Cinema 4Dでオブジェクトの追加とカメラビューの移動をマスターしよう!

読み込み中...読み込み中...読み込み中...
2020年6月25日 公開2026年3月5日 更新
Cinema 4Dでオブジェクトの追加とカメラビューの移動をマスターしよう!

3DCGでの制作は基本的に立方体や球体などの図形のオブジェクトを組み合わせて一つのものを作ることがほとんどです。

使用するアプリケーションによって操作やツール名が違っていたりしますが、手順としてはオブジェクトを追加して、色んな方向から編集が出来るようにカメラの視点を動かしながら作業していきます。

Cinema 4Dの操作も同様に行うわけなのですが、3DCGの基本であるオブジェクトの追加やカメラビューの移動についてこちらの記事で詳しく紹介していきたいと思います!

Cinema 4Dの画面

Cinema 4D中央にビューポート(Viewport)が配置してあり、ここにオブジェクトを追加して操作したり、カメラの視点を変えることが出来ます。

その周りには要素やエフェクトの調整を行う属性マネージャ(Attribute Manager)オブジェクトマネージャ(Object Manager)のほか、ツールバーやタイムラインなど必要なツールが揃っています。

オブジェクトの追加

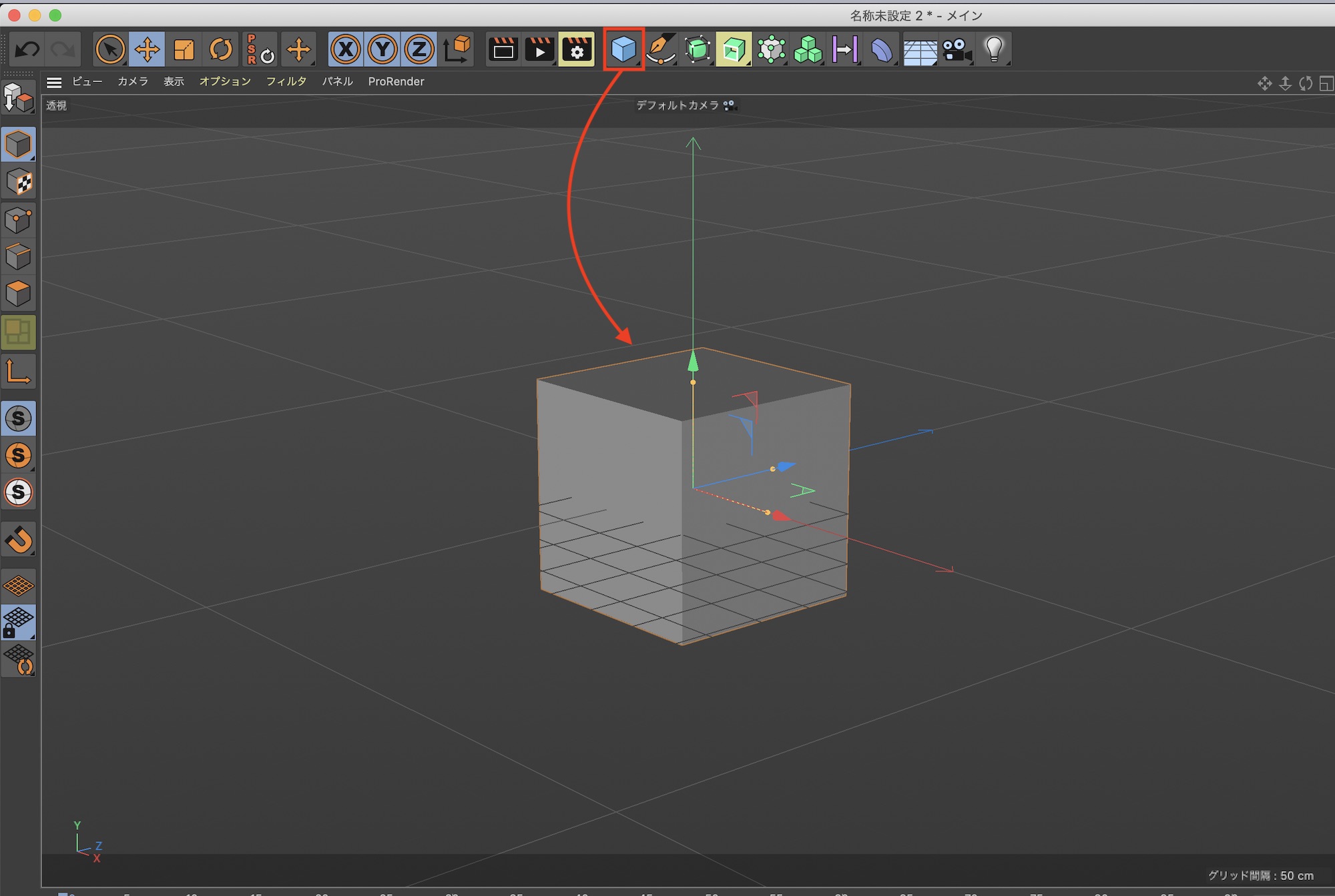
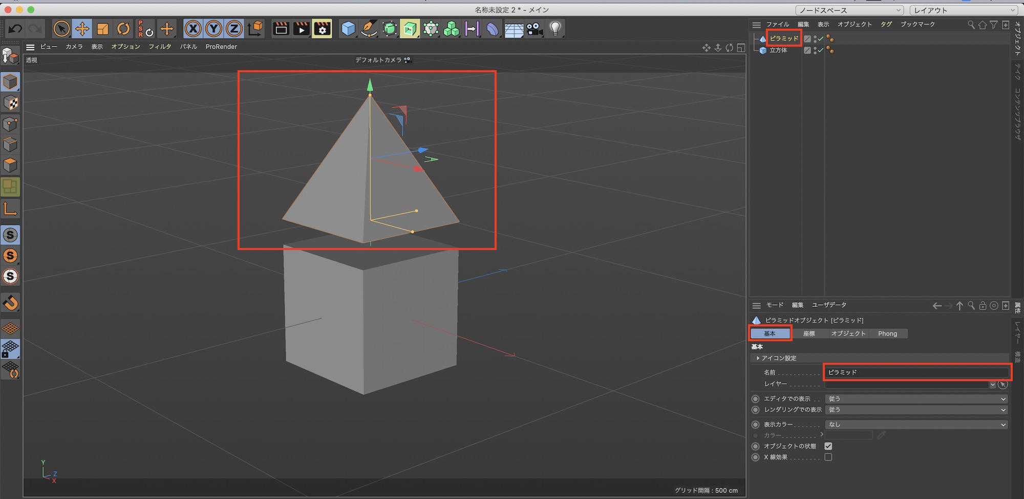
上部ツールバーにある「立方体アイコン」をクリックするとビューポートに立方体が追加されるようになります。デフォルトのサイズでは200cmですが、ツールを使って変更できます。

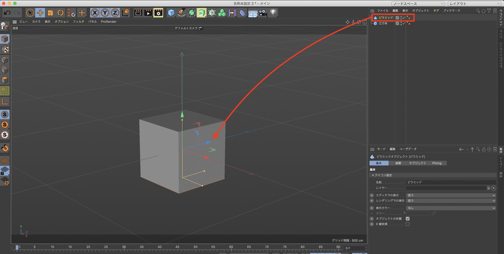
また、立方体アイコンの右下に表示されている三角アイコンをクリックすると、ピラミッドや円錐、球体など様々なオブジェクトを追加することも出来ます。

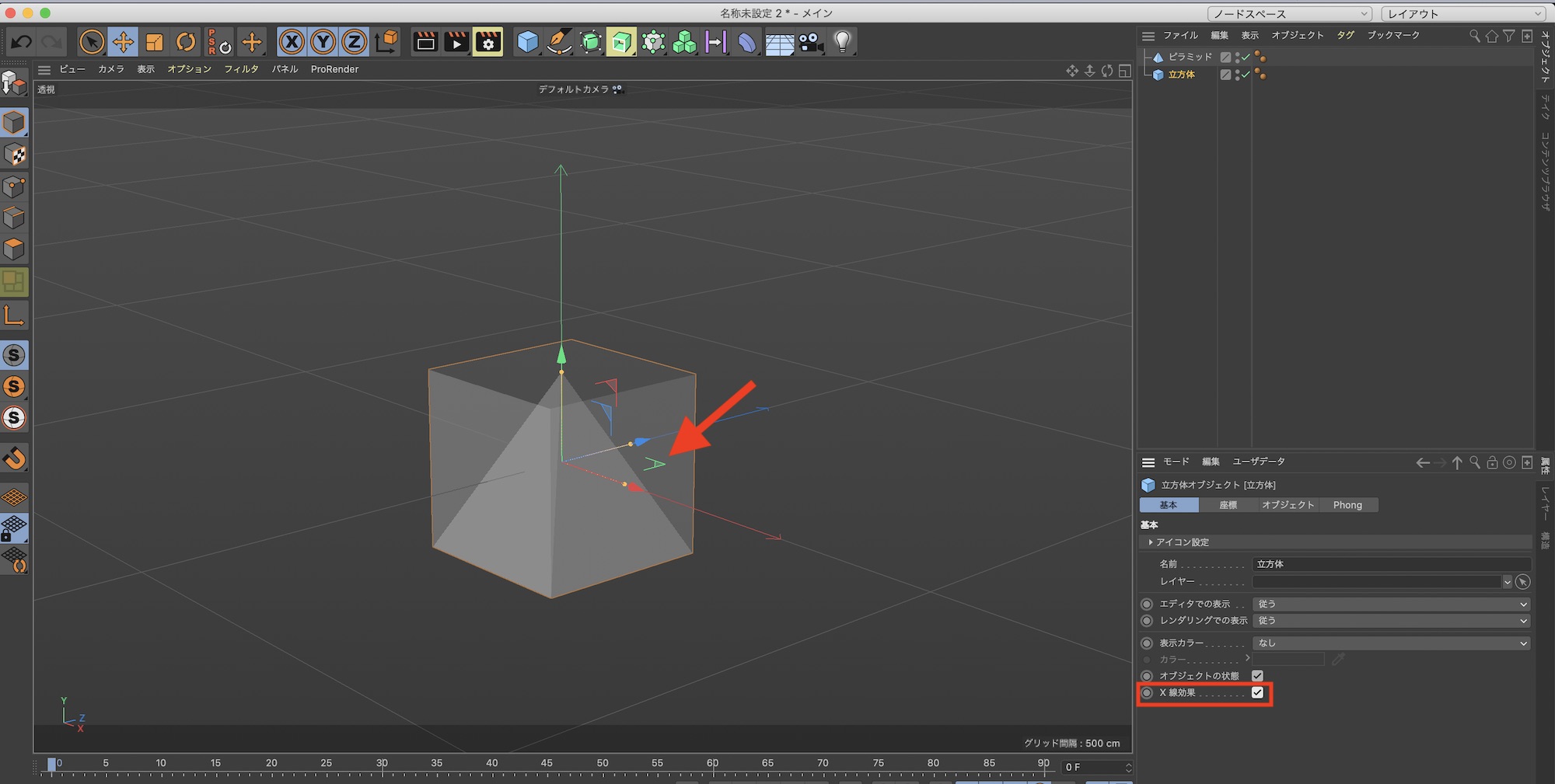
ちなみにオブジェクトは全て同じ位置に追加されるので、追加したものが隠れてしまう場合があるので注意しましょう。

その際はオブジェクトを移動させるか、オブジェクトを選択して「属性マネージャ」内にある「X線効果」にチェックを入れて半透明の状態にするのがベストかもしれません。

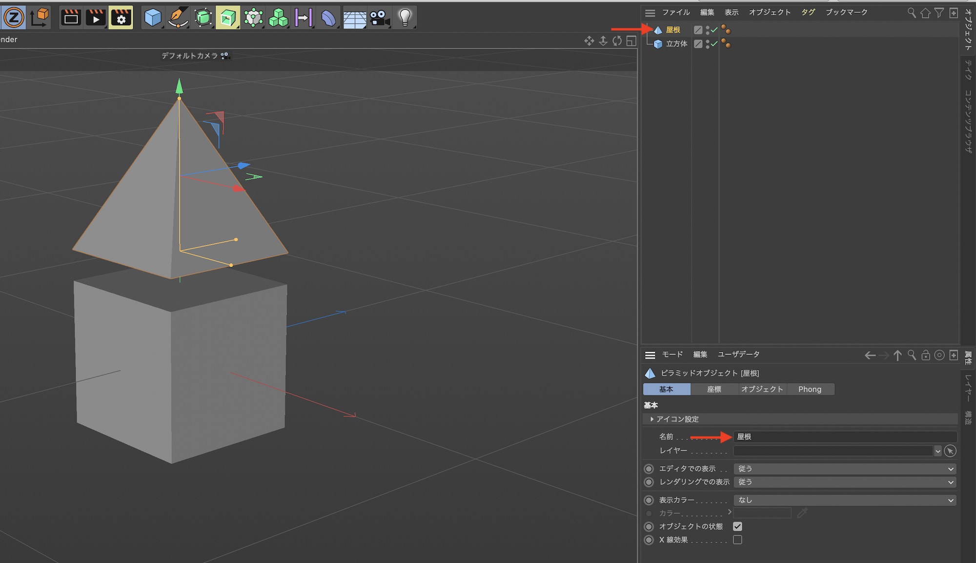
追加されたオブジェクトは「オブジェクトマネージャ」に表示されます。

上のように「ピラミッド」の名前を変更する場合は名称部分をダブルクリックするか、属性マネージャの「基本」の中にある「アイコン設定」、「名前」から変更することが出来ます。

カメラビューの移動

ビューポートでの視点を変更する場合、マウスとナビゲーションツールを使う2種類の方法があります。

数字キーとマウスを使用する

「1」、「2」、「3」のキーマウスを左右にドラッグすることでカメラの視点を動かします。左右のクリックによって挙動が違うため注意するようにしましょう。

左クリックの場合:

  • 1キー(パン) - 現在の位置から左右に移動する
  • 2キー(ズーム) - マウスの位置を基準にズームイン・ズームアウトする
  • 3キー(周回) - 中心を基準にカメラが周回する

右クリックの場合:

  • 1キー(ズーム) - 左クリックの2と同様
  • 2キー(ズーム) - 左クリックの2とより広範囲にズーム
  • 3キー(回転) - 中心を基準にカメラが回転する

ナビゲーションツールを使う

ビューポートの右上にある3つのアイコンを左右にドラッグすると、数字キーと同じようにカメラの移動が行なえます。こちらもマウスのボタンによって変わります。

なお、一番右のアイコンをクリックするとそれぞれのビューが分割されて表示されるようになります

表示したいアングルのにある分割アイコンをクリックすると全画面に戻ります。

カメラの視点を戻す

Cinema 4Dにおいて「Control(Command) + Z」は「取り消し」になりますが、「Control(Command) + Shift + Z」にすると操作の取り消しではなく、一つ前のカメラ視点に戻すことが出来ます。

一つ先の視点に進む際は「Control(Command) + Shift + Y」です。

デフォルトでは視点が30回まで記憶されるように設定されています。視点や取り消しの回数を増やしたい場合は、「環境設定」の中にある「メモリ」の項目から「取り消し回数」の数値を変更すれば問題ありません。

しかし、パソコンのスペックによっては負荷をかける可能性もあるので、その都度調整していくと良いでしょう。

これらのツールはCinema 4Dでもよく使うものなので、しっかり覚えておきましょう!

(MIKIO)

前後の記事