[Cinema 4D] 複雑なメッシュのUV展開にチャレンジしてみよう!その2

読み込み中...
2021年7月25日 公開2026年3月5日 更新
[Cinema 4D] 複雑なメッシュのUV展開にチャレンジしてみよう!その2

複雑なメッシュをUV展開するには、切れ目であるシームをどこに入れるのかやテクスチャをどのように反映させるかを考えながら、UV展開を進めていくのがベストです

複雑なメッシュのUV展開にチャレンジしてみよう!その1」ではフォトフレームのようなメッシュをUV展開する方法をご紹介しました。

自動UVでも基本的に問題は無いと思いますが、メッシュによっては思うように展開されないこともあるので、その場合は「UV結合とリラックス」のツールを上手く活用する必要があります。

Object 2のUV展開

前回の続きということで、今回の記事ではObject 2のUV展開を行っていきます。 Object 2は立方体の4つのエッジにベベルを適用したものです。

Cinema 4Dのレイアウトをを「BP-UV Edit」に切り替えます。その後でエッジモードにして、テクスチャUVエディタからObject 2の全てのポリゴンを選択しましょう。

下の「UVマネージャ」にある「自動UV」から「立方体」を選択して「適用」をクリックすればUV展開が行われます。

UVマップを表示させると均等よくテクスチャが反映されていますが、前回の記事で使用したObject 1の時と同じようにテクスチャがランダムに表示されている状態なので、エッジを結合して一つのUVアイランドを作成していきましょう

UV展開には正解が無いので、ベストだと思う展開を行うと良いでしょう。今回のメッシュではいくつかのパターンでUV展開を行えるので、そちらを紹介していきます。

パターン1: 正面と裏のポリゴンと側面のポリゴンに分ける

今回のメッシュで一番ベストなUV展開だと思われるパターンは裏表の大きいポリゴンとベベルが適用されている側面の3つにUVアイランドを分ける方法です

まずは側面の部分から。エッジモードでビューポートでシームとなっているエッジを選択し、「UV結合とリラックス」をクリックしてバラバラになっている側面のUVアイランドを結合させていきます。

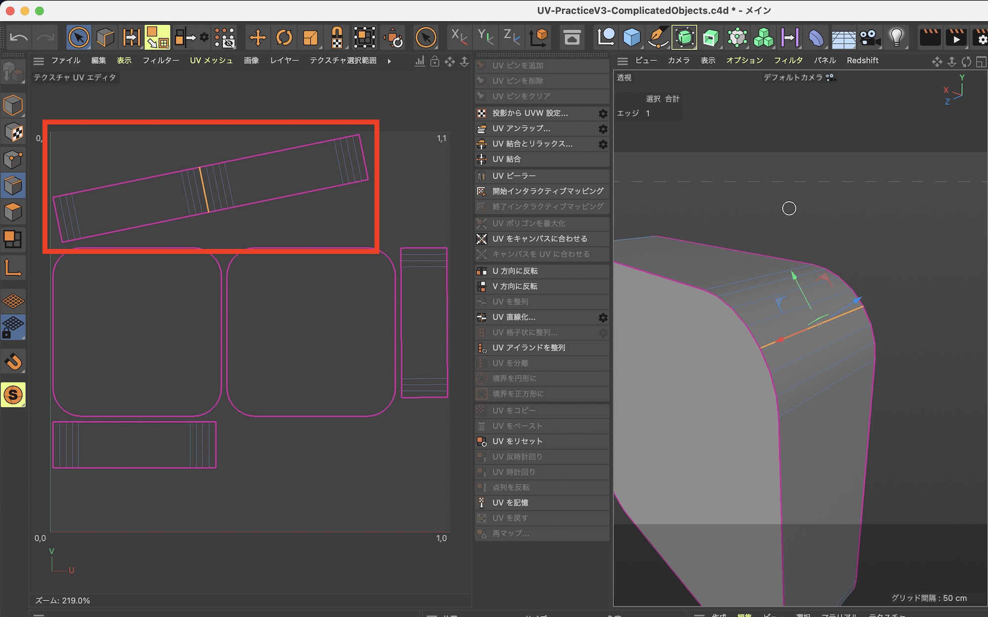
同じように残りのエッジにも適用して側面部分となる長いUVポリゴンを完成させます

上のようになると思うので、ポリゴンモードに切り替えて「UVアンラップ」を何度かクリックし、3つのUVアイランドを整列させましょう。

裏表と側面はのテクスチャは繋がっていませんが、比較的スムーズにテクスチャが反映できていると思います。

また表裏のUVポリゴンのエッジを選択して、側面のポリゴンと一体化させるというのも一つの手かもしれません。

パターン2: 一つのUVアイランドとして作成する

極力テクスチャを均等に配置したい場合は側面と表のUVアイランドを一つにする方法を取ってみましょう。ただし、ベベルの部分は上手く反映されない方法となるので、注意しましょう。

自動UVで展開したUVアイランドは、表のポリゴンと側面のポリゴンを結合していきます。

エッジモードに切り替えます。その後でループ選択を使ってビューポートから正面のエッジのループを選択し、「UV結合とリラックス」をクリックします。

側面と正面のUVポリゴンが接続されたら、エッジの選択を解除します。

4つの角に現われたエッジをそれぞれ選択し、「UV結合とリラックス」をクリックしてエッジを結合します。

最後は裏のポリゴンと結合します。エッジモードに切り替えて、ビューポートから側面と裏のポリゴンが繋がっているエッジを選択して「UV結合とリラックス」をクリックします。

現段階でUVマップを適用させてみると、正面は上手くテクスチャが反映されていますが、側面は少し歪んで見えます。これはベベルの部分によるもののため。ベベルの部分にあたるUVポリゴンを微調整していきましょう。

テクスチャ UVエディタの画面でベベルの部分となるエッジを選択します。ビューポートから行う場合はリング選択でベベル部分を選択ことも出来ます。

エッジを選択された状態で「UVアンラップ」をクリックします。

さらにその状態から「UV結合」をクリックします。

この状態でUVマップを反映してみると、以下のような感じになりました。ベベルの部分はまだ歪んでいますが、だいぶ自然な感じになっていると思います。

筆者的にはベベルを全て結合するのではなく、下のUVアイランドのようにベベルの中心部分は結合、側面となる部分を切り離してよりベストなUVマップが完成しました。

今回のチュートリアルでは同じメッシュでもUV展開の方法を変えることでテクスチャのマッピング(反映)方法が変わるというのがわかったと思います。シーンやメッシュ、テクスチャによってどのUV展開が最適化なのかが違ってくるので、色々試してみてください。

Object 3については「Cinema 4D 複雑なメッシュのUV展開にチャレンジしてみよう!その3」にて紹介します。こちらもぜひチャレンジしてみてください!

(MIKIO)

前後の記事