[Cinema 4D] 複雑なメッシュのUV展開にチャレンジしてみよう!その1
三次元のオブジェクトを二次元のUV座標に変換するUV展開はテクスチャを追加する際にやっておくべき作業の一つです。
Cinema 4Dを含む多くの3DCGソフトウェアではUV展開をよりスムーズに行えるツールが用意されており、「シンプルなオブジェクトの展開方法やUV編集のツールをチェックしてみよう」の記事では自動でUV展開などを行える「自動UV」や歪んだUVポリゴンの形を整える「UVリラックス」などのツールの使い方を紹介しました。
上の記事では立方体を使ったシンプルなオブジェクトであるため、自動UVを使って簡単にUV展開を行うことが出来ましたが、ポリゴンの数が多かったり生き物のような表面が複雑なメッシュの場合は自動UVに失敗する場合があるため、手動でUV展開を行っていく必要があります。
UV展開はメッシュの形やテクスチャをどのように反映させたいかによって変わってくるので、UV展開方法には正解はありません。「どの角度から見ても違和感をあまり感じさせない」、「テクスチャが均等にマッピングされるようにする」をイメージしてUV展開を行っていきましょう。
シームを行うエリアとテクスチャを均等にマップする
三次元のオブジェクト(メッシュ)を二次元にするためには繋がっている部分を切り離すシーム(Seam)を作成する必要があります。シームとは日本語で縫い目を意味します。
ぬいぐるみや服、家具といったオブジェクトにはどこかしら縫い目や切れ目を見つける事ができます。境目によっては目立たない場所にあったりするので、UV展開でもそれをイメージしてシームを追加することをおすすめします。
また、反映させるテクスチャに歪みが発生しないようにUVポリゴンがUVマップ上で均等に配置されるよう、シームを追加したりUVリラックスを行う作業が必要になります。
UV展開を行うメッシュによって使えるツールが異なる
基本的にUV展開のワークフローはオブジェクトのポリゴンを全て選択して、「自動UV(UVアンラップ)」を行いエッジを選択して「UV結合とアンラップ」をした後、サイズや位置の調整を行い、一つのパッケージとしてまとめる「UVパッキング」を行います。
しかし、メッシュによっては自動UVを使えないものがあったりするため、必ずしも上の手順でUV展開を行う訳ではありません。複雑なメッシュだとビューポートからシームを選択して作成する方法のほうが簡単な場合もあるので、プロジェクトに合せて色々なツールを活用してみると良いでしょう。
複雑なメッシュのUV展開を行う
今回のチュートリアルでは前回の立方体に比べて若干の難易度が上がる複雑なメッシュを使ったUV展開を紹介していきます。
UV展開を行うメッシュは上の3つ。「Object 1」は写真フレームのようなもの、「Object 2」は4つのエッジにベベルを加えたもの。そして「Object 3」はボタンのようなもので、ベベルに加えて押し出しを使ってモデリングしたものになります。
チュートリアルと同じプロジェクトで作業したい方は、下のダウンロードリンクからプロジェクトファイルを入手してください。
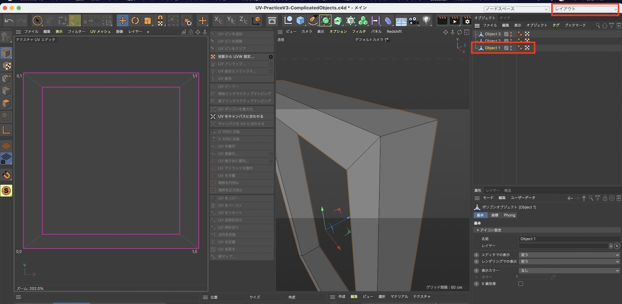
Object 1
Cinema 4Dのレイアウトを「BP-UV Edit」に切り替え、Object 1を選択してテクスチャ UVエディタにUVマップを表示させます。
一見、UV展開は問題なさそうに見えますが、テクスチャ UVエディタの「UVマップ」を表示させると、側面のテクスチャが歪んでいるのがわかります。
ちなみにこのオブジェクトは面内に押し出しと、押し出しツールを使って作成したメッシュで、後ろは下の写真のようにポリゴンが無いものになっています。この様なメッシュの場合は「UV結合とリラックス」のツールでも自動UV(UVアンラップ)と同じ展開を行えます。
ポリゴンモードに切り替え、「Control(Command) + A」で全てのポリゴンを選択した後、UVマネージャの中にある「自動UV」から「立方体」を選択して「適用」をクリックします。
テクスチャの歪みは無くなっているので、UV展開は成功しました。しかし、筆者的にテクスチャがランダムに反映されているのはあまり良くないと感じたので、隣接するUVポリゴンを結合する作業を行います。
エッジモードに切り替えて、ビューポートから正面の外側にあるエッジを「ループ選択」を使って選択します。
「UV結合とリラックス」をクリックして、隣接するUVポリゴンを結合します。
先ほどと同じように今度は内側のエッジをループ選択で選択し、「UV結合とリラックス」をクリックして内側のUVポリゴンを結合しましょう。
こうすることによってテクスチャがギフトラッピングのみたいに、境目をあまり目立たないように反映できました。
UVアイランドが横向きになっているので、必要に応じてテクスチャ UVエディタから回転や位置調整などを行うと良いでしょう。
Object 2、Object 3については「Cinema 4D 複雑なメッシュのUV展開にチャレンジしてみよう!その2」、「Cinema 4D 複雑なメッシュのUV展開にチャレンジしてみよう!その3」にて紹介しています。UV編集についてもっと学びたい方は、下の記事も参考にしてみてください。
関連記事:
(MIKIO)
