[Cinema 4D] スプラインダイナミクスを活用してより複雑なケーブルや衝突オブジェクトを追加してみよう

読み込み中...読み込み中...読み込み中...読み込み中...読み込み中...
2022年3月17日 公開2026年3月5日 更新
[Cinema 4D] スプラインダイナミクスを活用してより複雑なケーブルや衝突オブジェクトを追加してみよう

スプラインダイナミクス(Spline Dynamics)はスプラインのポイントを固定するだけで簡単にスプラインをケーブルのようなオブジェクトを作成することができます。

スプラインダイナミクスを使ってケーブルを作成してみよう 」の記事ではCinema 4Dにおけるスプラインダイナミクスの基本的な操作方法について紹介しましたが、今回の記事では応用編という形で少し複雑なケーブルの作成やスプラインダイナミクスに反応する衝突オブジェクトの作成方法を紹介します。

スプラインをより簡単に作成する

be CG Artist!では度々スプラインを使ったチュートリアル記事を出しており、スプラインの作成は「スプラインペン」を使った方法を紹介しています。

スプラインペンはIllustratorのペンツールのように直感的にスプラインを作成することが出来るので便利ではあるものの、透視ビューで行う場合は逆にやりづらいと感じてしまうかもしれません。

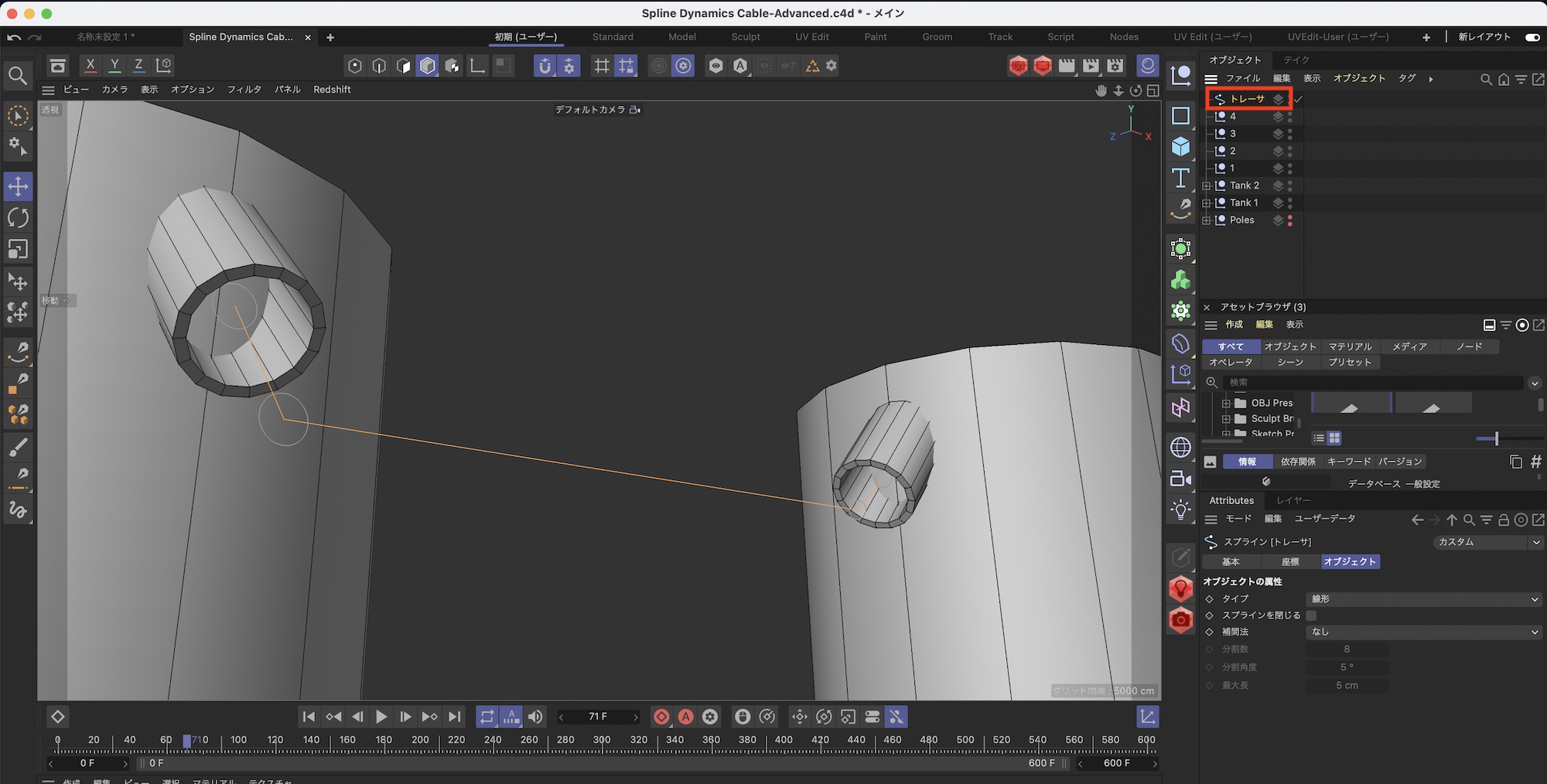
上の例のように円柱にあるチューブからケーブルが現れ、もう一つの円柱に接続させたい場合、スプラインペンを使って作成すると少し違和感があり、調整がしづらいです。この様なケースでおすすめしたいのが「トレーサー」を使う方法です。

トレーサーの作成

トレーサーはMoGraphのツールの一つで、複数のオブジェクトをトレーサーの中に配置すると、オブジェクトの位置をベースにトレース(追跡)してくれます。

トレースするオブジェクトは何でも良いのですが、今回は調整が行いやすいようにヌルオブジェクトを追加します。

このヌルオブジェクトはスプラインのポイントとして変換されるので、スプラインを通したい位置にヌルを配置していきます。今回のシーンでは4つ追加しています。

また、ヌルオブジェクトの位置を把握しやすいようにオブジェクトマネージャからヌルを選択して「シェイプ:円」にするなど、お好みで変更してみてください。

トレーサーを追加し、属性マネージャにある「トレースするリンク」の中に作成したヌルオブジェクトをドラッグ・アンド・ドロップします。「トレースモード: 全てのオブジェクトを接続」にしてヌルオブジェクトが全て繋げましょう。

接続が完了したらトレーサーオブジェクトを選択して「編集可能にする」をクリックするとスプラインとして変換されます。

ケーブルを作成する

スプラインダイナミクスを使ってケーブルを作成してみよう 」の記事と同じように作成したスプラインにスプラインダイナミクスを追加してケーブルを作成しましょう。ヘア制限などの詳しい設定方法は前の記事に詳しく書いてあるので、まだ読んだことがない方は合わせてチェックしてみてください。

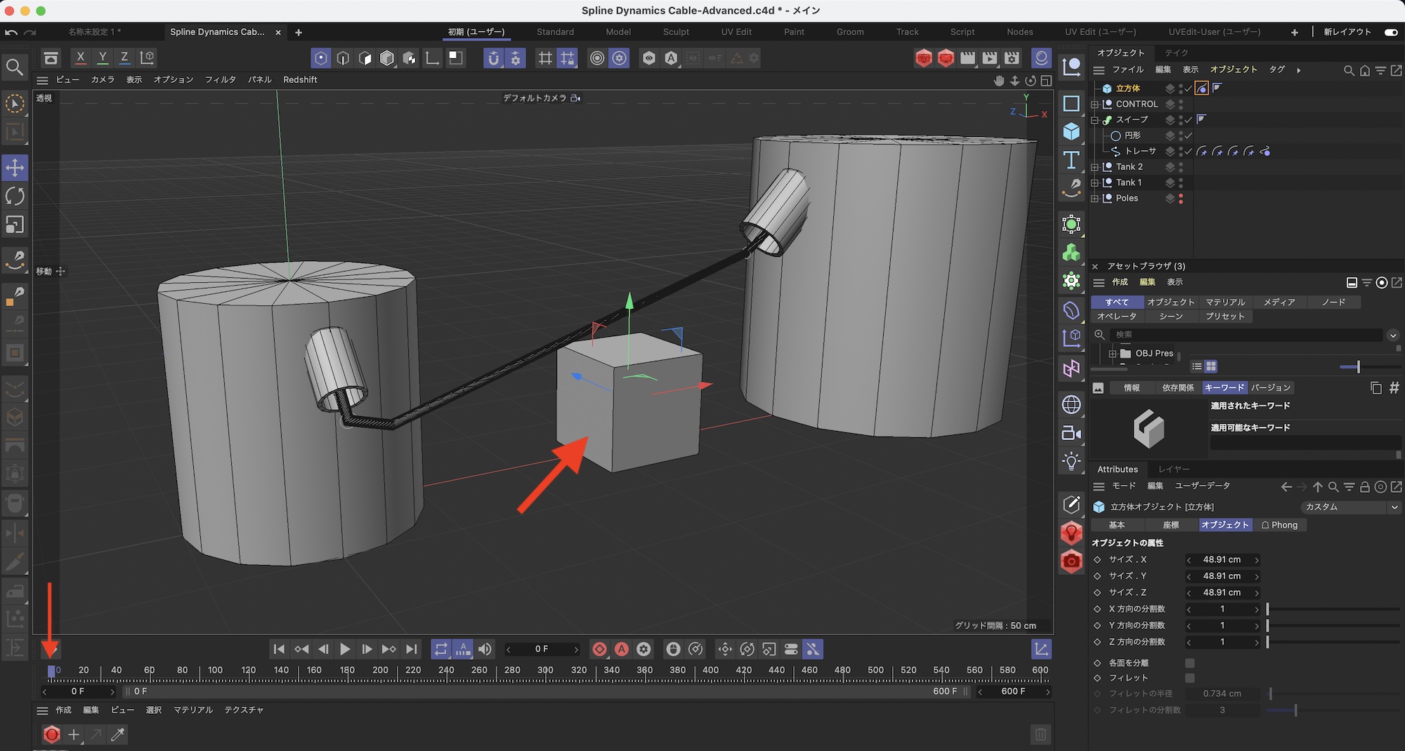
作成したヌルオブジェクトはヘア制限およびケーブルの移動の調整に役立つので、「CONTROL」というヌルオブジェクトを作成し、その中に4つのヌルオブジェクトを格納します。

ポイントモードにした上でスプラインの2つ目と3つ目のポイントを選択し、右クリック「細分化」の歯車アイコンをクリックして「15」にします。

スプラインダイナミクスと「1」、「4」のヌルオブジェクトにヘア制限を適用させます。

スプラインに「スプラインダイナミクス」と2つの「ヘア制限」タグを追加します。

2つのヘア制限タグにはそれぞれ「1」「4」のヌルオブジェクトを指定し、「セット」をクリックして固定させると良いでしょう。

さらに2つのヘア制限タグを追加し、「2」「3」のヌルオブジェクトにも適用させます。

スイープを追加して再生してみるとこの様に無事チューブの中にケーブルを通すことができました。「CONTROL」の中にあるヌルオブジェクトは自由自在に動かせるのでケーブルの位置などの再調整に利用すると良いでしょう。

ヘア衝突

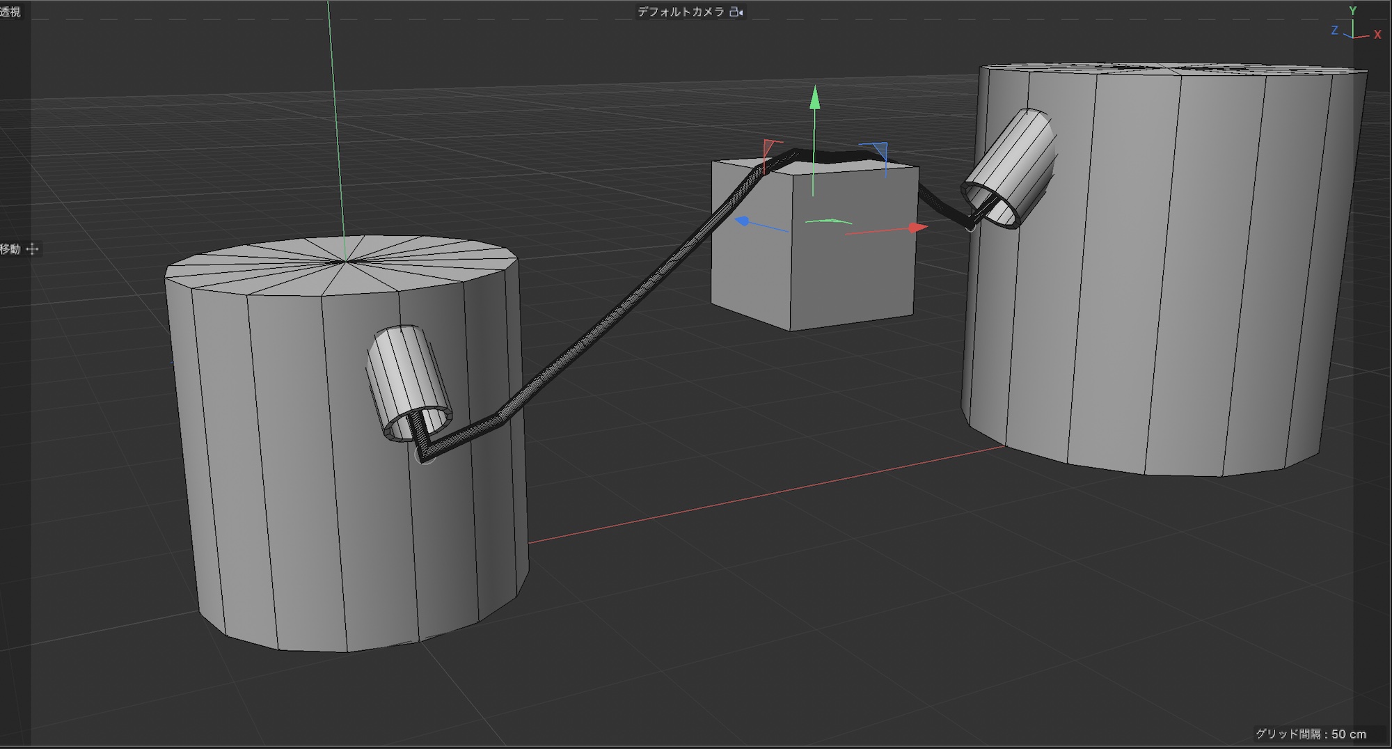
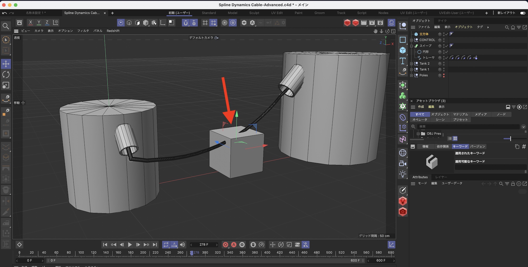
スプラインダイナミクスに反応するオブジェクトを加えるには「ヘア衝突」のタグをオブジェクトに追加します。

先ほど作成したケーブルに立方体を追加してケーブルが衝突するようにします。立方体を右クリックし、「ヘアタグ」から「ヘア衝突」をクリックしてタグを追加しましょう。

再生ヘッドを「0F」に移動し、ヘア衝突タグを適用したオブジェクトをケーブルの下に配置します。再生するとスプラインダイナミクスを適用したオブジェクトと連動するようになります。

スプラインダイナミクスの設定

スプラインダイナミクスタグを選択し、属性マネージャの「特性」と「フォース」の項目からスプラインの柔らかさや重力などの設定を行うことができます。ゴムのような強度を作りたい場合など、ここから調整を行うと良いでしょう。

キャッシュ

スプラインダイナミクスはシーンを再生すると自動で物理演算が開始されるので、計算する項目が少なければリアルタイムで表示されますが、スプラインダイナミクスの数が多くなると処理が遅くなるので注意が必要です。

その際はスプラインダイナミクスタグの「キャッシュ」を使用すると良いでしょう。

キャッシュはRAMの容量を使って計算結果を保存するツールです。最初の計算は時間がかかりますが、一度計算が終わるとキャッシュを再生するだけなので、処理が速くなります。

キャッシュを使用するにはスプラインダイナミクスタグを選択して「キャッシュ」のタブにある「ダイナミクスキャッシュ」にチェックを入れて「計算」をクリックするだけです。

一度キャッシュをオンにするとオブジェクトを移動しても、ビューポート上では反応がなくなるので、その際は「ダイナミクスキャッシュ」のチェックを外すようにしてください。またキャッシュの内容を削除する場合は「キャッシュを空に」をクリックします。

スプラインダイナミクスは今回紹介したケーブルや髪の毛を表現するのに便利なツールです。作成するメッシュによっては膨大な計算が必要になるので、高スペックなパソコンがあると便利ですが、キャッシュのツールなども上手く活用すれば問題ないと思います。

また別の機会にスプラインダイナミクスを活用したモデリングを紹介したいと思います。

(MIKIO)

前後の記事