[Cinema 4D] 一部のポリゴンを選択してマテリアルを適用させてみよう
モデリングを完成した後でメッシュに質感などを追加するテクスチャリングはマテリアルをオブジェクトにドラッグ・アンド・ドロップすることで簡単に反映させることができます。
Cinema 4Dにおけるマテリアルの適用方法は「オブジェクトに質感を与えるマテリアルとテクスチャとは?」で詳しく紹介していますが、複雑なメッシュを作成した時に複数のマテリアルを適用させるにはどうすれば良いのか、迷ったことはありませんか?
下の写真立てのモデリングを例にしてみましょう。

写真立てのベースとなる部分は木材、フレーム部分はプラスチック、そして写真が配置される部分は写真とガラスのマテリアルを追加するのですが、1つのオブジェクトに1つのマテリアルを適用させる事になると、それぞれのパーツを作っていく必要があり、少々面倒です。
ディテールを加えていくのであればそれでも良いのですが、押し出しのツールを使っていけば、1つの立方体のみで簡単に作ることができます。
でも、1つのオブジェクトに複数のマテリアルを適用させるにはどうすれば良いのか?実はCinema 4Dの「選択範囲を記録」のツールを使って必要な部分のみマテリアルを適用させることができます。
選択範囲の記録
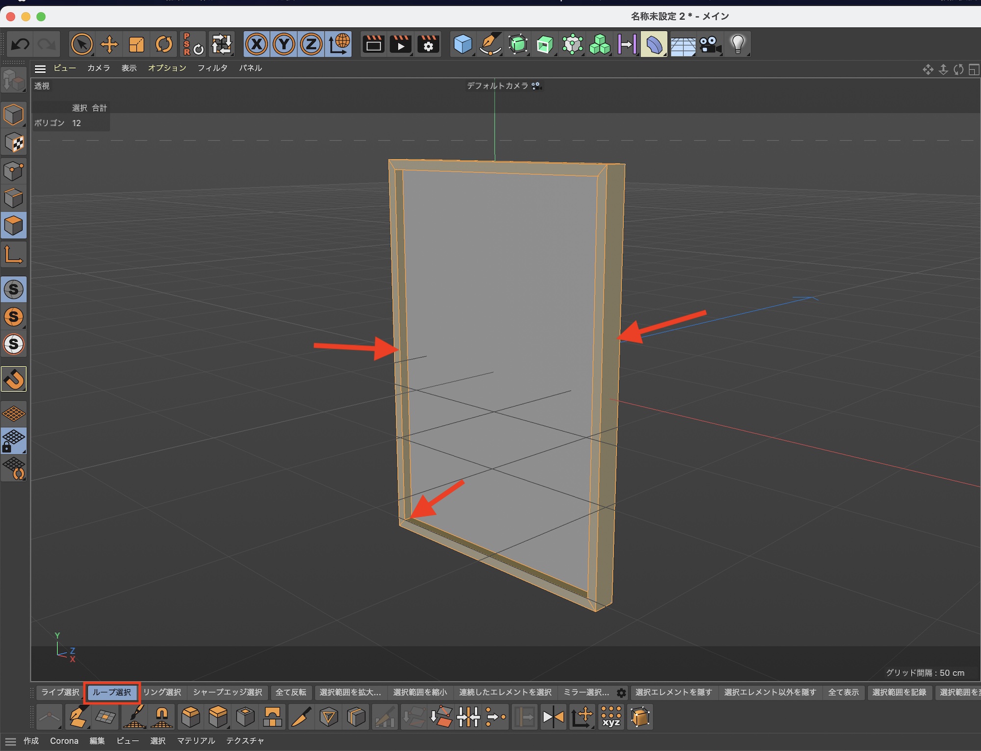
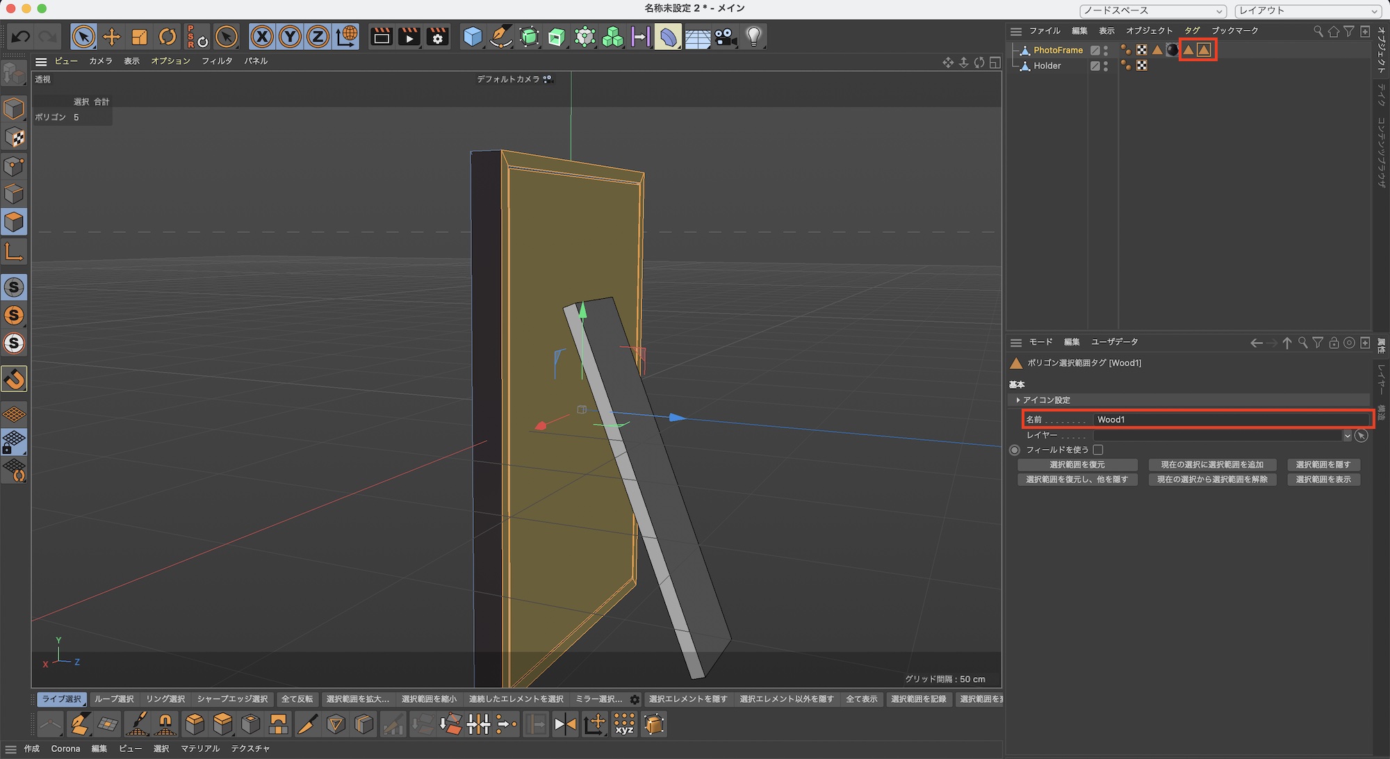
オブジェクトを編集可能にした上でポリゴンモードに切り替えて、マテリアルを適用させたいポリゴンを選択します。
上の例ではフレーム部分を記録したいので、「ループ選択」を活用してフレームの正面、外側面、内側面の3つを選択していきます。
その状態で上部メニューの「選択」から「選択範囲の記録」をクリックしましょう。
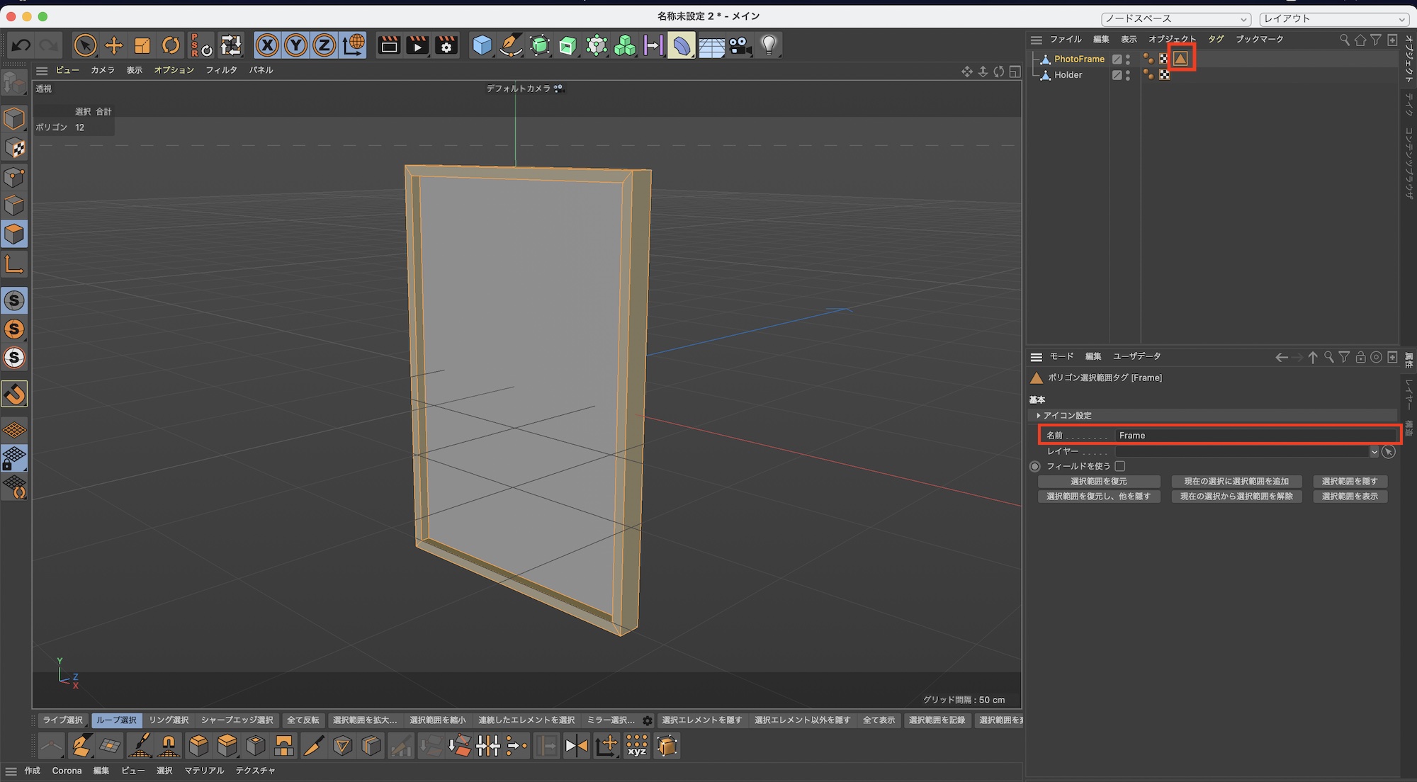
オブジェクトマネージャにはオレンジ色の三角アイコンが追加されるようになるので、それをクリックした上で、属性マネージャの「名前」を「Frame」などに変更すると良いでしょう。
マテリアルの適用
マテリアルマネージャから新しくマテリアルを作成します。今回はプラスチックの質感を出したいので、マテリアルを反射とカラーの設定を行い、黒色のプラスチックのようにしました。
ちなみに設定は反射は「タイプ:GGX」、「レイヤーフレネル」の「フレネル」を「誘電体」にしています。
カラーは特に特別な設定は追加ぜず、黒色のみ指定しています。
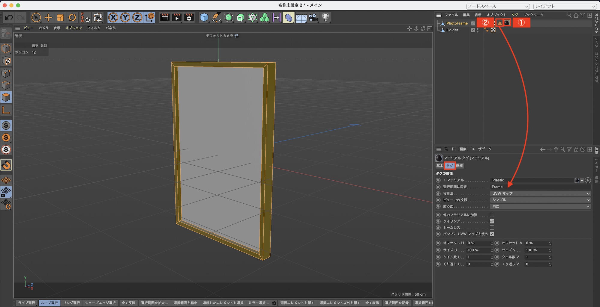
作成したマテリアルをオブジェクトにドラッグ・アンド・ドロップします。
この状態だとオブジェクト全体に適用されますが、マテリアル タグをクリックして、属性マネージャの「タグ」内にある「選択範囲に限定」に選択範囲をドラッグするとその範囲のみに適用されます。
複数の選択範囲とマテリアル
先程と同じような感じでオブジェクトの他のポリゴンにも選択範囲とマテリアルを作成していきましょう。
今回はシンプルに写真立ての中には写真のテクスチャを、写真立ての後ろは木材のテクスチャを反映していきます。それぞれの部分を選択して、「Photo」、「Wood」のような選択範囲を作成します。
追加オブジェクトとレンダリング
1つのオブジェクトで写真立てのベースが出来上がりましたが、ガラスや写真立てのスタンド部分は同じオブジェクトから作成できなかったので、新しく用意しました。
スタンドは立方体から作成し、ガラス部分は写真の選択範囲をクリックし、右クリックの「選択範囲を別オブジェクトに」のツールを使用して、新しいオブジェクトにしました。
作成された新しいオブジェクトは「Glass」のように名称変更して、ガラスのマテリアルを適用すると薄いガラスが追加されるようになりました。この状態で試しにレンダリングしたものがこちら。
いい感じに写真立てが出来上がっています。ガラスなど透過マテリアルを追加する場合はノイズが入ることがあるので、サンプル数を上げたりあえて透過マテリアルを入れておかないなど調整を行うと良いでしょう。
この選択範囲を記録のツールはモデリングやテクスチャリングの工程ではよく使うと思うので、ぜひ活用してみてください。
(MIKIO)