[Cinema 4D] 写真と3DCGを合成してみよう!カメラキャリブレーターの使い方

読み込み中...読み込み中...
2021年4月6日 公開2026年3月5日 更新
[Cinema 4D] 写真と3DCGを合成してみよう!カメラキャリブレーターの使い方

3DCGで作成したメッシュやオブジェクトをiPhoneや一眼レフなどで撮影された写真に合成してみたいとは思いませんか?

Photoshopを使って合成する事ももちろん可能ですが、3DCGと写真の合成をよりスムーズに出来るようにカメラキャリブレーション(Camera Calibration)を行うことによって、違和感なく合成ができるようになります。

映像の場合であれば3DCGソフトウェアの他にAfter EffectsやNukeといったデジタルコンポジットソフトウェアが必要になりますが、写真であればCinema 4Dのカメラキャリブレーターのみで完結させることも可能だったりします

今回の記事ではそんなCinema 4Dでのカメラキャリブレーターの使い方とオブジェクトを合成する方法を見ていきましょう!

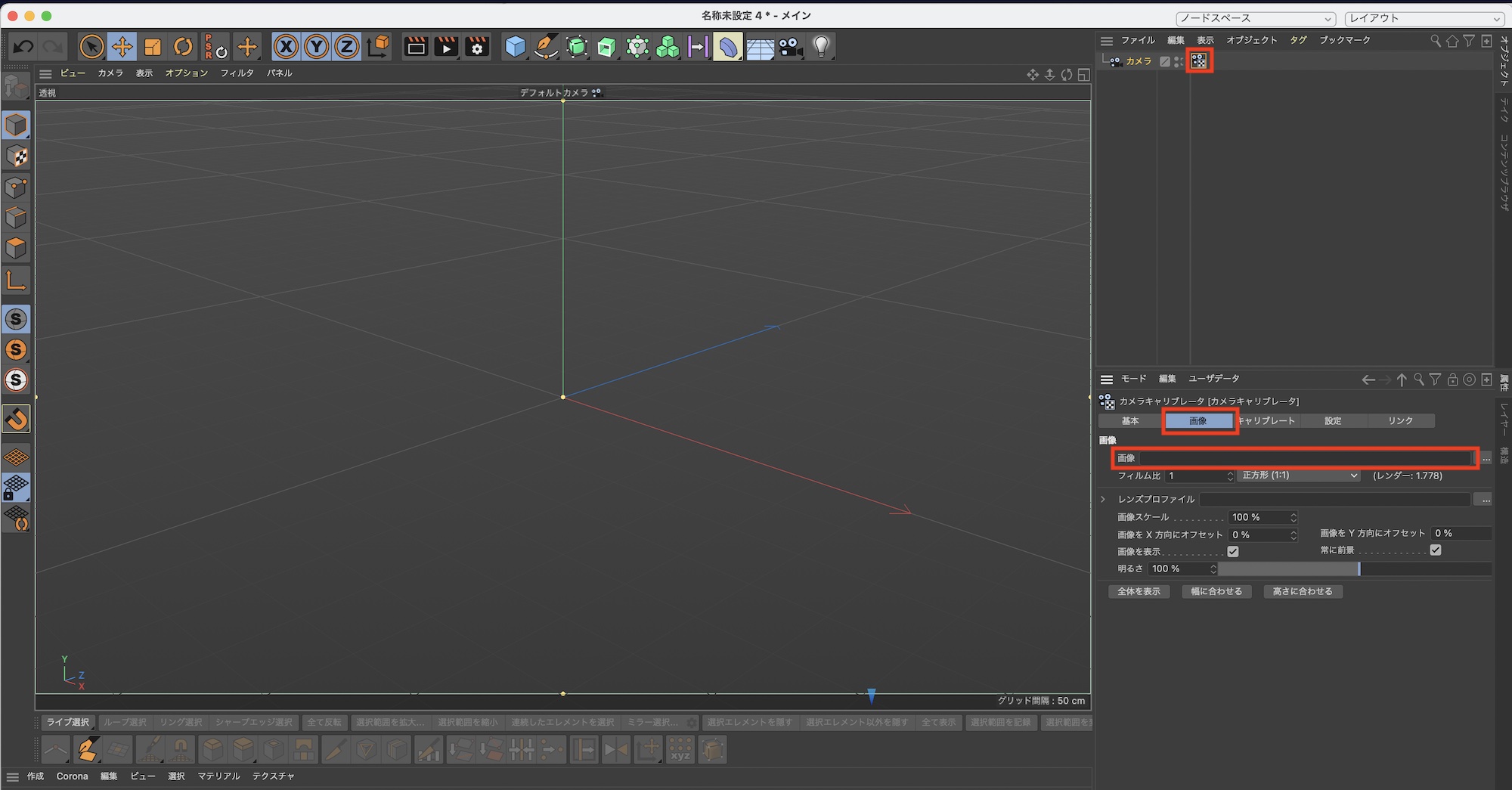
カメラキャリブレーターと画像の追加

Cinema 4Dを起動し、カメラオブジェクトを追加します。

カメラオブジェクトを右クリックし、「トラッカータグ」から「カメラキャリブレーター」をクリックしましょう。

カメラキャリブレータータグをクリックし、属性マネージャの「画像」の項目から、合成したい画像をドラッグ・アンド・ドロップして追加します

今回筆者が使用した画像は上のような通路のもの。これからXYZ軸のライン(線)を追加していく形になるので、可能な限り奥行きや高さ、横幅が判別やすい画像を選ぶことをおすすめします

ラインの追加と各種調整

属性マネージャの「キャリブレート」の項目に移り、画像に合わせてXYZ軸のラインを追加していきましょう。「ラインを追加」をクリックしてラインをビューポートに追加します。

どの軸からでも線を作成できますが、筆者の場合はX軸のほうが作成しやすいと考えたので、まずは通路の横幅に合わせて線を配置しました

Shift」キーを押しながら設定したいラインの軸を切り替えます。今回はXなので赤色になるようにします。色の判別はビューポートの左下にある通り、X(赤)、Y(緑)、Z(青)です。

補正のステータスが緑色または黄色になるまでラインを追加していきましょう。筆者の場合はX軸のラインを4つ追加したところで緑色になりました。

続けてY軸とZ軸のラインを追加していきます。写真の柱などを参考にラインを追加していくと良いでしょう。最終的に筆者はXZとカメラの焦点距離、向きは解決済みとなり、Yの消失点は黄色のステータスですが、解決済みという感じにキャリブレートしました

「カメラの位置」の補正ステータスが赤いままですが、「ピンを追加」することで解決できます。

ピンとはプロジェクトの中心点を決めるものなので、オブジェクトを配置したい位置にピンを動かすと良いでしょう。XY、XZなど2つのラインが交差するところに配置するのがおすすめです。

最後はラインのおおよその距離を指定します。ピンを配置したX軸のラインを選択すると「既知の距離X」と出てくるので、撮影した被写体の距離を追加します。今回は正確な距離はわかりませんでしたが、おおよそ3mかなと思ったので、「300cm」に設定しました。

最後は「背景オブジェクトを作成」をクリックして、背景用のマテリアルを追加しましょう。

オブジェクトの追加

カメラのキャリブレーションが完了すればオブジェクトを追加してモデリングしたり、既に完成したメッシュを追加して合成出来るようになります。

上の例では立方体を付け加えたもの。オブジェクトと背景の画像の位置はいい感じに調整されていますが、オブジェクトの影がなかったり光が不自然だったりするので、合成する写真に合わせて床や光源などのオブジェクトをさらに追加する必要があります

今回は追加で平面を立方体の下に配置し、空オブジェクトにHDRIのマテリアルを適用してみました。この状態でレンダリングしたものがこちら。

光加減や床の影は自然になりましたが、肝心の画像が消えてしまっているので、平面にマテリアルの追加と空オブジェクトに「コンポジットタグ」を追加して非表示の設定を行いましょう。

まず、平面のオブジェクトに背景オブジェクトで使われたマテリアルを「Control(Command)」キーを押しながら、平面オブジェクトにドラッグ・アンド・ドロップします。

この状態でレンダリングしたものがこちら。写真の床が現れるようになりました。

最後は空オブジェクトを右クリックして「レンダータグ」から「コンポジット」を選択します。

コンポジットタグを選択して、「タグ」の項目から「カメラから見える」のチェックを外せば元の背景が表示されるようになります。下はその状態でレンダリングされたもの。

カメラキャリブレーションが完了していれば既にモデリングしたメッシュの合成も簡単に行えるようになります。下の例では別の作品で使用したデロリアンの車を合成しました。メッシュのサイズや位置などの微調整を行えば良いでしょう。

今回はシンプルな画像を使ったので比較的簡単にキャリブレーションが行えましたが、画像によってはXYZ軸が上手く判別できないものもあったりするので、合成に使用する画像を撮影する際はラインのことを考えたり、トラッキングポイントのような目印を追加するのがベストかもしれません。

(MIKIO)

前後の記事