ローポリハウスの周りにぴったりなフェンスをモデリングしてみよう!

読み込み中...読み込み中...読み込み中...
2021年7月15日 公開2026年3月5日 更新
ローポリハウスの周りにぴったりなフェンスをモデリングしてみよう!

以前投稿した「ローポリモデリングで簡単な家を作ってみよう!」ではCinema 4Dを使ってローポリハウスのモデリングのチュートリアルを紹介しました

これだけでも十分家っぽくなったと思いますが、よりそれっぽく見せたいのであれば細かなパーツを更に作って行くのがベストです。

そこで今回モデリングしていくオブジェクトは家ににぴったりなフェンス。ローポリゴンモデルで作成した家に合せて、フェンスもシンプルな形にしていきます。

フェンスのデザインは少し西洋風のものになりますが、基本的に作り方は同じになるはずなので、違うデザインのフェンスを作ってみたい方は下のチュートリアルを参考にしてアレンジしてみてください

前回の家のモデリングと比べて長方形のオブジェクトを今回多く使って行きます。複雑に見えるモデリングではあるものの、「Cinema 4Dのクローナーを使用して点字ブロックをモデリングしてみよう」で紹介したMoGraphのクローナーを活用していきます。

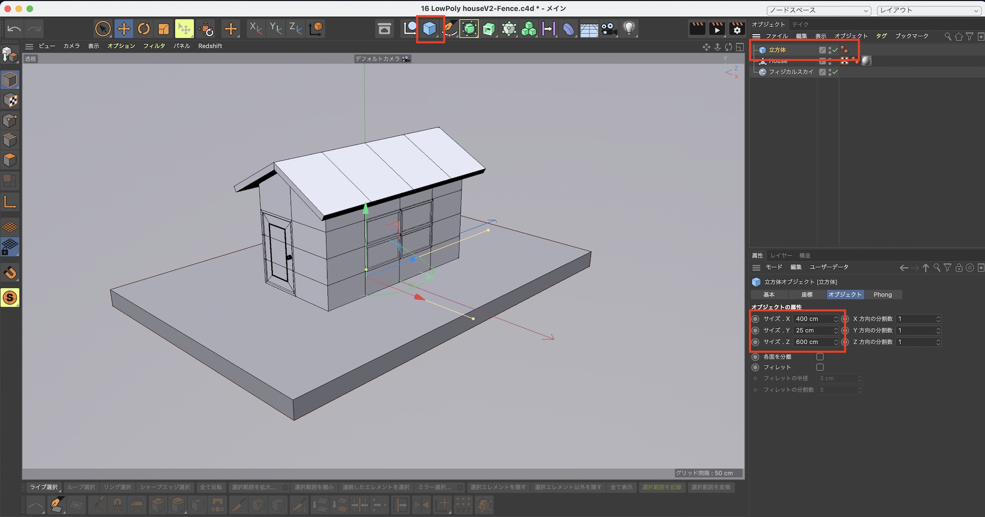
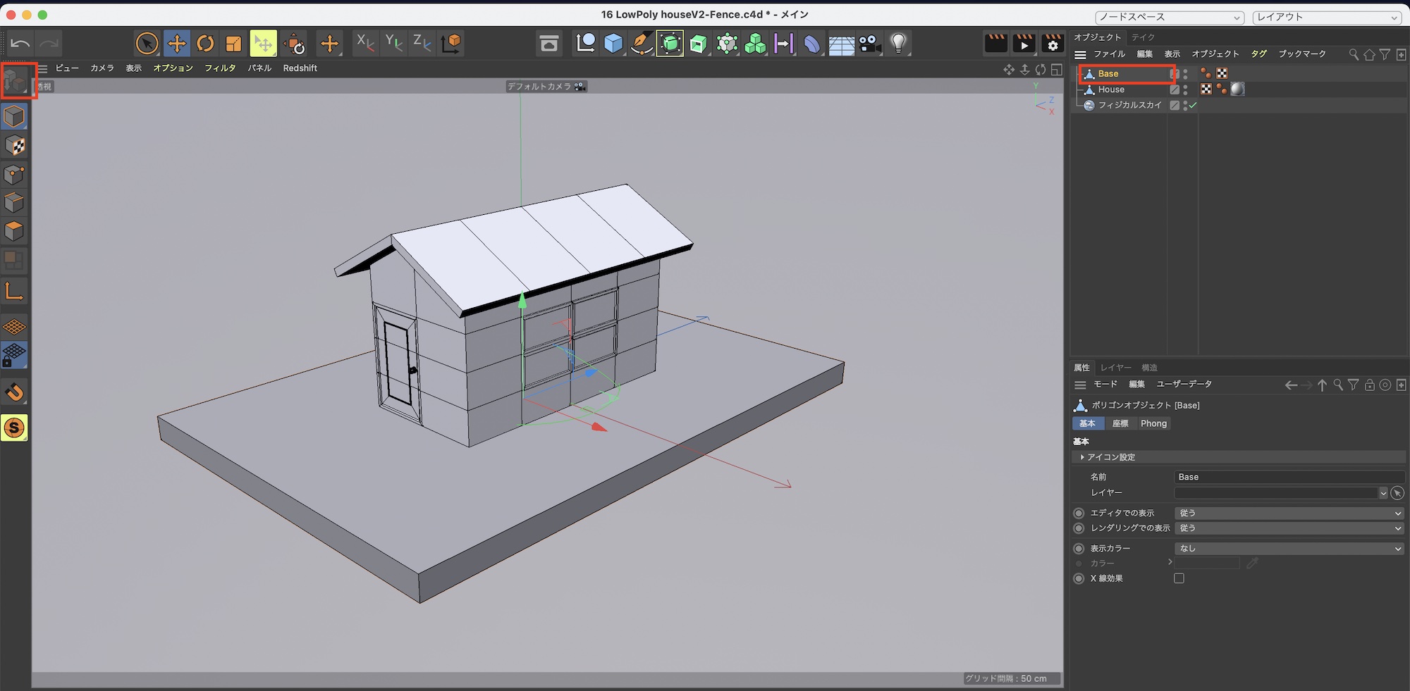
ベースを作成する

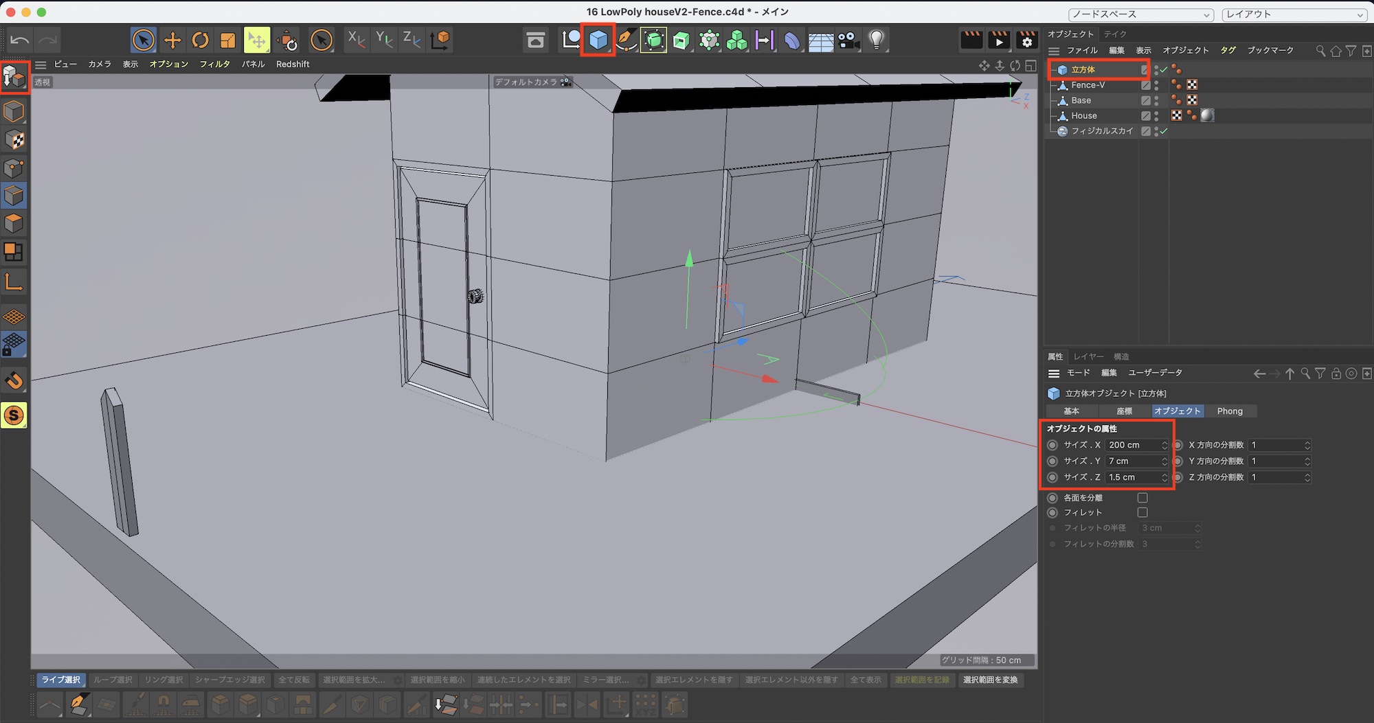
家の下に配置するベース(地面)を作成します。サイズはお好みで良いですが、筆者はミニチュア風の家を作りたいと考えているので、立方体オブジェクトを追加してサイズを「X:400cm」、「Y:25cm」、「Z:600cm」にします

追加されたオブジェクトは編集可能に変換し、名称を「Base」のようにわかりやすいものにします。

フェンスのデザイン

垂直部分

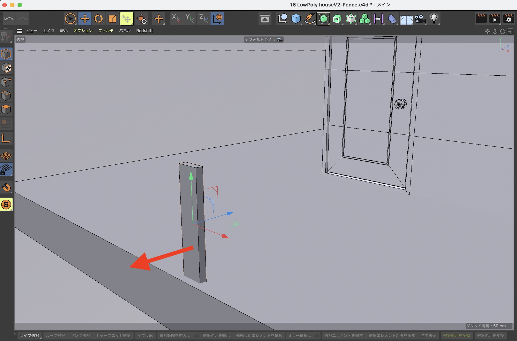
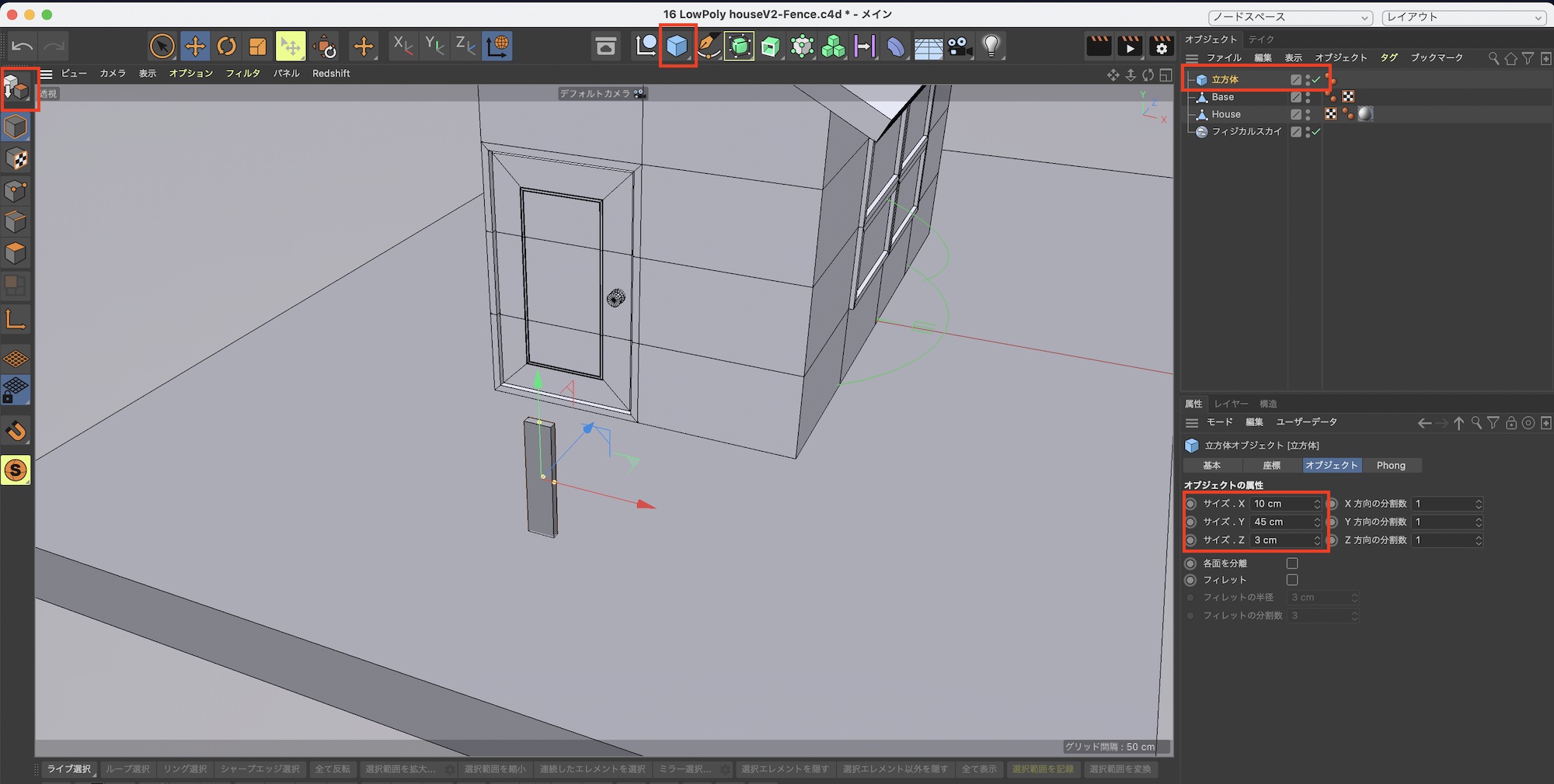
立方体を追加し、サイズを「X:10cm」、「Y:45cm」、「Z:3cm」にして編集可能に変換し、フェンスを配置したい位置に動かします

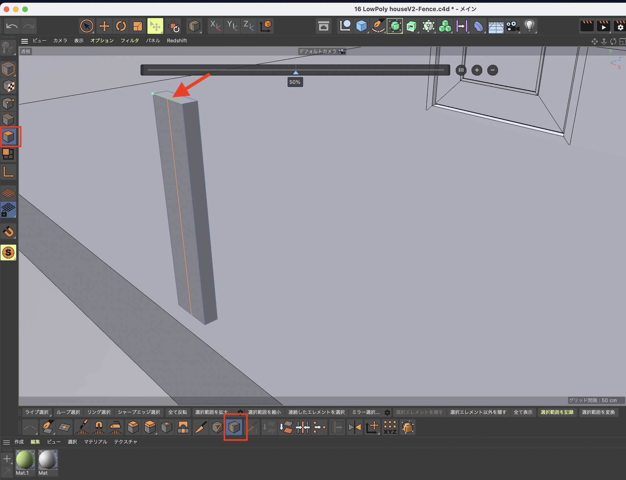
ポリゴンモードに切り替えて、ループカットを使い垂直の角度で「50%」の位置でカットします。カットする時にShiftキーを押しながら行うとぴったりとスナップできます。

エッジモードにして、立方体上部にあるエッジを選択し位置ツールを使って上に持ち上げます。

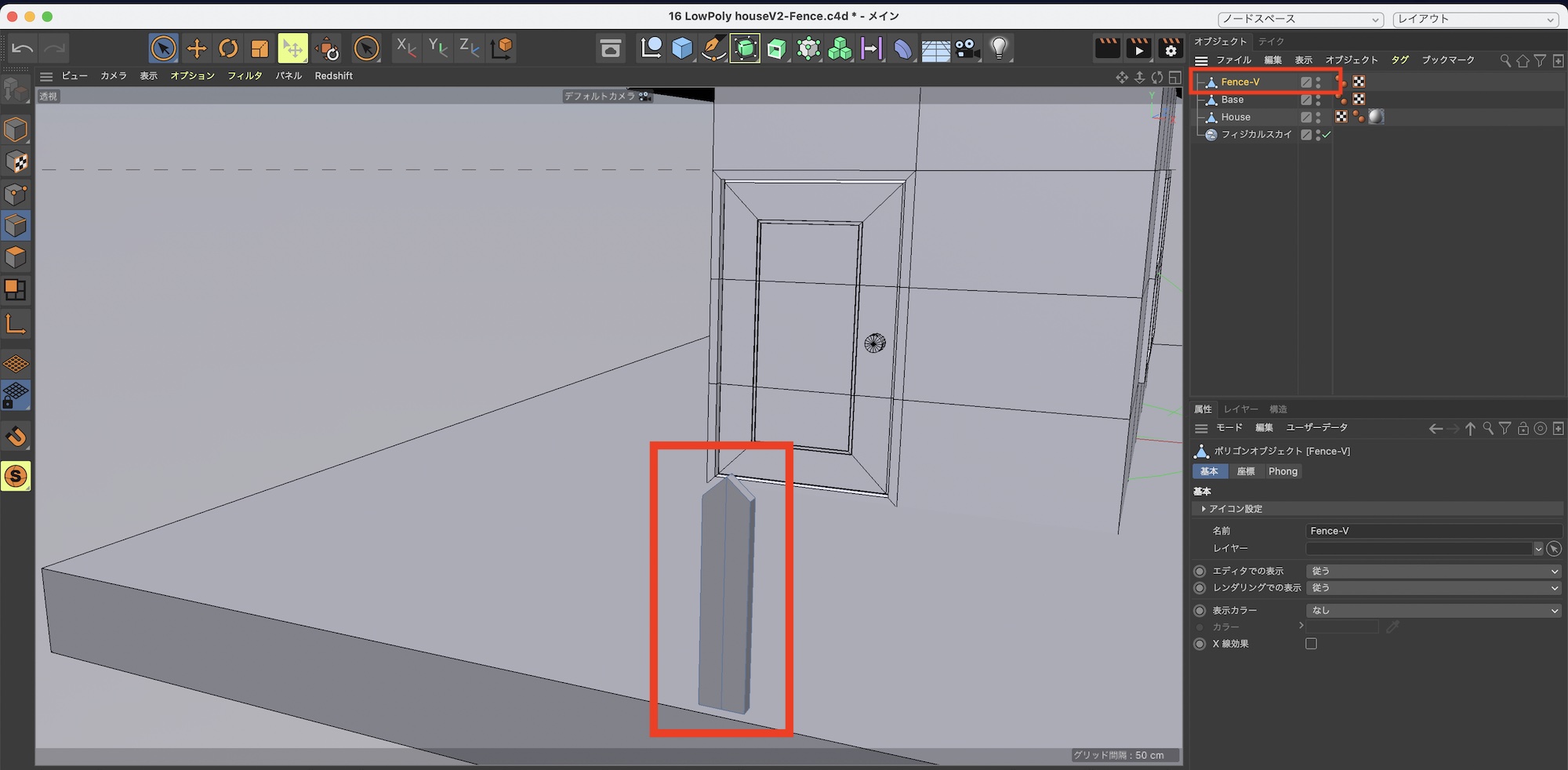
この立方体は「Fence-V(垂直フェンス)」の様に名称変更を行います。

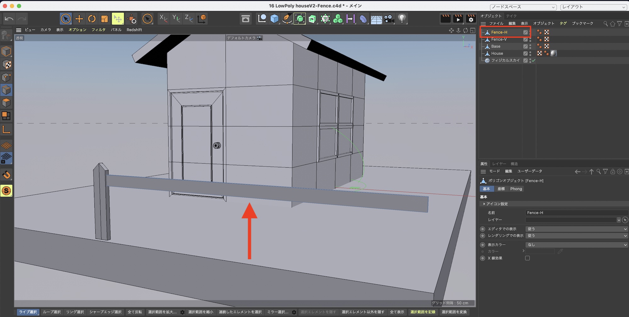
水平部分

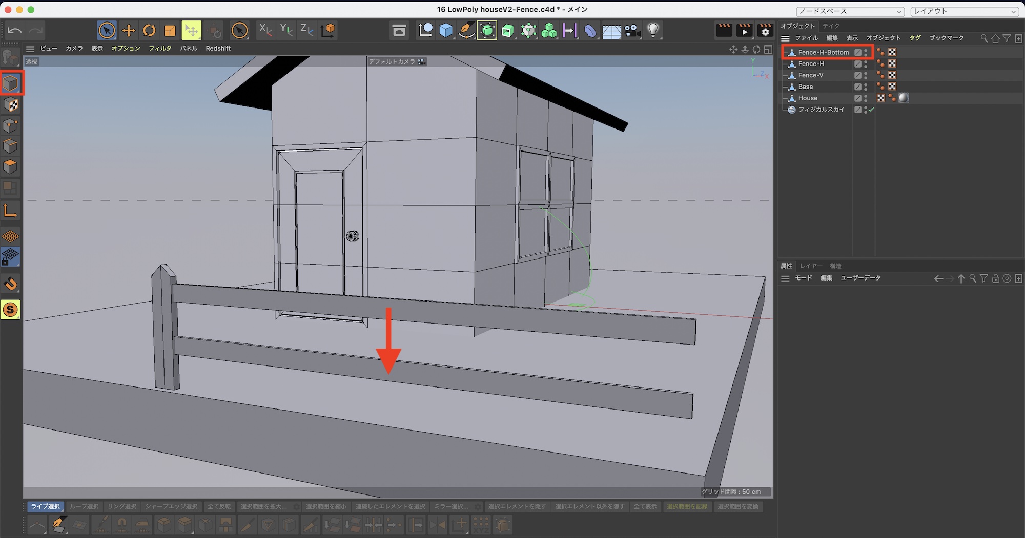
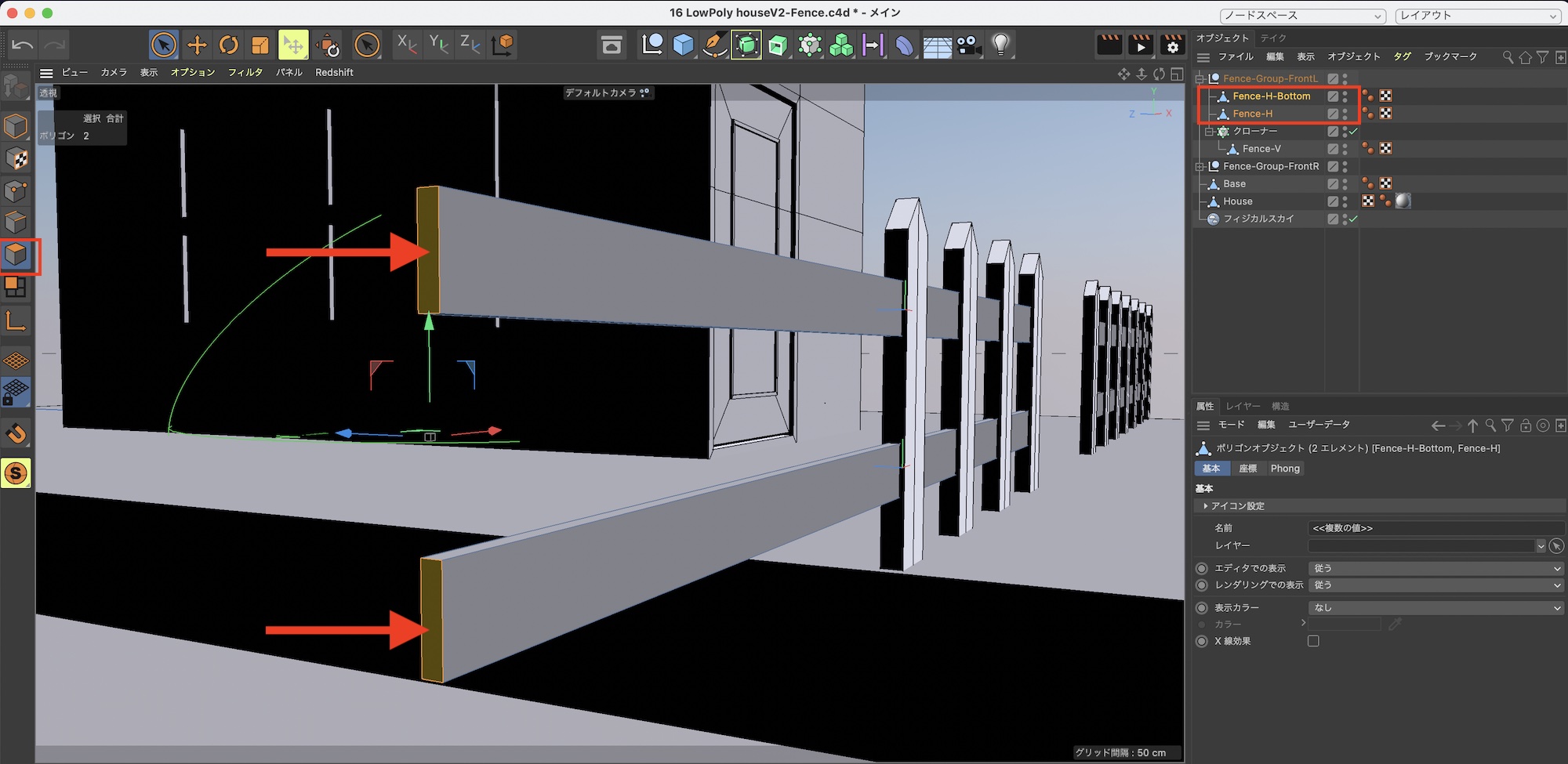
先ほど作成したフェンスを支える水平部分のパーツを作っていきます。立方体オブジェクトを追加し、サイズを「X:10cm」、「Y:45cm」、「Z:3cm」にして編集可能にします。

立方体の名称を「Fence-H(水平フェンス)」のように名称変更を行い、Fence-Vと重なる様に位置を調整します。

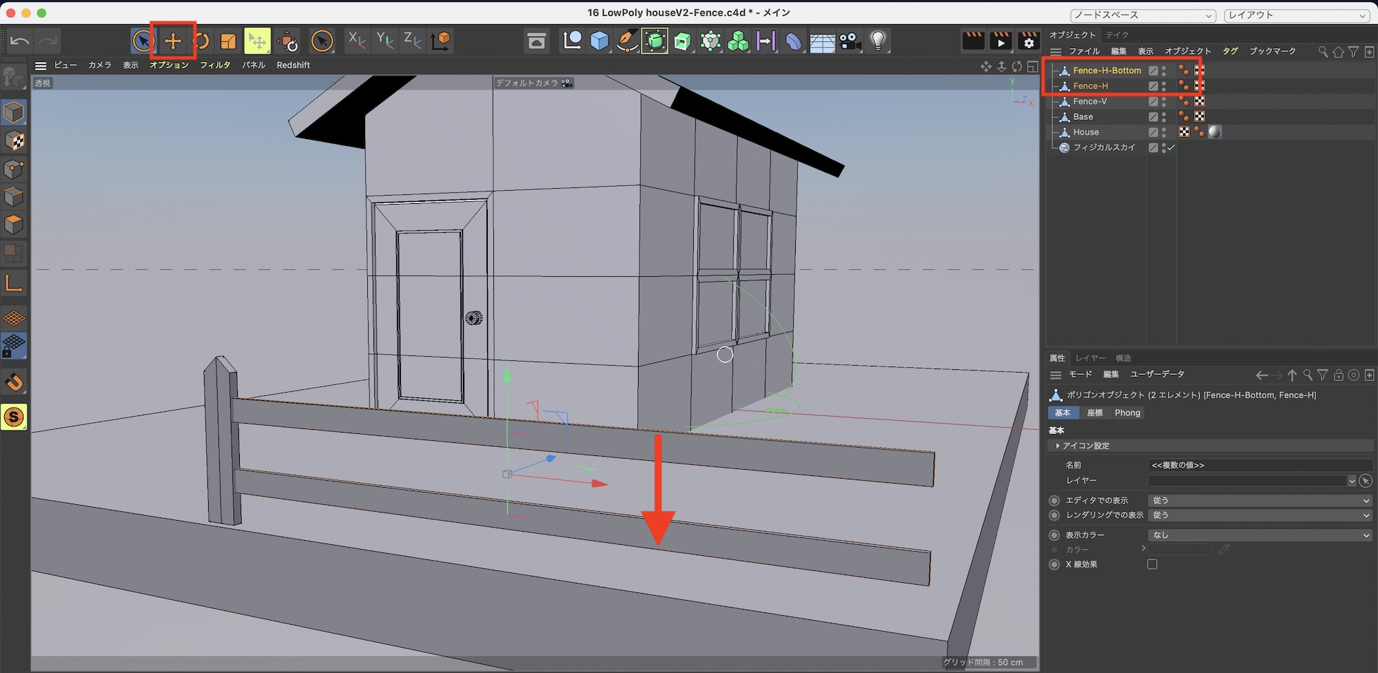
モデルモードにした上で「Fence-H」を複製(Control(Cmd)キー + ドラッグ)して、下に配置します。複製されたオブジェクトは「Fence-H-Bottom」のようにわかりやすく名称変更すると良いかもしれません。

「Fence-H」、「Fence-H-Bottom」のオブジェクトを選択して、水平部分の位置を調整します。好みで好きな位置に配置させると良いでしょう。

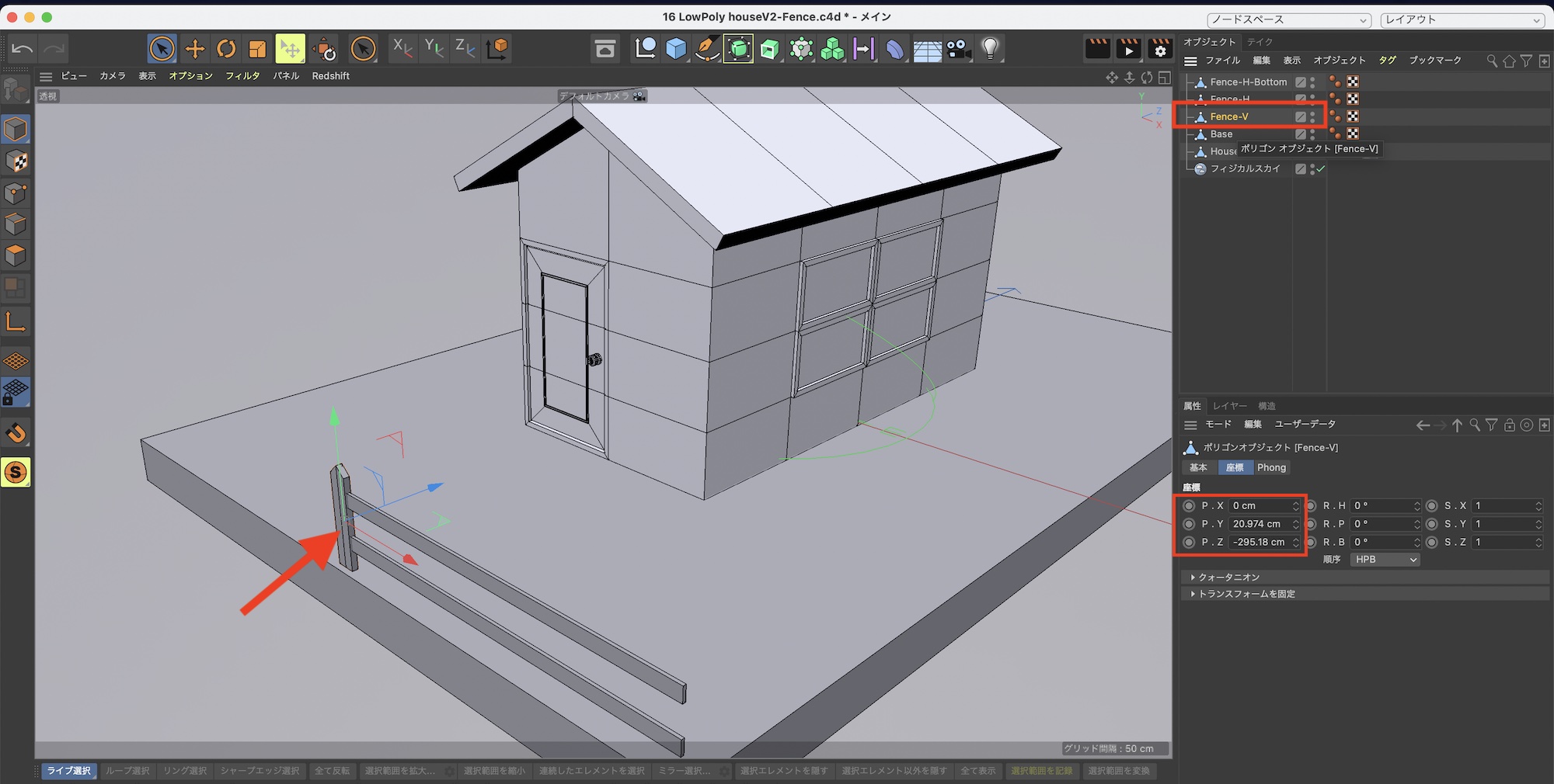
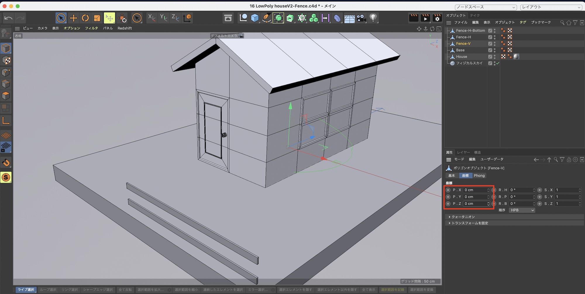
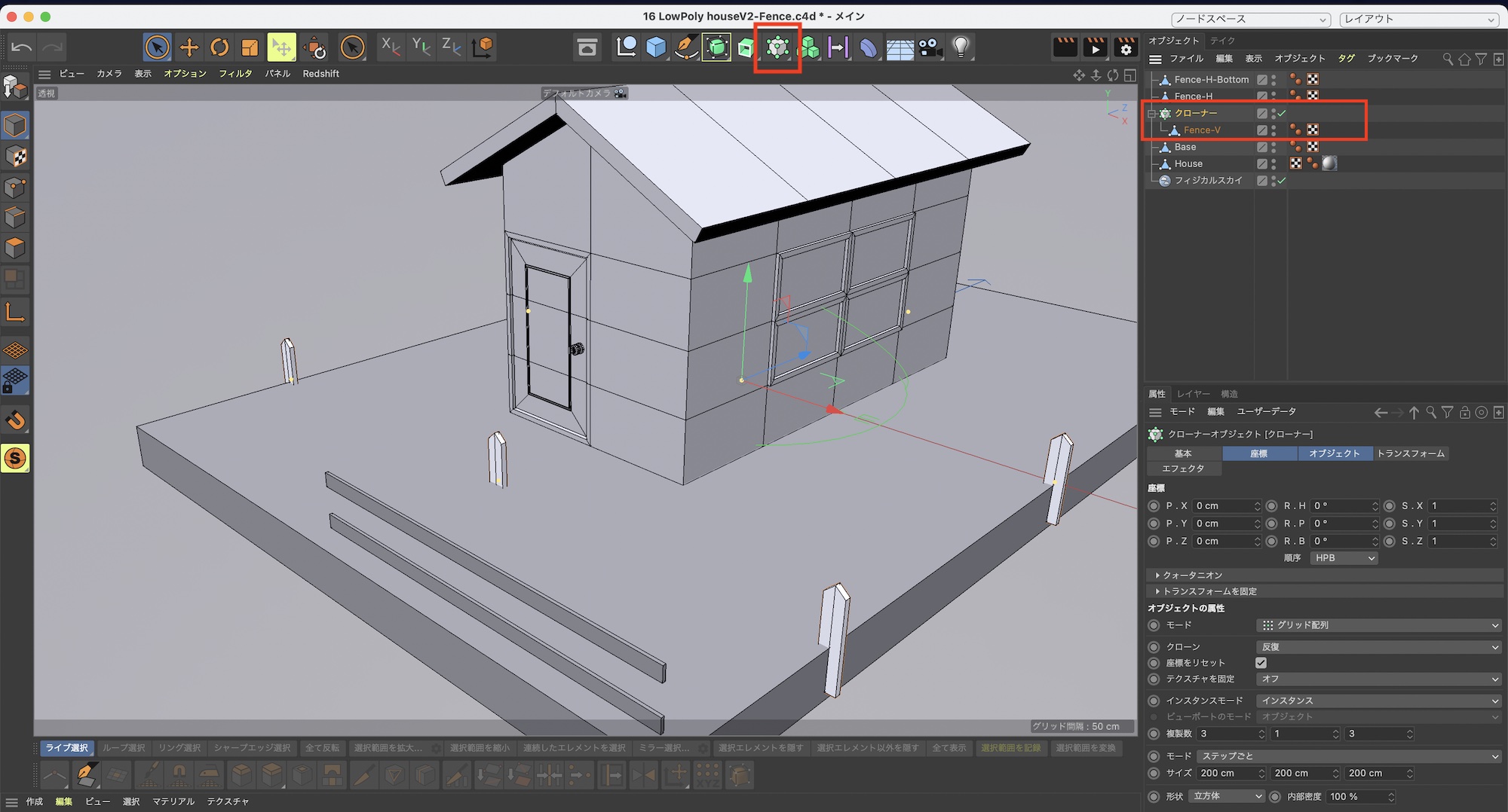
Fence-Vオブジェクトの複製

Fence-Vオブジェクトを選択して属性マネージャの「座標」にある「P」の数値を全て「0cm」にして位置をリセットします。なお、数値を直接入力するか、上下の矢印アイコンを右クリックすることでリセットします。

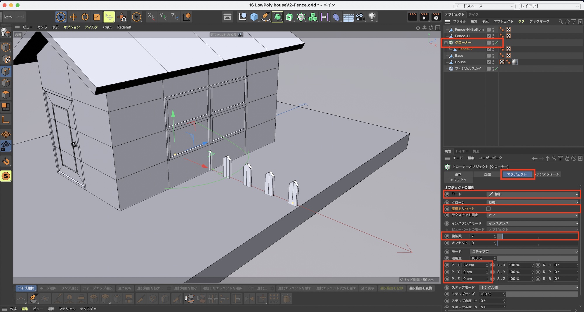
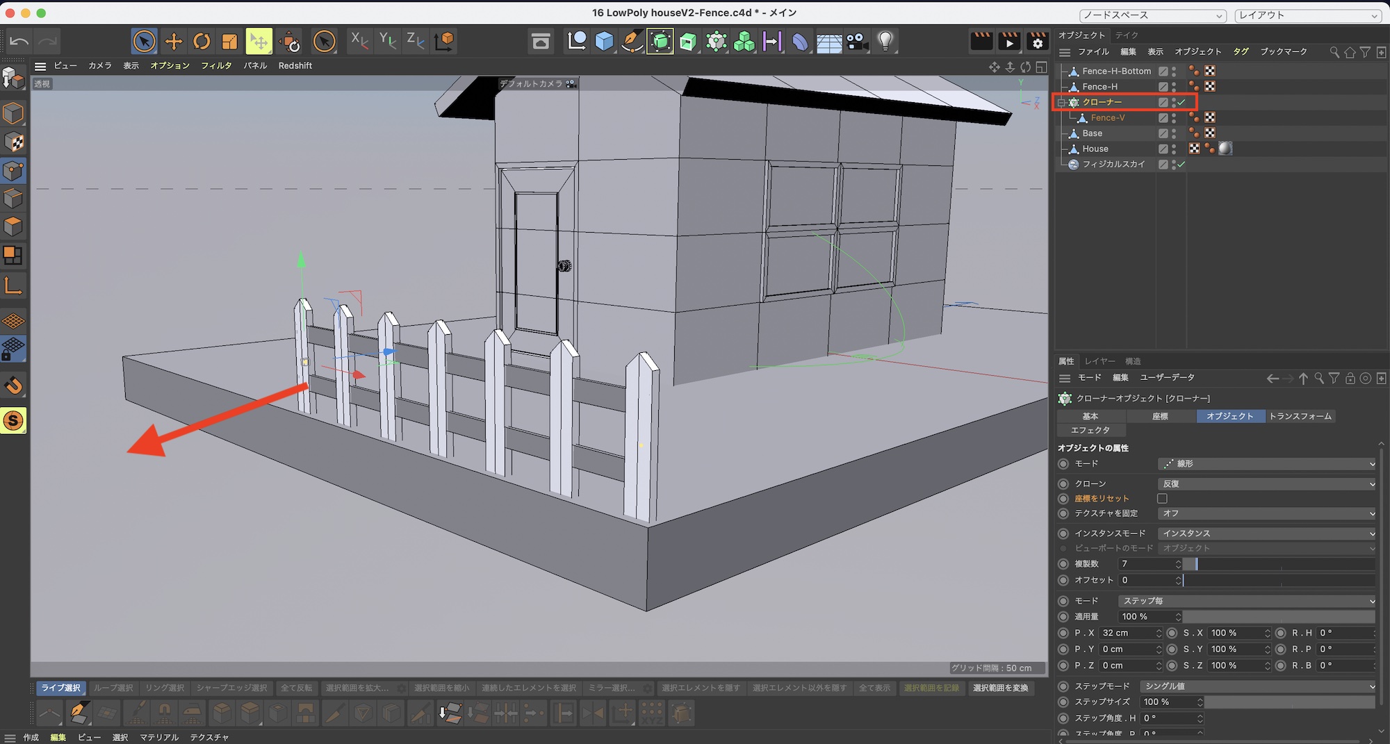
「Fence-V」オブジェクトが選択された状態で「Alt(Option)キー」を押しながらクローナーのアイコンをクリックして、クローナーを追加します。

クローナーを選択して属性マネージャの「オブジェクト」の項目から「モード:線形」、「座標をリセット:チェックを外す」、「複製数:7」、「P.X: 32cm」、「P.Y/P.Z: 0cm」の設定にします。

クローナーをFence-Hオブジェクトに重なるように移動させます。

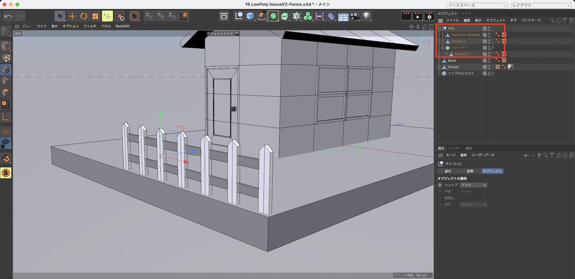
「クローナー」と「Fence-H」、「Fence-H-Bottom」の3つを選択して、「Alt(Option) + G」ショートカットでヌルの中に格納しましょう

「ヌル」は「Fence-Group-FrontR(フェンスグループ:右前)」のようにわかりやすくすると良いかもしれません。

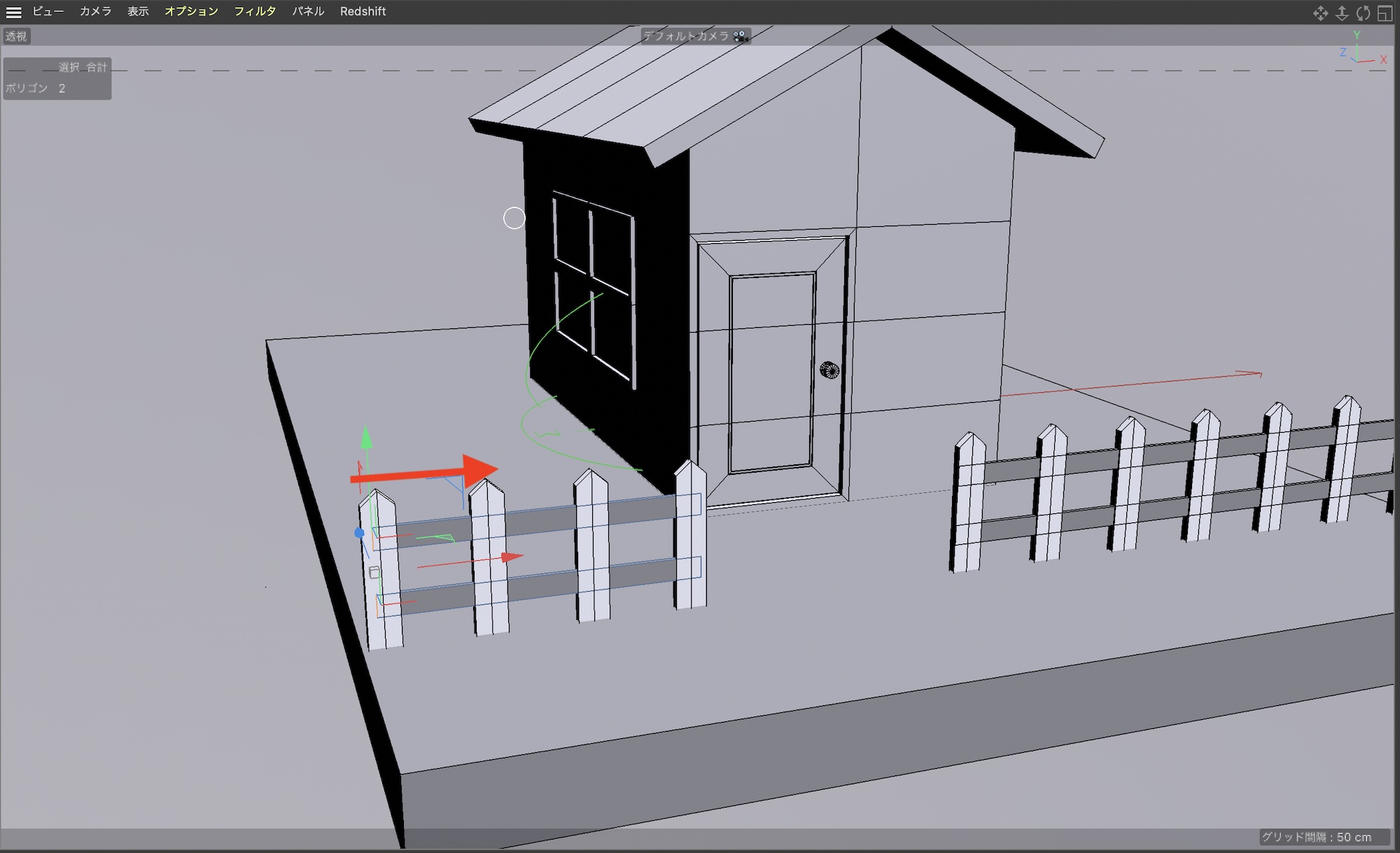
フェンスの複製と配置

前の項目で作成した「Fence-Group-FrontR」のオブジェクトで一通りフェンスのモデリングが完了しました。このヌルオブジェクトを左前、左右の側面と後面にそれぞれ複製とクローナーの変更を行って家を囲うフェンスを完成させます。

まずは左前のフェンスを作っていきましょう。「Fence-Group-FrontR」を複製し、名前を「Fence-Group-FrontL」のようにし、家の左側に動かします。

フェンスが左側に大きくはみ出すので、クローナーと「Fence-H」のサイズを変更します。

「Fence-Group-FrontL」内にあるクローナーを選択し、「複製数: 4」にして、位置を動かします。

ポリゴンモードに切り替え、「Fence-H」、「Fence-Bottom-H」を選択して左側のポリゴンを選択します。

位置ツールを使って、選択したポリゴンを動かしてフェンスの長さを調整します。

この様にフェンスの調整が完了するので、側面と後面にも同じように作成していくと良いでしょう。

最終的に出来上がったフェンスは上のような感じに。各サイドのフェンスをヌルの中に格納し、「Fence」というグループにまとめました

Cinema 4Dのフィジカルレンダラーでレンダリングしてみた結果がこちら。だいぶ質素な感じですがここに木やゲート、入り口の階段、ポストなどを追加してテクスチャを加えればより良い感じの家ができあがっていきます。

他のパーツのモデリングがまた次回の機会にて紹介したいと考えているので、ローポリゴンのモデリングにチャレンジしてみたい方は、be CG Artist!の「ローポリ」カテゴリを定期的にチェックしてみてくださいね!

(MIKIO)

前後の記事