[Cinema 4D] マテリアルを綺麗に反映するために必要なUVマップやUV展開ってなんだろう?

読み込み中...読み込み中...
2021年7月18日 公開2026年3月5日 更新
[Cinema 4D] マテリアルを綺麗に反映するために必要なUVマップやUV展開ってなんだろう?

モデリングの後で質感を付け足すテクスチャリングはシーンを完成させるために必要なプロセスの一つ。

テクスチャリングは基本的に色や反射、シェーダーなどを追加したマテリアルをメッシュに反映することで適用することが出来ると「オブジェクトに質感を与えるマテリアルとテクスチャとは?」紹介しました。

立方体や球体などシンプルなオブジェクトであれば上の画像のようにテクスチャが均等に表示されますが、下のような特殊な形をしたメッシュになるとポリゴンによってはテクスチャが引き伸ばされるなどの現象が起きます

これはメッシュのUVマップが正しく設定されていないのが原因です

立方体などのオブジェクトを追加する際、Cinema 4DではデフォルトでUVマップが作成されるのですが、押し出しベベルといったツールを使ってモデリングを行う時にジオメトリに合わせてUVマップが変形してしまうのでこの様な現象が発生してしまうのです

UVって何?

Cinema 4Dを含むほぼ全ての3DCGソフトウェアではX、Y、Zの3つの軸を使ってモデリングを行ったり位置などの座標を指定するのですが、UVはテクスチャをマッピング(反映)するために必要な二次元の座標です

横方向がU、縦方向がVとなり、XYZ座標と独立した物となっています。上の画像ではCinema 4DにおけるUV編集のレイアウトで左側の画面はUV座標、右側のビューポートにはXYZ座標となっているのが分かると思います

モデリングは変形させたいポリゴンやエッジなどを移動などのツールを行うことで直接編集できますが、UV座標についてはメッシュのUVマップを別に用意する必要があります。

UVマップの作成

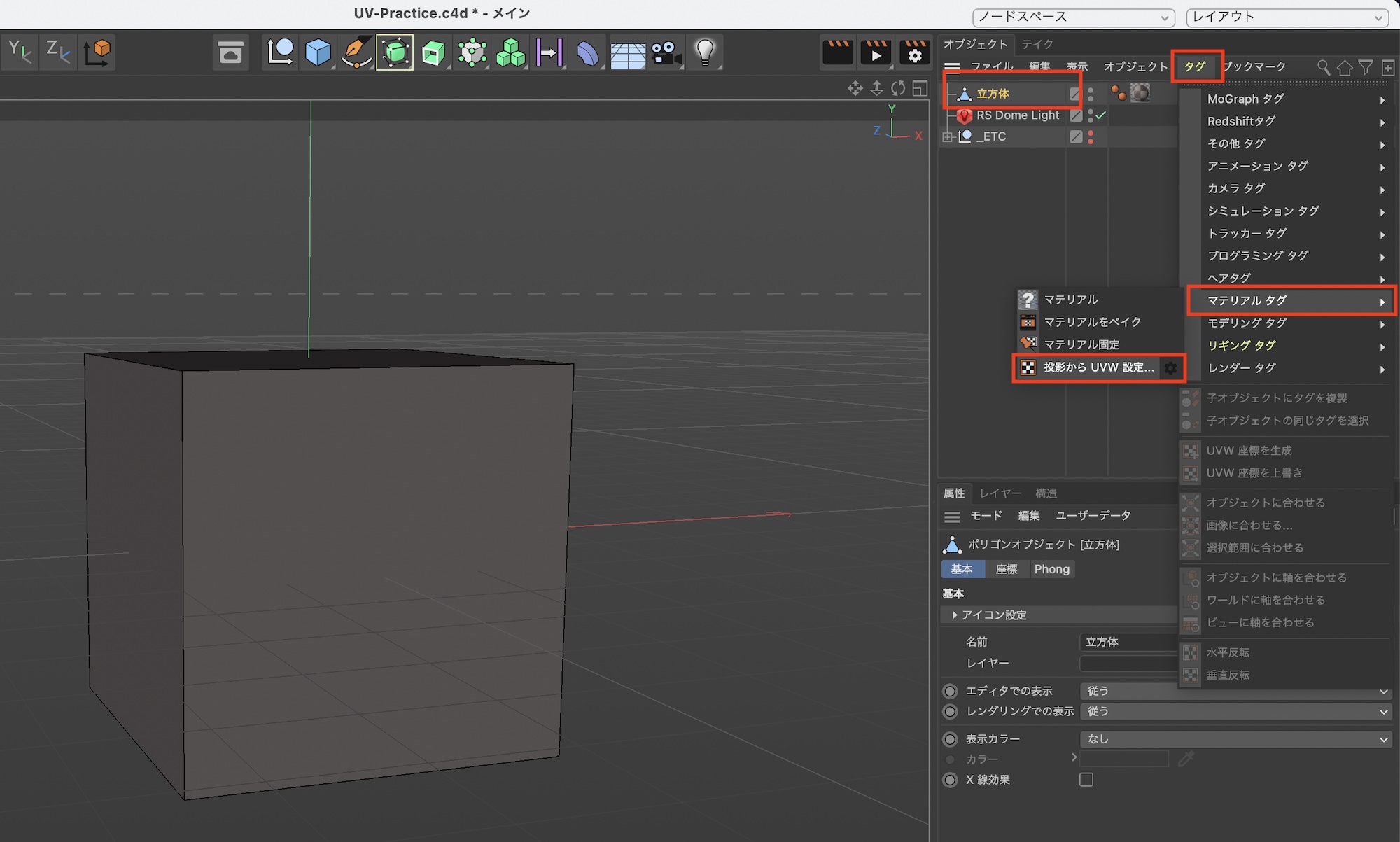
Cinema 4DでUVマップを作成するには「UVWタグ」をオブジェクトに追加します。

プリミティブオブジェクトを編集可能にすると、自動でUVWタグが追加されますがUVマップを作り直したい場合や新しく追加したい場合は追加したいオブジェクトを選択した上で、オブジェクトマネージャの「タグ」の項目から「投影からUVW設定」をクリックします。

UVWタグが追加され、マテリアルが適用されているオブジェクトにも自動でその効果が反映されます。

なお、タグを追加する際に「投影からUVW設定」の横にある歯車アイコンをクリックするとUVWタグの細かな設定を行えます。この場合は基本的に「投影タイプ」を「自動UVパッキング」にしておいて問題はありません。

UVWタグを削除する場合はオブジェクトマネージャに追加されているUVWタグを削除すれば問題ありません。マテリアルが適用されている場合は反映されなくなるので注意してください。

マテリアルタグでの投影方法の変更

オブジェクトに適用されているマテリアルタグをクリックすると「タグ」項目から「投影法」のオプションが利用できます。投影法とはマテリアルをどのように投影(反映)するかの設定になり、オブジェクトの形などに合せて変更することが出来ます。

UVWマップを追加してもマテリアルが反映されない場合はこの投影法を「UVWマップ」にすると良いでしょう。

また立方体や球体など場合によってはUV展開の必要のないオブジェクトは形に合わせて「立方体」、「円柱」、「平行」などの投影法が用意されているので、設定を変えてマテリアルを適用させることも可能です。

UV展開とは?

UVマップを作成する際に避けて通れないプロセスにUV展開があります。別名UVアンラップ(UV Unwrap)とも呼ばれるこの作業は、三次元のオブジェクトをUVマップとして編集ができるように二次元のデータとして変換する作業です。

Cinema 4DではUVWマップのタグが追加された時点で自動でUVマップが作成されますが、複雑な形をしたものだとテクスチャが引き伸ばされてしまうので、これらを修正するために正しくオブジェクトを展開する必要があります

わかりやすい例えとして立体的なペーパークラフトをハサミで切って平面にするイメージになるので、「UV展開をしたら、メッシュが壊れてしまうのではないか?」と思ってしまうところですが、ビューポートにあるポリゴンとUVWエディタにあるUVポリゴンは完全に別物なので、いつでもやり直しが出来るので安心です

Cinema 4DでUV展開を行う

UVアンラップやリラックスなどCinema 4DではUVマッピングに必要なツールが揃ったUVエディタが用意されています。

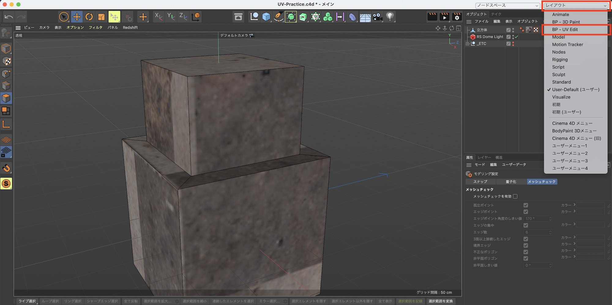
詳しい説明についてはまた別の機会にて紹介する予定ですが、UVマップの編集を行うにはCinema 4Dのレイアウトを「BP-UV Edit」にする必要があります。

BP-UV Editのレイアウトではデフォルトで表示されているビューポート、オブジェクトマネージャ、属性マネージャに加えて、テクスチャ UVエディタ、UVマネージャ、パレットが用意されています。

上部や左側のツールバーはデフォルトレイアウトとほぼ同じですが、UVトランスフォームなどUV編集に特化したものも用意されています。

ポイント、エッジ、ポリゴンツールや位置、回転、スケールといったツールはテクスチャ UVエディタとビューポートの両方で利用できるものの、テクスチャUVエディタで選択した場合はUV座標、ビューポートの場合はXYZ座標となるので注意してください

Cinema 4Dは近年のアップデートでUV編集のツールが強化されており、自動UVなどのツールを使ってより正確に早くUV展開が出来るようになっています。今回の記事では書ききれないので、また別の記事にシンプルなオブジェクトや複雑なメッシュのUV展開方法などを紹介していきたいと思うので、ぜひ楽しみにしててください!

(MIKIO)

前後の記事