[Cinema 4D] オブジェクトの軸(アンカーポイント)を調整する方法

読み込み中...読み込み中...
2021年2月17日 公開2026年3月5日 更新
[Cinema 4D] オブジェクトの軸(アンカーポイント)を調整する方法

Cinema 4Dを含む3DCGソフトウェアの多くは立方体や球などのオブジェクトを追加する時、オブジェクトの軸であるアンカーポイントはオブジェクトの中心に自動で配置されるようになります

積み木のように複数のオブジェクトを使ってモデリングする場合はこのままでも問題ないですが、ポリゴンやメッシュの一部などを切り離したりすると元のオブジェクトの軸が残ったままになるのため、軸がずれる場合があります

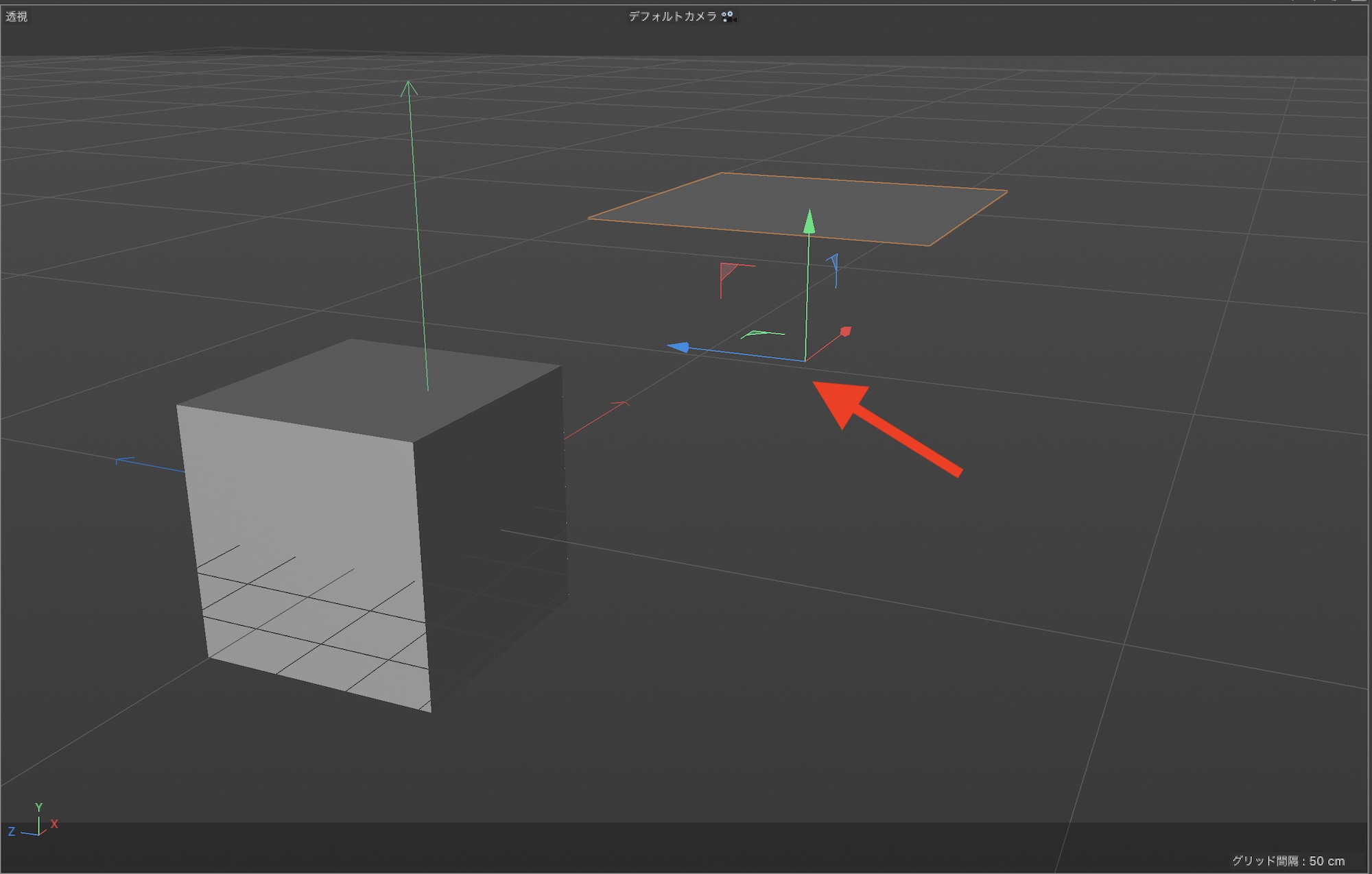
また、クローナーなどのエフェクタを追加する時も同様です。下のようにクローナーを適用させるオブジェクトがワールドの中心から離れている場合、クローナーがワールドの中心に配置されてしまうので、このままだと位置やスケール、回転などの調整が難しくなってしまいます。

Cinema 4DではAdobe After Effectsのアンカーポイントツールと同じように軸を特定位置または好きな位置に配置できるツールがいくつか用意されています。

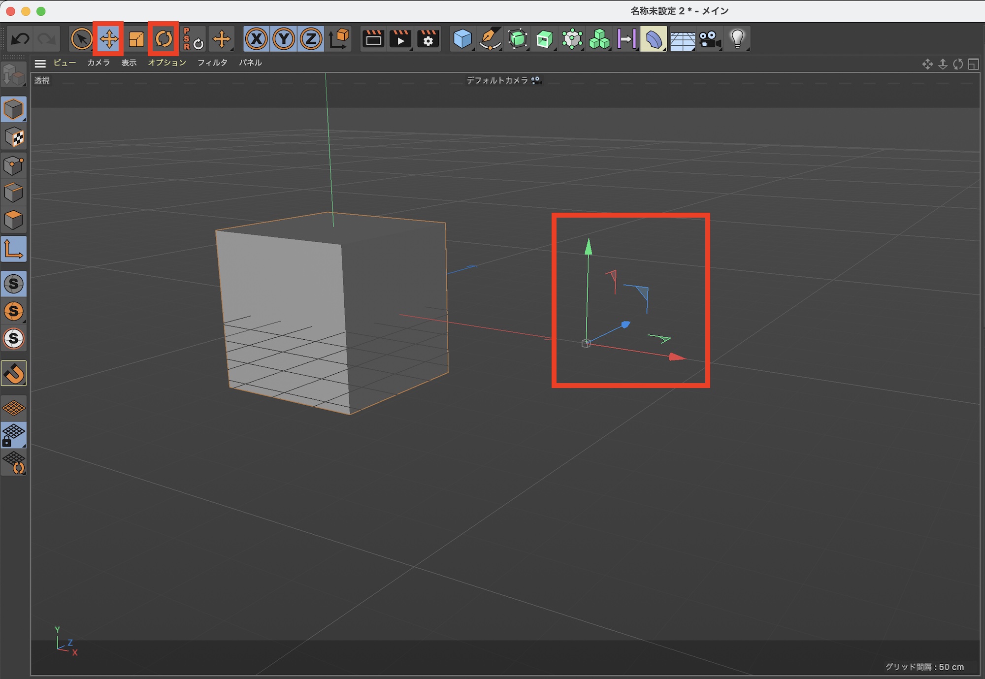
軸を有効

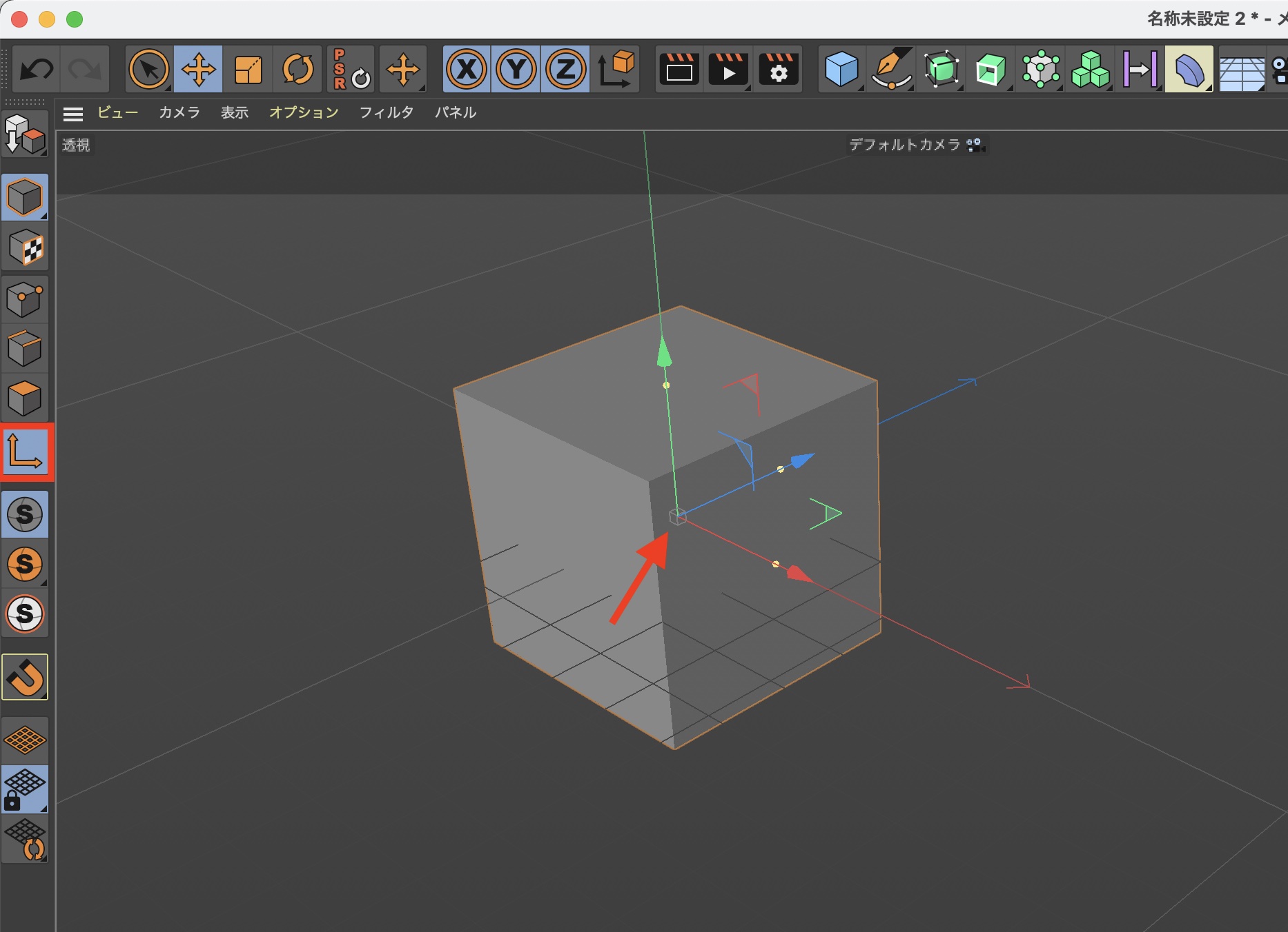
オブジェクトマネージャから軸(アンカーポイント)を変更したいオブジェクトを選択し、編集可能にします。その後でビューポートの左側にあるツールバーから「軸を有効」をクリックします。

一見、何も変わらないように見えますが軸の中心に細い線で出来た立方体が追加されるようになるので、この状態で位置や回転を使って軸の調整を行います。

軸の調整が完了したら「軸を有効」を再度クリックすれば完了です。なお、「Lキー」のショートカットでこのツールを切り替えることも可能です。

上部メニュー「メッシュ」から

オブジェクトマネージャからオブジェクトを選択した上で、上部メニューの「メッシュ」から「」を選ぶと軸ツールの他に軸を中心に配置できるツールが用意されています。

メッシュを切り離したオブジェクトなど、中心がずれた軸を調整する場合は「モデルモード」にした上で、上部メニューの「メッシュ」、「」内の「軸を中心に」を選択すると中心に配置されるようになります。

オブジェクトを中心に」を選択すると軸が表示されている位置を中心にオブジェクトが移動します。

親を中心に」、「中心を親に」はヌルなどの親がある時に使用できるツールです。

上の例では親であるヌルの軸がオブジェクトから離れていますが、子であるポリゴンを選択して「中心を親に」にすると、親の軸がある所に移動します。

ビューを中心に」は現在ビューポートに表示されているアングルの中心にオブジェクトを移動することが出来ます。

軸の中心

先程の項目と同じ、上部メニューの「メッシュ」、「軸」の項目から「軸の中心」を選ぶと、XYZの数値を使用してより正確に軸の中心を調整することが出来ます。

デフォルトではXYZの数値が「0%」になっていますが、「-50%」、「75%」などの数値を入力することで軸を左右上下に動かせます。ちなみに最大値は「+/- 100%」です。

実行」をクリックすることで入力した数値が軸に反映されるようになります。

スナップも活用する

サイドバーにある「軸を有効」にした上でスナップツールを使用すると、ポイントやポリゴン、エッジにスナップしながら軸の位置を調整行えます

モデルモードにして、スナップの項目から「頂点スナップ」、「エッジスナップ」、「ポリゴンスナップ」を有効にすれば各要素にスナップができるようになります。

ビューポートを「透視」の状態でも使えますが、上面、側面などに切り替えるとグリッドを確認しながら調整できるのでおすすめです

3DCG制作では軸をとにかく多く使うので、軸の調整などは必要不可欠です。今回紹介したツールを使い分けてモデリングなどに慣れてみてください。

(MIKIO)

前後の記事