[Cinema 4D] ブール(Boolean)を使って2つのオブジェクトを合体したり、くり抜く方法

読み込み中...読み込み中...
2021年3月1日 公開2026年3月5日 更新
[Cinema 4D] ブール(Boolean)を使って2つのオブジェクトを合体したり、くり抜く方法

3DCGでは基本的に立方体や球体などのオブジェクトを使ってモデリングする事が多いと思いますが、複雑な形をしたメッシュを作成する場合はどのようにモデリングするべきか悩んでしまいますよね

Cinema 4Dではスプラインやポリゴンを使って複雑な形を作ることも出来ます。しかし、この方法だとメッシュが滅茶苦茶な形になってしまったり、モデリングに時間がかかってしまう可能性があるので注意が必要です。

でも、モデリングしたいものをよく観察してみることで、場合によっては複数のオブジェクトを組みわせることでメッシュを作り上げることも出来たりします

例えば上を例にしてみましょう。立方体の角にカーブのかかったメッシュを作成する場合、一見難しそうに見えますが、立方体と球体を組み合わせることで複雑なメッシュを作り出せます

上のように2つのオブジェクトを合体したり、重なっている部分をくり抜くには「ブーリアン(Boolean)」ジェネレーターを使用します。Cinema 4D R23では「ブール」と呼ばれています。

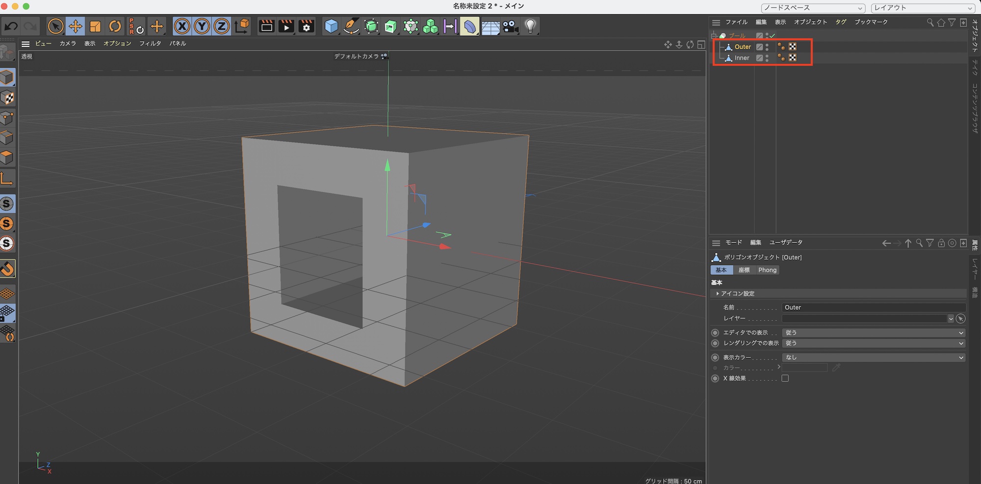
適用するオブジェクトを追加する

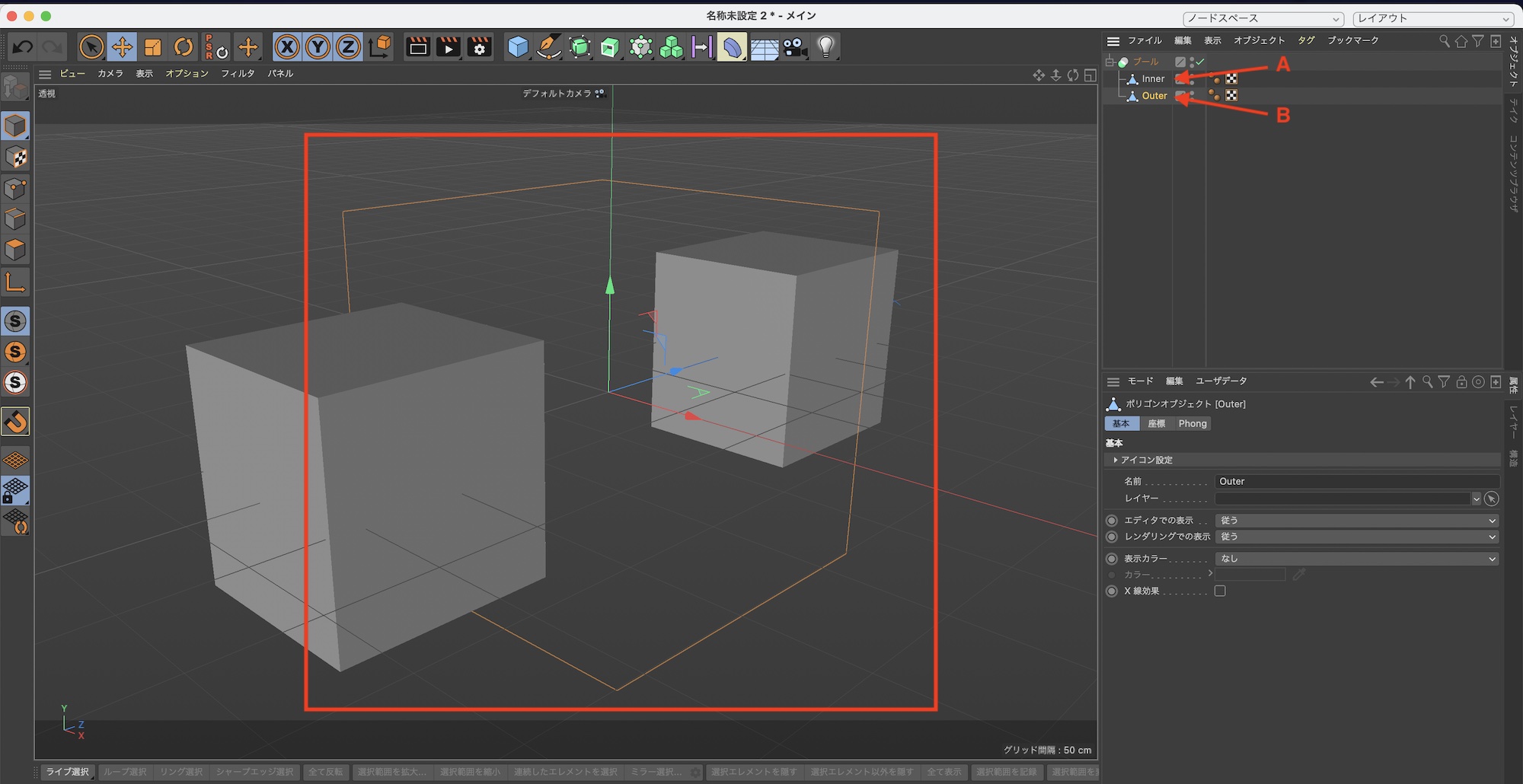
ブールを適用させる前にオブジェクトを2つ追加します。今回は立方体の中に立方体を入れたいと思うので、大きめと小さめのオブジェクトを追加し、重なるように配置します

大きめの立方体は「Outer」、中に入っている小さい立方体はZ方向に引き伸ばし、「Inner」などわかりやすい名前に変更して編集可能にします。

ブールを追加する

上部ツールバーから「SDS」のアイコンを長押しし、「ブール」を追加します。

次にブールを適用させる先程のオブジェクト「Outer」と「Inner」の立方体をブールの中にドラッグし、中に格納することでブーリアンが適用されるようになります

表示順とブールタイプ

ブールにオブジェクトを追加する際にオブジェクトの表示順と属性マネージャの「ブールタイプ」を操作することでブーリアンの変更を行うことが出来ます。

表示順

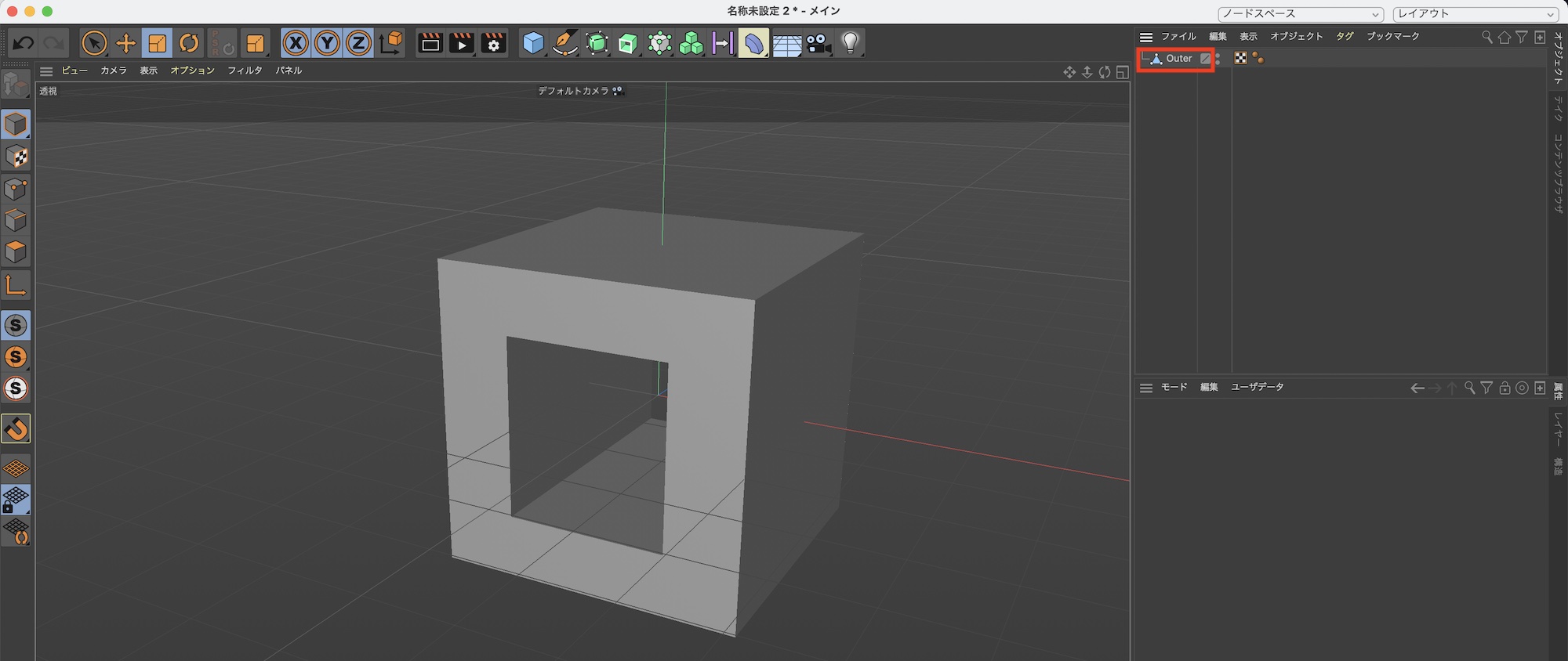
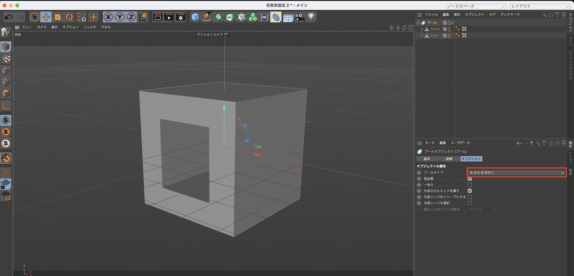
まず、表示順について見ていきましょう。Innerが上でOuterが下にある場合は、上ようにOuterのオブジェクトが隠れる状態になります。これはブールタイプのデフォルト「AからBを引く」が適用されているためです

AとBは格納されているオブジェクトの表示順で決定されており、上からA(Inner)B(Outer)となります。そのため現在はBであるOuterが引かれた(非表示)状態になるのです

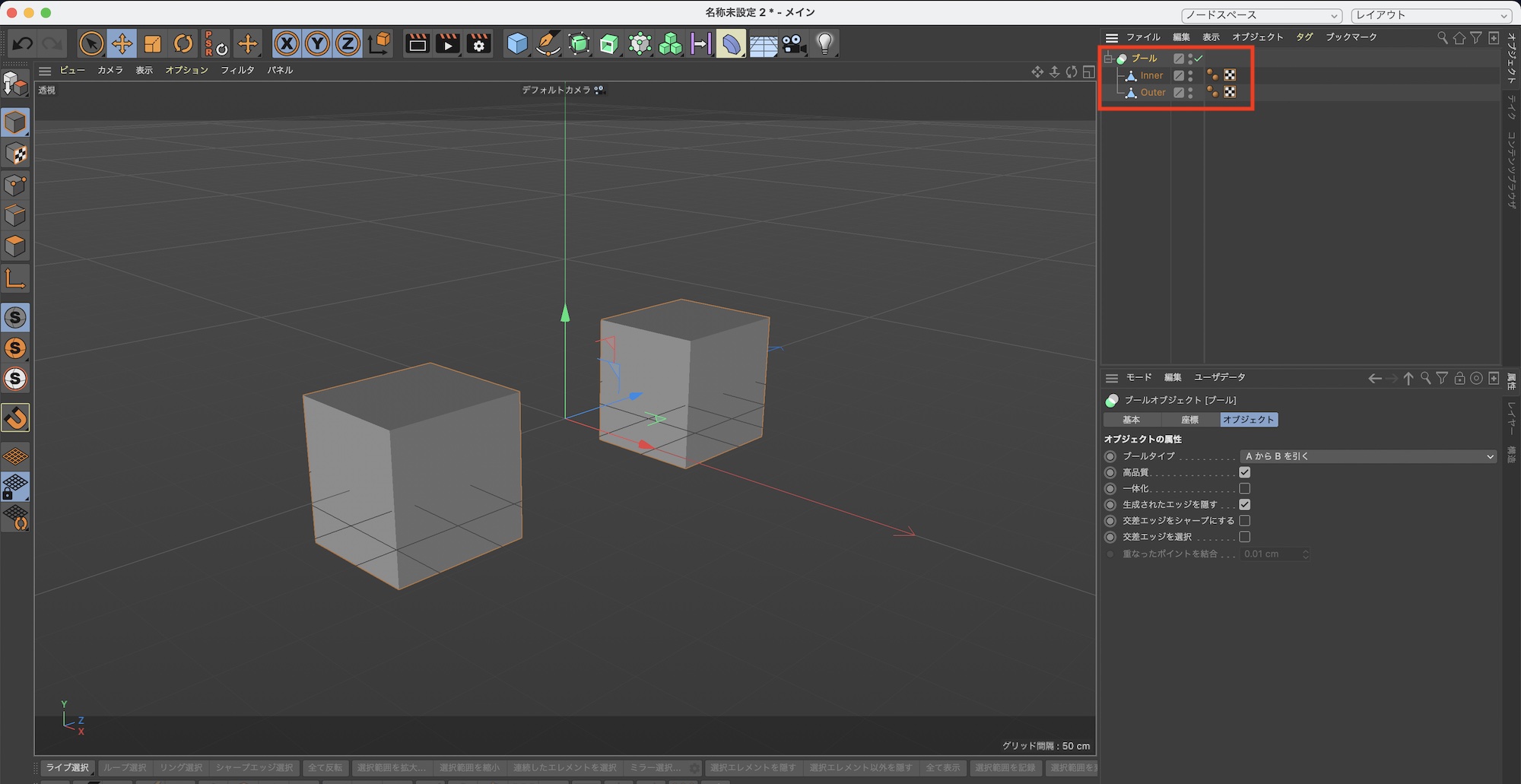
InnerとOuterの順序を入れ替えてみると、上のように中が切り抜かれた状態になります。

ブールタイプ

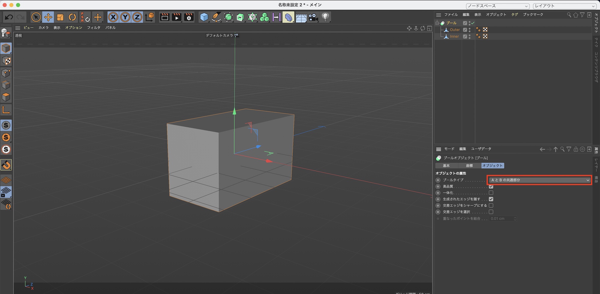
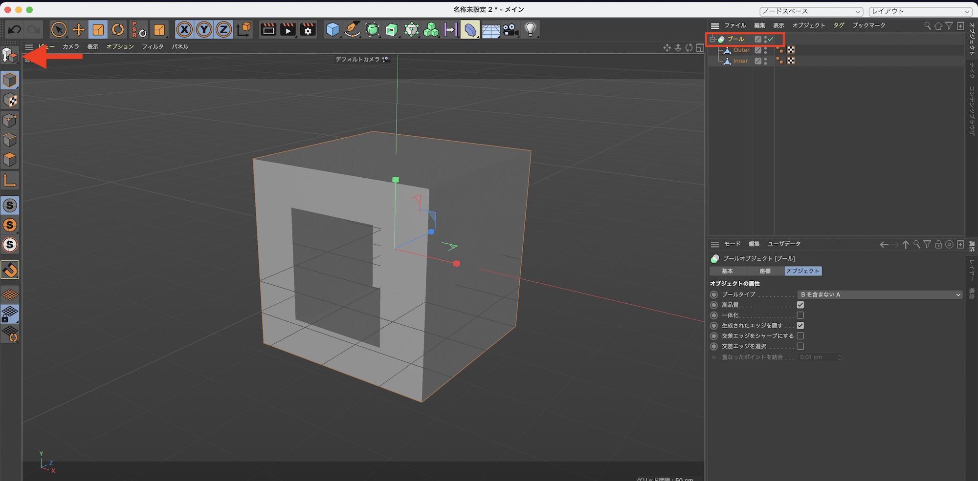
オブジェクトマネージャで「ブール」を選択すると属性マネージャ内にブールの設定を行うことが出来ます。主に「オブジェクト」タブにある「ブールタイプ」から操作していきます。

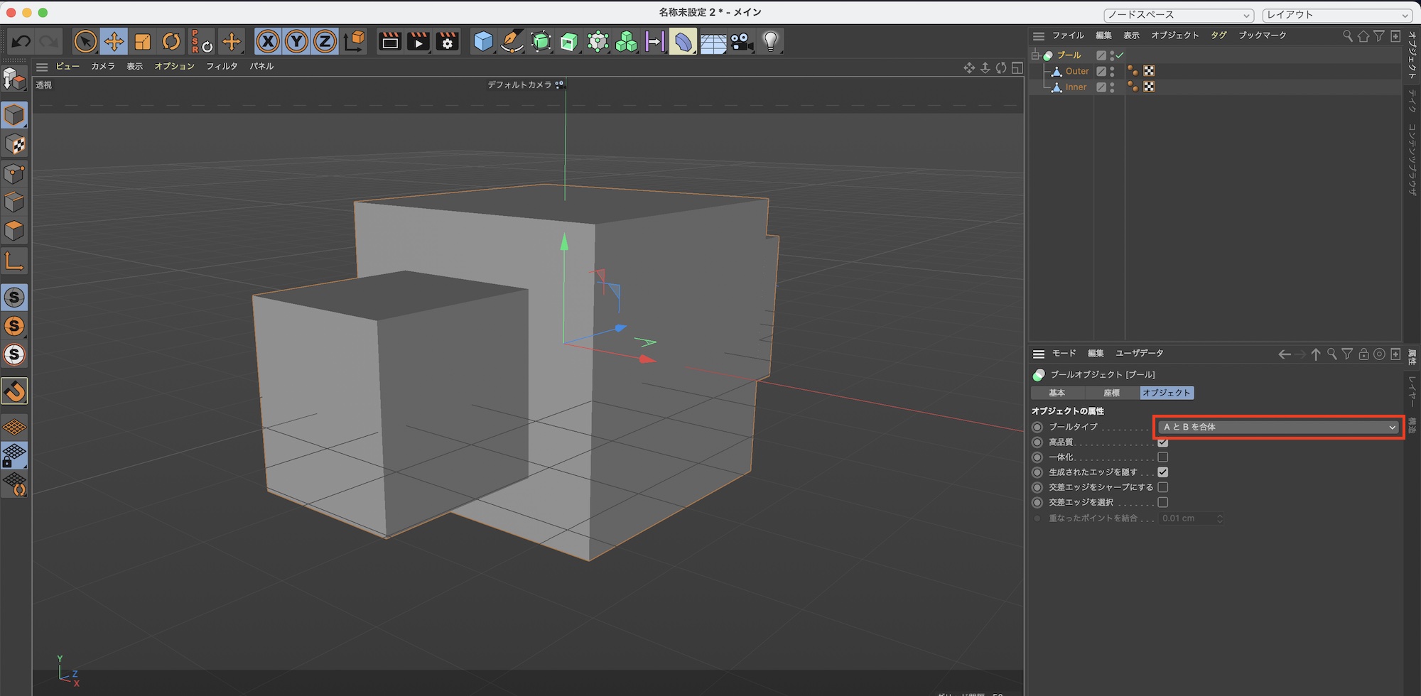
AをOuter、BをInnerにした上で「ブールタイプ」を変更していきましょう。「AとBを合体」は最初にオブジェクトを追加した時のように2つのオブジェクトが合体した状態になります。

AからBを引く」はデフォルトで適用されるモードです。モデリングではこのモードが一番多く使われると思います。

AとBの共通部分」はA/Bが重なっている部分を書き出してくれます。

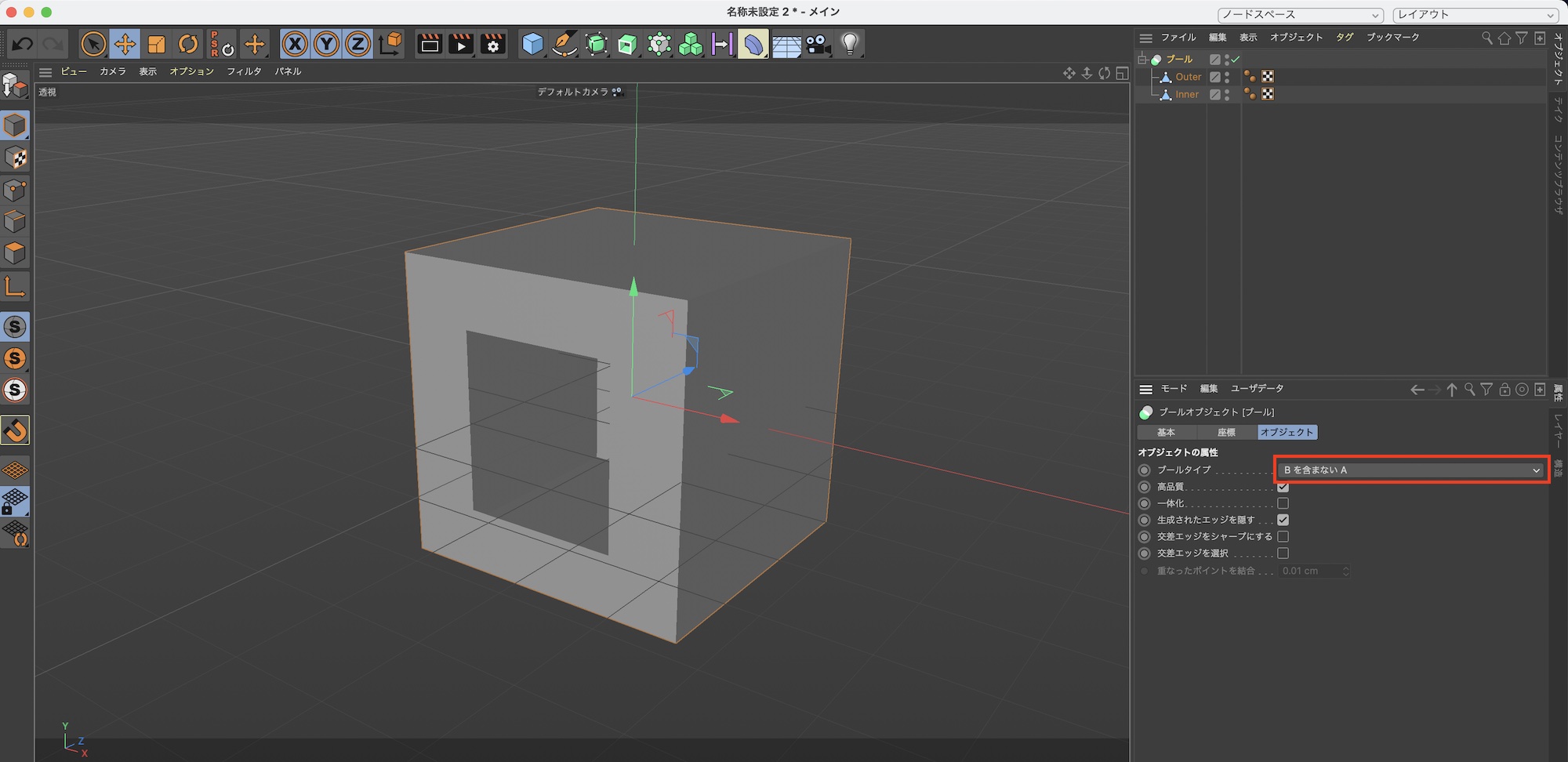
Bを含まないA」は「AからBを引く」に似ていますが、Bに指定されているオブジェクトは合成には含まれない形になります。

オブジェクトの表示順とブールタイプによって見た目がガラッと変わるので、上手く行かない場合はこれらを確認しながら調整するのがベストかもしれません

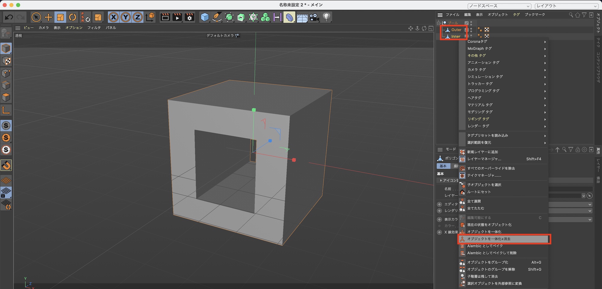
編集可能にして一体化

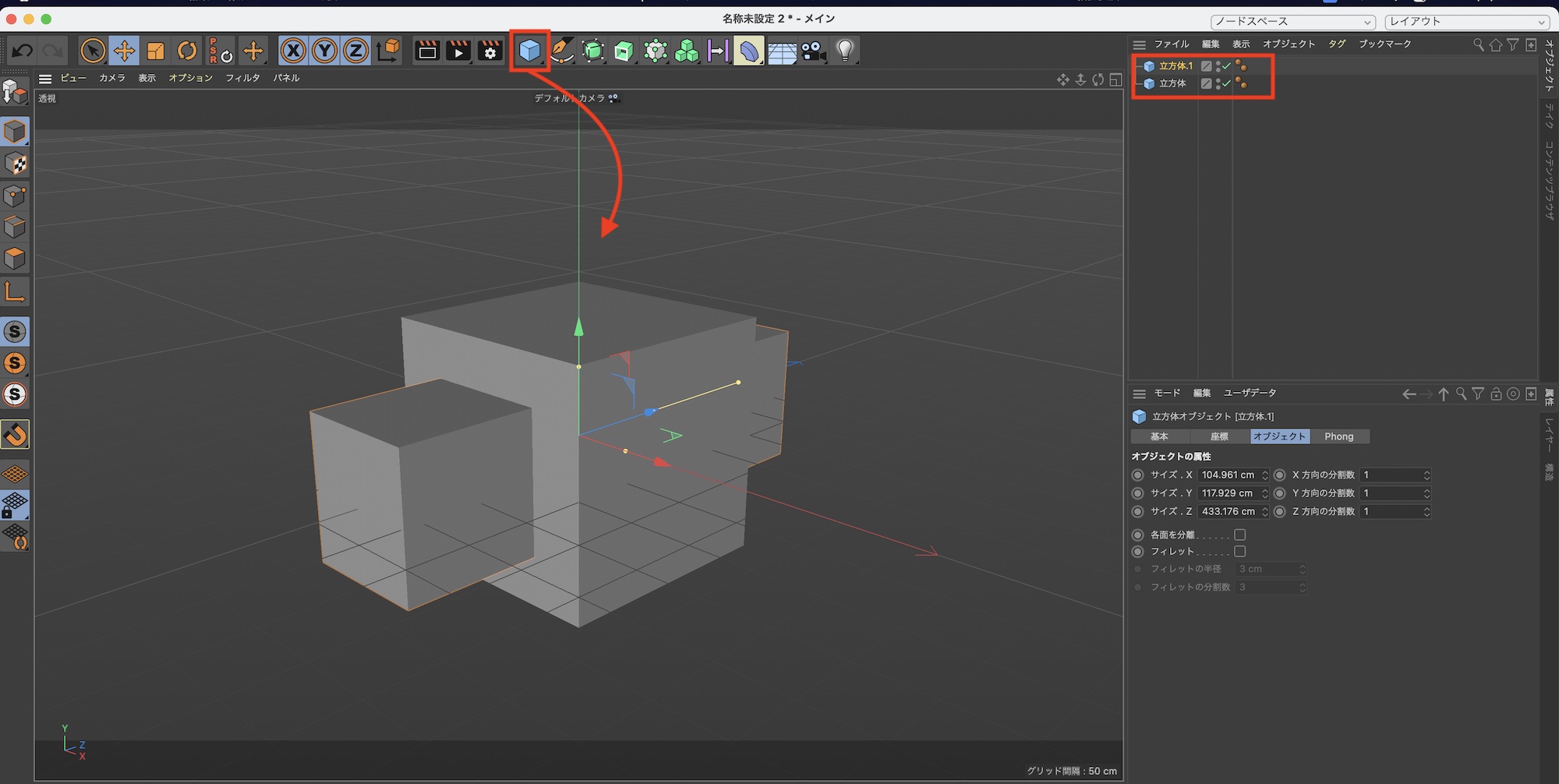
調整を終えたら1つのメッシュに変換させることをおすすめします。オブジェクトマネージャの「ブール」を選択し、「編集可能」にします。

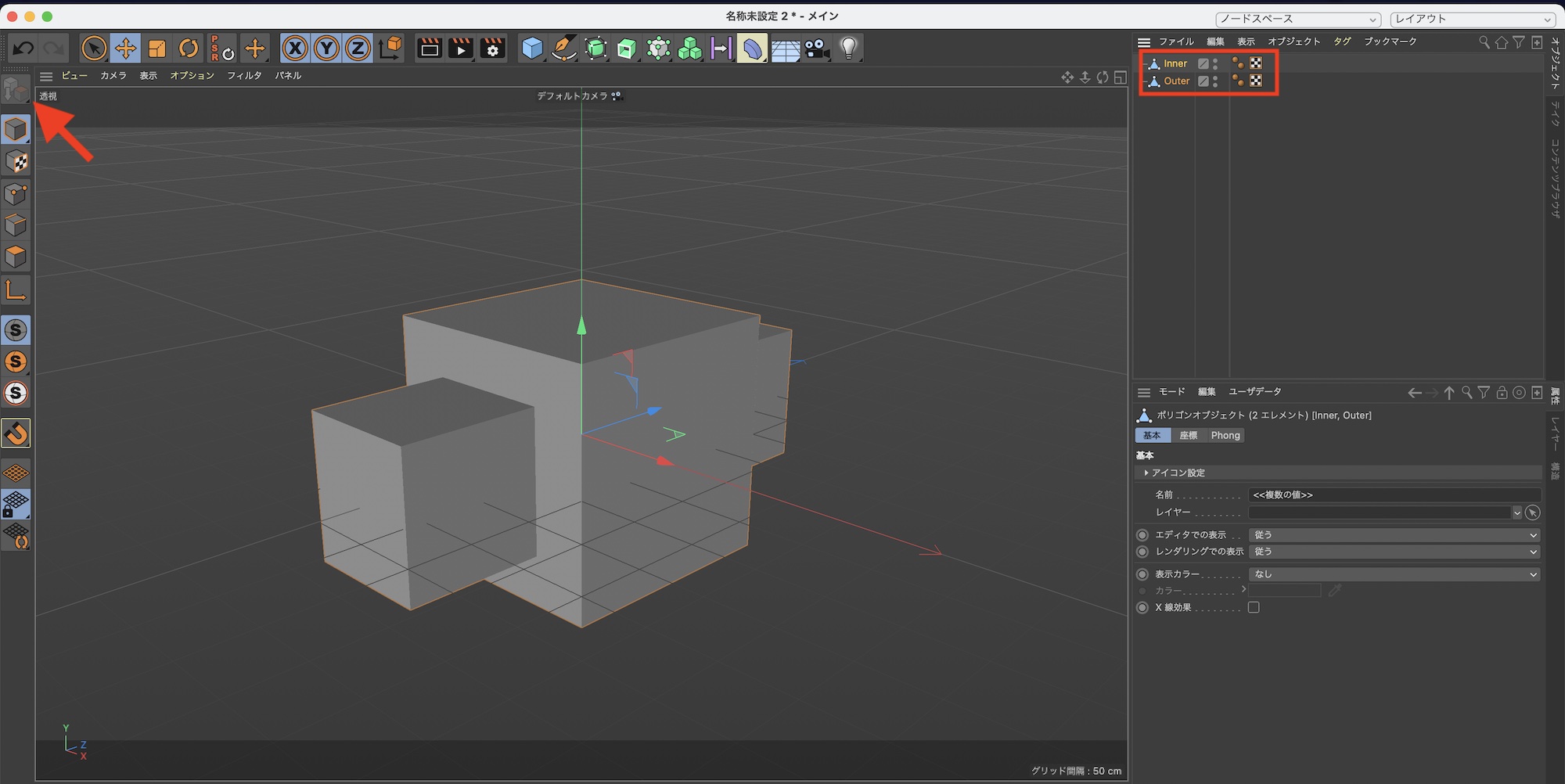
するとジェネレーターがヌルに変換されるので、中を展開させInnerとOuterのオブジェクトを選択して、右クリック「オブジェクトを一体化+消去」をクリックして1つのオブジェクトとして変換します。

一体化されたオブジェクトはヌルから取り出し、名称変更などを行うと良いでしょう。

今回紹介したブーリアンモデリング(ブーリアン演算)はモデリングでよく使うジェネレーターのひとつなので、操作に慣れておくとベストです。また別の機会にてブールを使用したメッシュのモデリングを紹介したいと思います!

(MIKIO)

前後の記事