[Blender] オブジェクトのUVを展開して、テクスチャを反映と編集をしてみよう!その1: UV展開
オブジェクトに木材やコンクリートなどの質感を追加する場合はテクスチャを反映するのがベストです。立方体や平面などシンプルな形であればマテリアルにテクスチャを追加するだけで作業が完了しますが、複雑な形をしたものだとテクスチャが歪んでしまうことがあるので、UVマップを調整する必要があります。
UVマップとは3次元オブジェクトの面(ポリゴン)を開き、2次元の平面にしたもの。各オブジェクトには基本的に一つのUVマップが適用されており、そのUVマップを元にテクスチャが反映されます。
このUVマップを作成する際に必要なのがUV展開(UV Unwrap)で、綺麗にテクスチャを反映させるためにはオブジェクトに切れ目(シーム)を追加し、平面化した面であるUVアイランドを移動、回転やスケールを調整して理想のテクスチャになるように調整していきます。
「マテリアルを綺麗に反映するために必要なUVマップやUV展開ってなんだろう?」の記事ではUV展開やUVマップの概要を紹介しています。こちらの記事はCinema 4Dでのものになりますが、UVについてもっと知りたいという方はそちらの記事も読んでみてください。
Cinema 4Dに比べてBlenderのUV編集のツールは少ないですが、UV展開に必要なツールはある程度揃っているので、今回紹介するチュートリアル参考にBlenderでのUV展開と編集にチャレンジしてみてください。
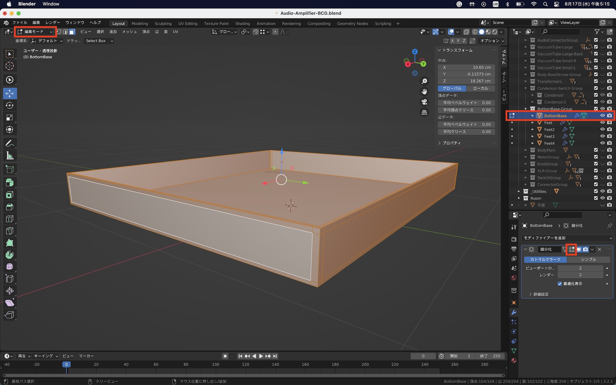
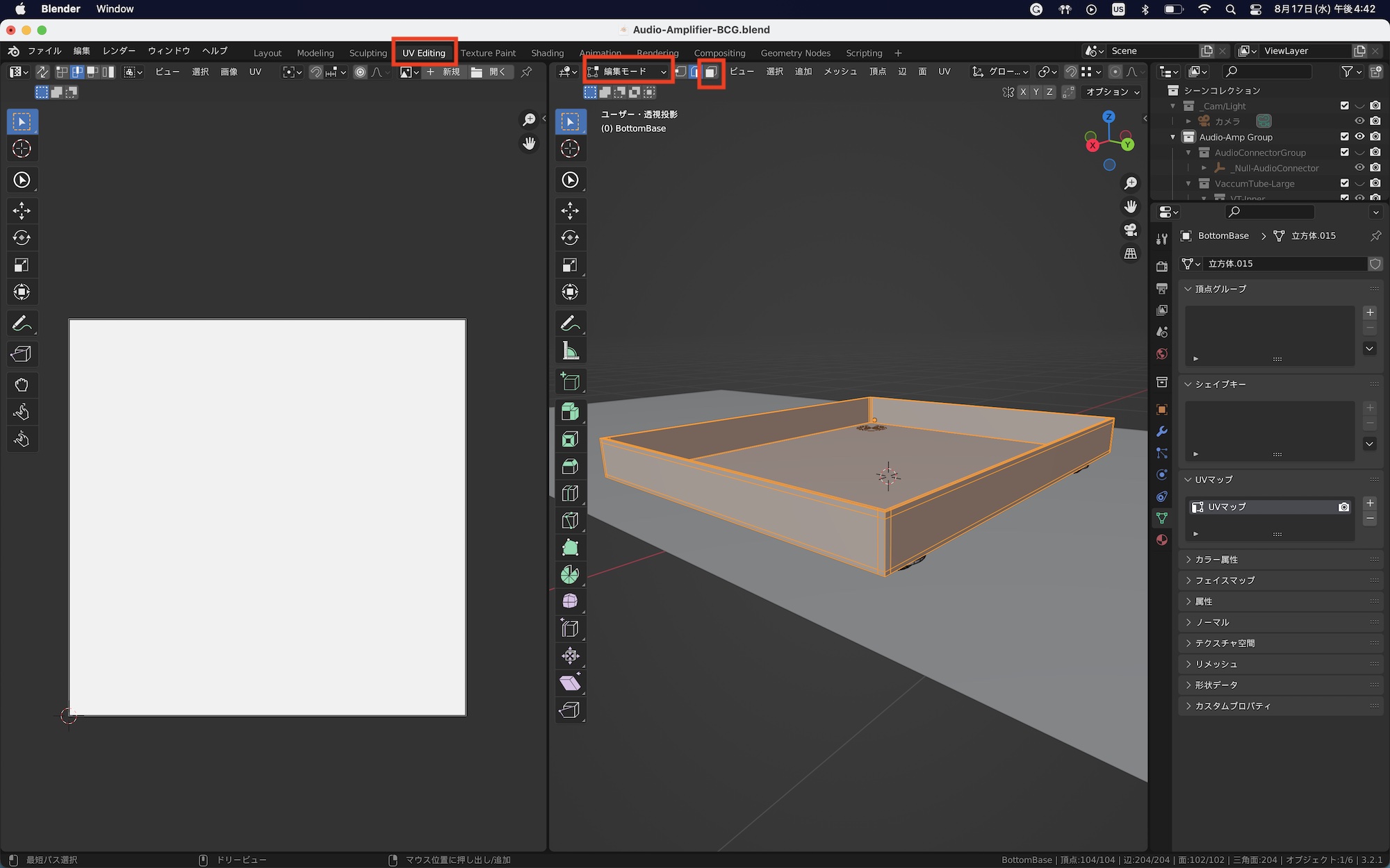
今回はオーディオアンプのベース(土台)に木材のテクスチャを反映させます。ベースのオブジェクトのみを表示させて、編集モードの面選択モードにし、「A」キーを使って全ての面を選択します。
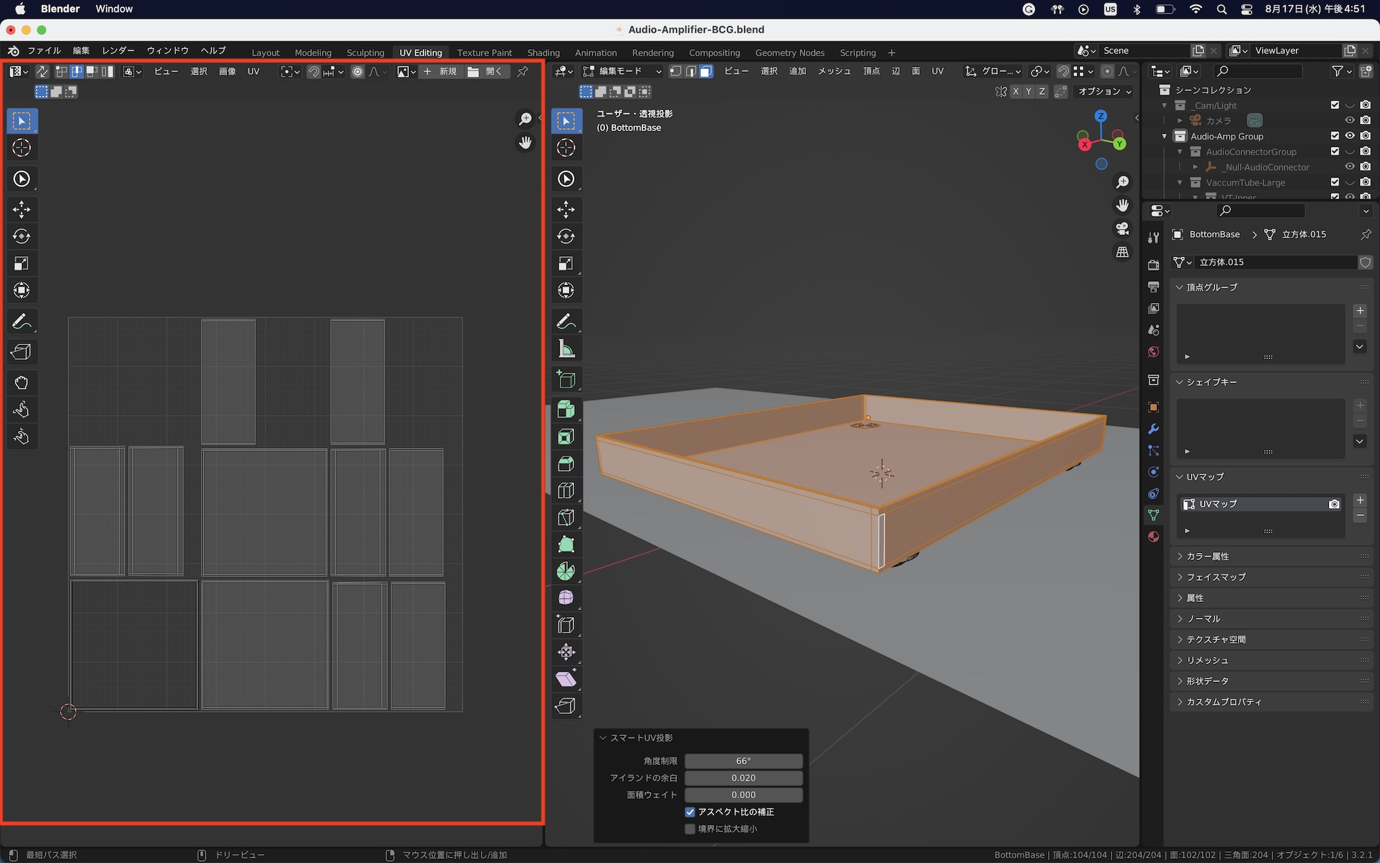
次に「U」キーを押して「スマートUV投影」をクリックします。
オプションが現れますが、ひとまずそのままにして「OK」をクリックすると、左側のUVエディターのビューポートにUVアイランドが表示されるようになります。
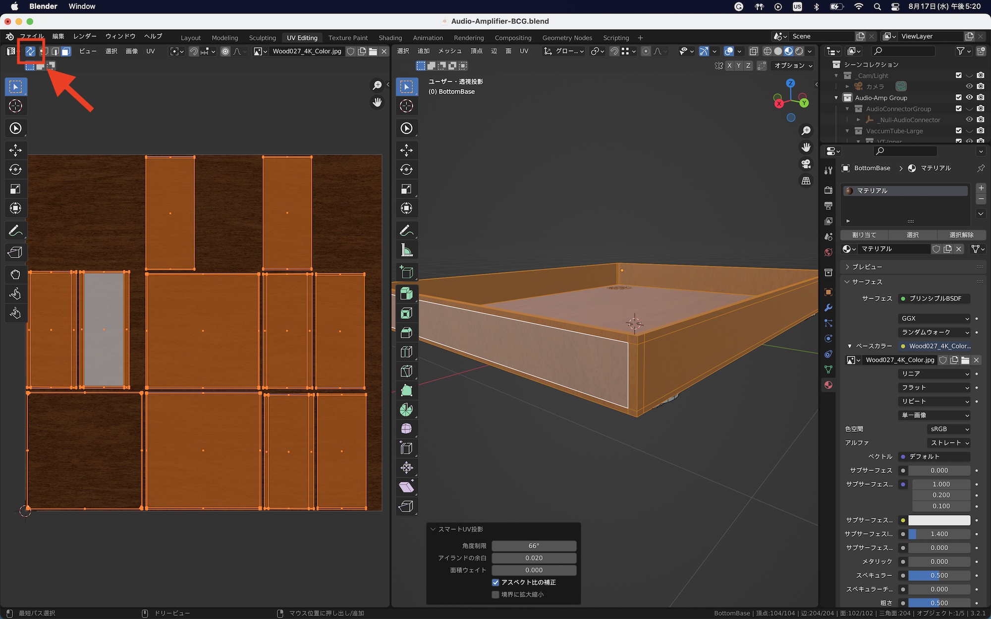
左側のUVアイランドは右側のビューポートで面を選択すると、選択された面のUVアイランドが表示されます。しかし、この状態だと作業しづらいので、「UVエディター」の左上にある「UVの選択を同期」のアイコンをクリックするとUVアイランドが常に表示され、ビューポートで選択した面を確認できるのでおすすめです。
テクスチャを反映させるにはマテリアルを作成し、ベースカラーの「画像テクスチャ」またはノードを使ってテクスチャを追加します。
テクスチャを追加すると自動でオブジェクトに反映され、ビューポートのマテリアルビューまたはレンダービューからテクスチャを確認できます。UVエディターにも反映されますが、UVエディター上で別のテクスチャを表示する場合は「リンクする画像を閲覧」のアイコンをクリックして切り替えると良いでしょう。
この「スマートUV投影」はオブジェクトの形を判別して自動でUV展開を行ってくれるツールです。非常に便利ではあるものの、オブジェクトによっては上手く行かない場合もあるので、その際は次の項目で紹介する「シーム」を追加して手動でUV展開を行うと良いでしょう。
UV展開を行うオブジェクトを選択し、編集モードに切り替えます。必須ではありませんが、細分化(サブディビジョンサーフェス)モディファイアーなどを適用している場合は、「編集モードでモディファイアーを表示」のアイコンをクリックして非表示にすると良いかもしれません。
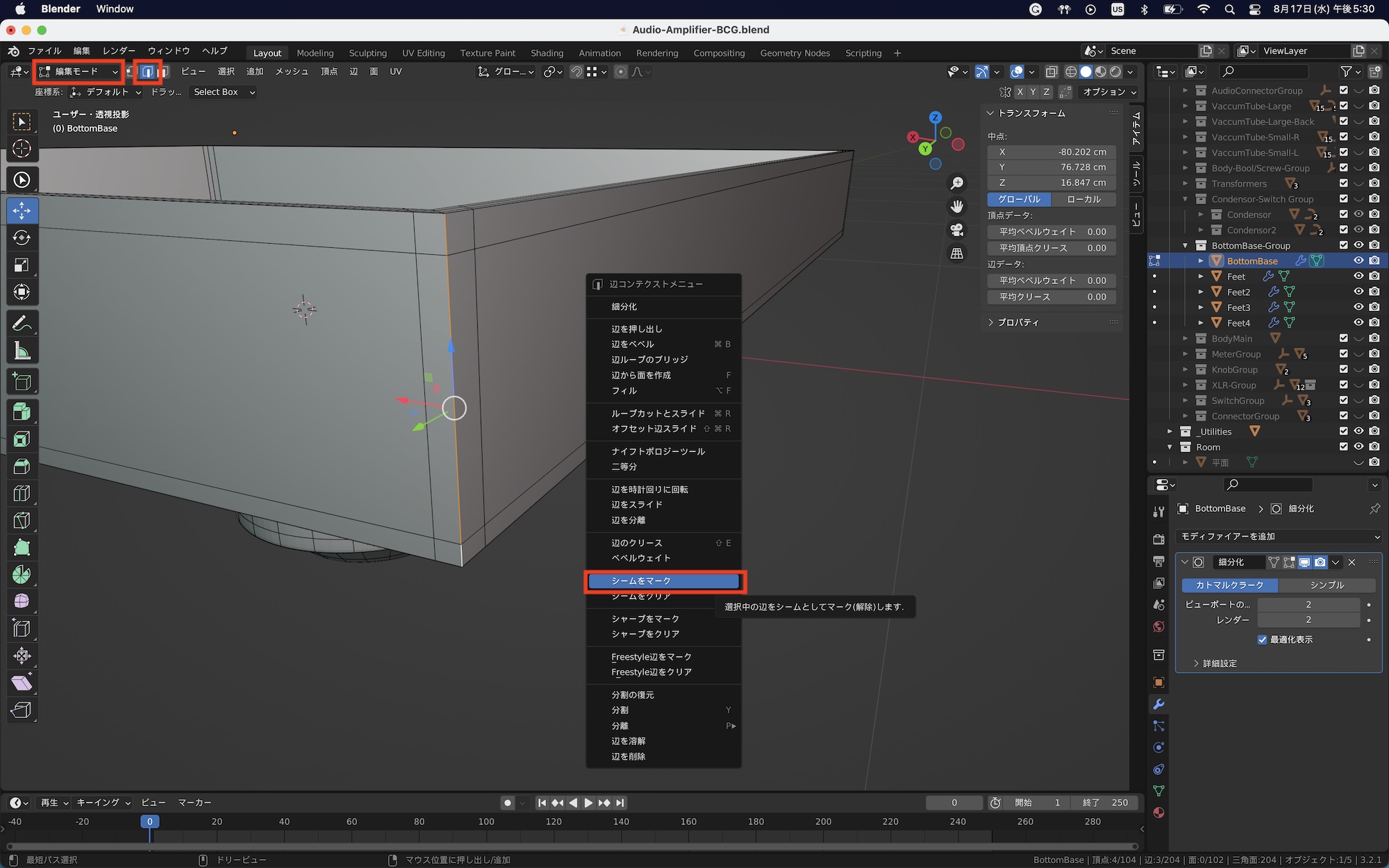
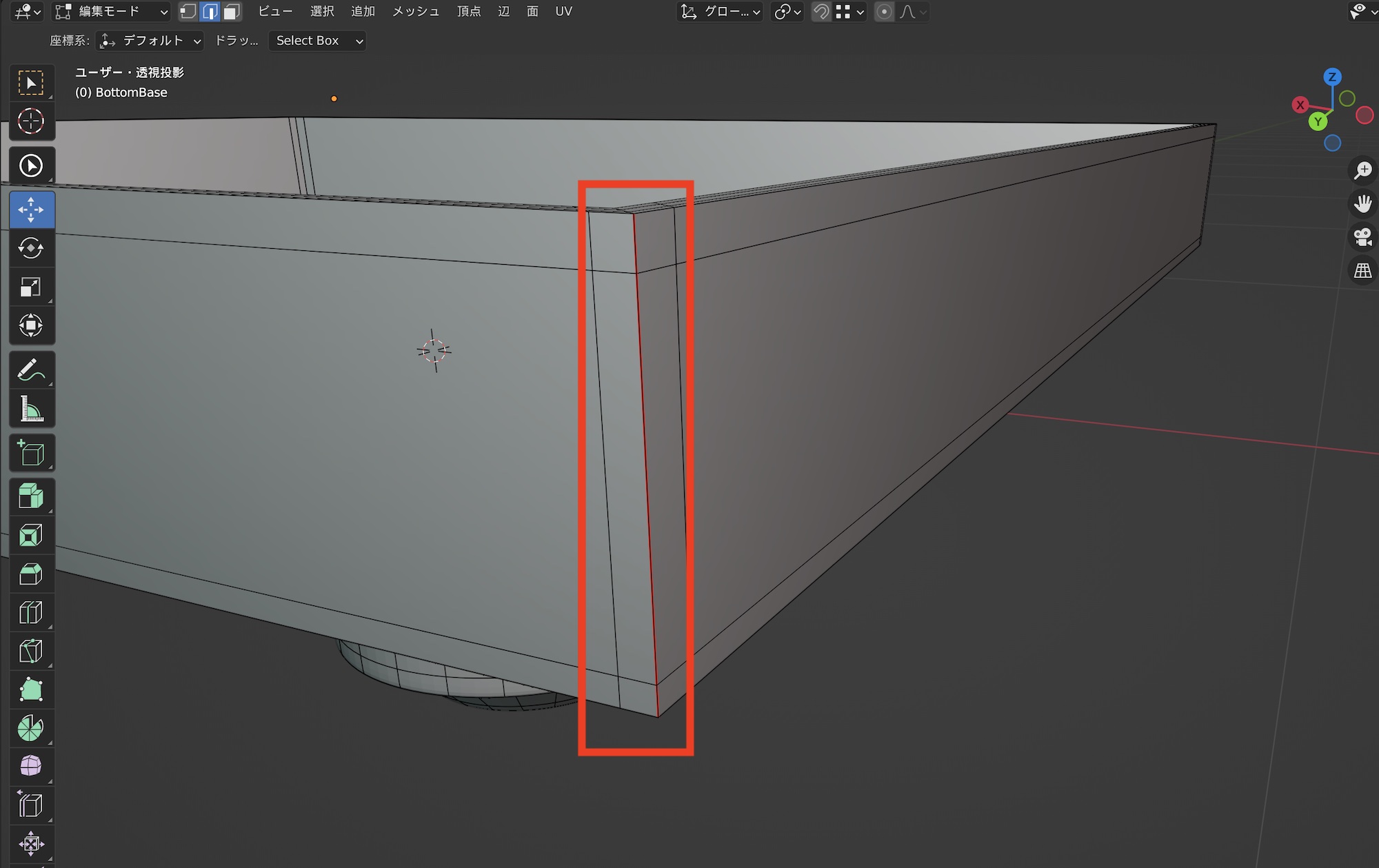
辺を選択して右クリックして「シームをマーク」をクリックすると選択した辺が赤くなります。これでシームが追加された状態となります。
続けて他の辺にもシームを追加していきます。最終的に側面は1周になるように、シームを一つ追加し、上部や内部、下部の面はそれぞれ一つのグループになるように辺のループにシームを追加しました。
ワークスペースを「UV Editing」に変更し、「A」キーを使って面を全て選択した後は「U」キーを使い「展開」をクリックしてUV展開を行います。
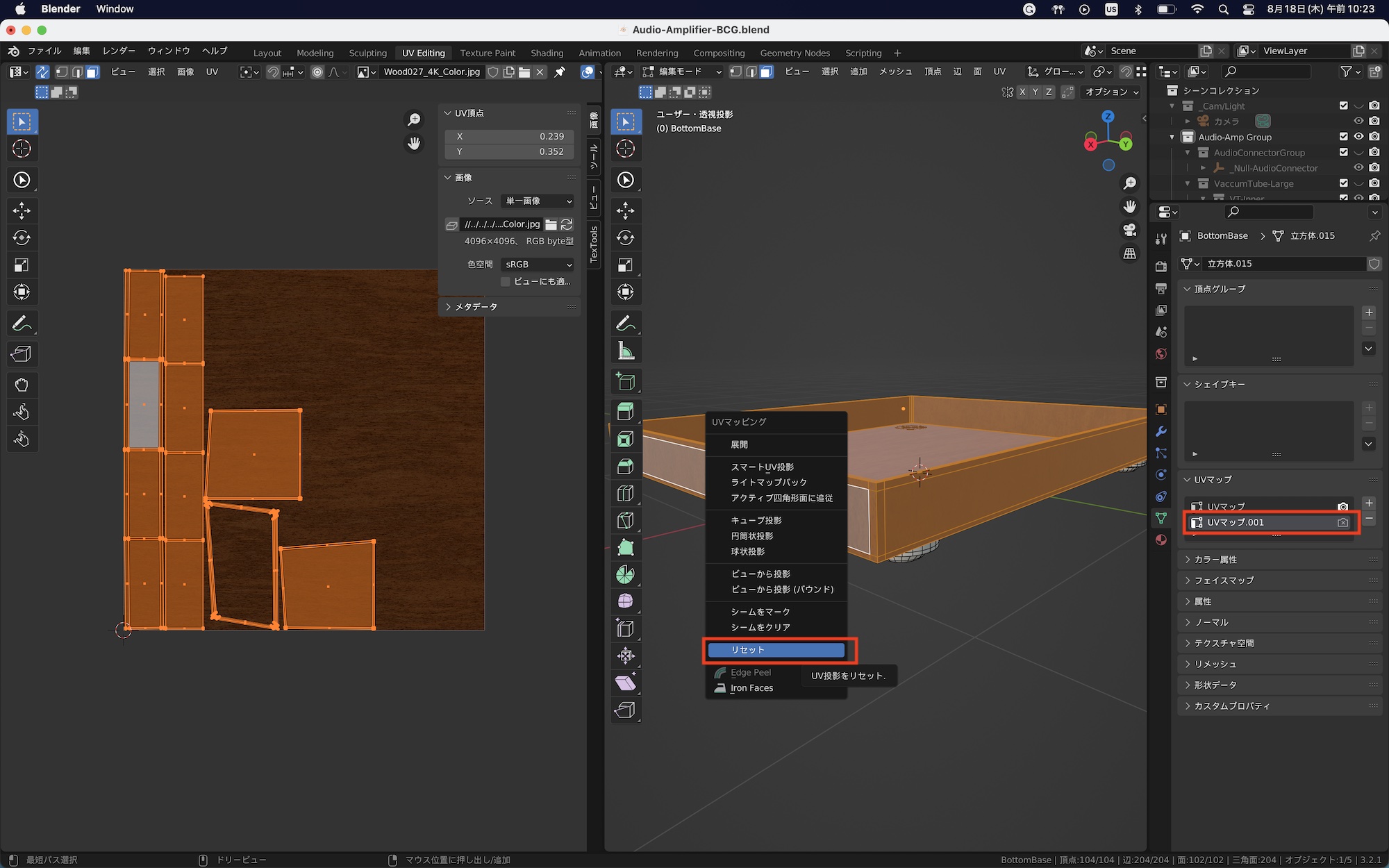
UVマップをリセットする場合は「A」キーを使って全ての面を選択し、「U」キーを押して「リセット」をクリックすると良いでしょう。
「リセット」を行うと作成したシームは全て削除されるので注意しましょう。
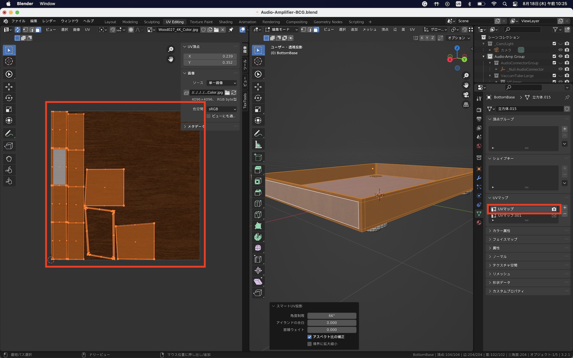
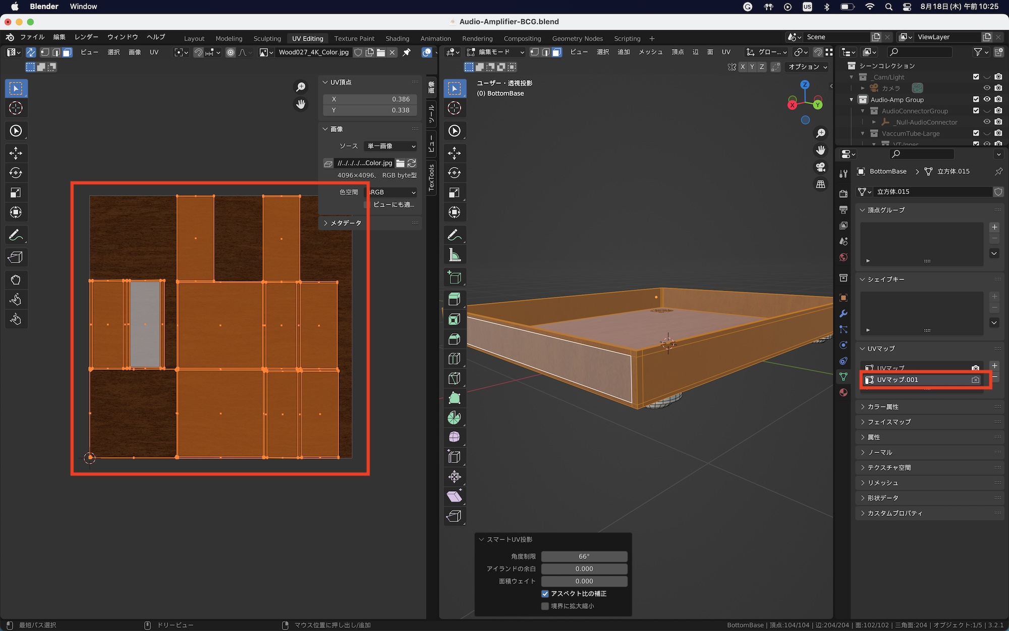
オブジェクトデータプロパティの「UVマップ」の項目を開き、「+」アイコンをクリックして新しいUVマップを作成します。既にUV展開を行っている場合は同じUVマップが表示されるので、新しく追加したUVマップを選択した上で「U」キーを押して、「リセット」をクリックしてUVマップを初期化します。
新しく作成した「UVマップ.001」を選択した状態でスマートUV投影を行ってUV展開します。
すると、一覧にある「UVマップ」と「UVマップ.001」にそれぞれ別のUVマップを作成することができました。
UVマップはいくつも追加することができますが、レンダリングを行う際は一つのUVマップしか指定できないので、UVマップの一番右にあるカメラアイコンをクリックして反映させたいUVマップを指定してください。
こちらのチュートリアル記事ではBlenderにおけるUV展開とシームの追加方法をご紹介しました。次の項目では展開したUVアイランドの位置や回転、スケールなどの調整方法を詳しく紹介していきます。
(MIKIO)
「マテリアルを綺麗に反映するために必要なUVマップやUV展開ってなんだろう?」の記事ではUV展開やUVマップの概要を紹介しています。こちらの記事はCinema 4Dでのものになりますが、UVについてもっと知りたいという方はそちらの記事も読んでみてください。
Cinema 4Dに比べてBlenderのUV編集のツールは少ないですが、UV展開に必要なツールはある程度揃っているので、今回紹介するチュートリアル参考にBlenderでのUV展開と編集にチャレンジしてみてください。
UVマップを表示する
Blenderのデフォルトのレイアウトは「Layout」となっていますが、UV編集に最適な「UV Editing」が用意されているので、そちらのワークスペースに切り替えることをおすすめします。
今回はオーディオアンプのベース(土台)に木材のテクスチャを反映させます。ベースのオブジェクトのみを表示させて、編集モードの面選択モードにし、「A」キーを使って全ての面を選択します。
次に「U」キーを押して「スマートUV投影」をクリックします。
オプションが現れますが、ひとまずそのままにして「OK」をクリックすると、左側のUVエディターのビューポートにUVアイランドが表示されるようになります。
左側のUVアイランドは右側のビューポートで面を選択すると、選択された面のUVアイランドが表示されます。しかし、この状態だと作業しづらいので、「UVエディター」の左上にある「UVの選択を同期」のアイコンをクリックするとUVアイランドが常に表示され、ビューポートで選択した面を確認できるのでおすすめです。
テクスチャの反映
テクスチャを反映させるにはマテリアルを作成し、ベースカラーの「画像テクスチャ」またはノードを使ってテクスチャを追加します。
テクスチャを追加すると自動でオブジェクトに反映され、ビューポートのマテリアルビューまたはレンダービューからテクスチャを確認できます。UVエディターにも反映されますが、UVエディター上で別のテクスチャを表示する場合は「リンクする画像を閲覧」のアイコンをクリックして切り替えると良いでしょう。
この「スマートUV投影」はオブジェクトの形を判別して自動でUV展開を行ってくれるツールです。非常に便利ではあるものの、オブジェクトによっては上手く行かない場合もあるので、その際は次の項目で紹介する「シーム」を追加して手動でUV展開を行うと良いでしょう。
オブジェクトにシームを追加する
スマートUV投影で上手くUV展開ができない場合はオブジェクトにシーム(切れ目)を追加して手動でUV展開を行います。自動でUV展開が成功することはあまりないので、一般的にはシームを使ってUV展開することがほとんどです。
UV展開を行うオブジェクトを選択し、編集モードに切り替えます。必須ではありませんが、細分化(サブディビジョンサーフェス)モディファイアーなどを適用している場合は、「編集モードでモディファイアーを表示」のアイコンをクリックして非表示にすると良いかもしれません。
シームを追加する
シームは箱を展開するように、3次元のオブジェクトを2次元の平面にしていくために必要な切れ目となります。シームを追加する場所はどこでも良いのですが、テクスチャの境目がはっきりと分かる場合があるので、最終レンダリングでは映らない背面や下部にシームを入れることをおすすめします。 筆者の場合は内部、側面上部、側面下部、側面と下部のように分けていきたいので、編集モードの辺選択モードに切り替えてシームを追加する辺(エッジ)を選択していきます。
辺を選択して右クリックして「シームをマーク」をクリックすると選択した辺が赤くなります。これでシームが追加された状態となります。
続けて他の辺にもシームを追加していきます。最終的に側面は1周になるように、シームを一つ追加し、上部や内部、下部の面はそれぞれ一つのグループになるように辺のループにシームを追加しました。
ワークスペースを「UV Editing」に変更し、「A」キーを使って面を全て選択した後は「U」キーを使い「展開」をクリックしてUV展開を行います。
UVマップをリセットする
作成したUV展開した際にUVアイランドの配置や展開方法に満足しない場合は、UVマップをリセットしてUV展開を再設定することができます。
UVマップをリセットする場合は「A」キーを使って全ての面を選択し、「U」キーを押して「リセット」をクリックすると良いでしょう。
「リセット」を行うと作成したシームは全て削除されるので注意しましょう。
UVマップを新しく追加する
作成したUVマップには満足しているけれど、別のUV展開を行いたいという方は作成したUVマップを残しつつ、新しくUVマップを追加することもできます。
オブジェクトデータプロパティの「UVマップ」の項目を開き、「+」アイコンをクリックして新しいUVマップを作成します。既にUV展開を行っている場合は同じUVマップが表示されるので、新しく追加したUVマップを選択した上で「U」キーを押して、「リセット」をクリックしてUVマップを初期化します。
新しく作成した「UVマップ.001」を選択した状態でスマートUV投影を行ってUV展開します。
すると、一覧にある「UVマップ」と「UVマップ.001」にそれぞれ別のUVマップを作成することができました。
UVマップはいくつも追加することができますが、レンダリングを行う際は一つのUVマップしか指定できないので、UVマップの一番右にあるカメラアイコンをクリックして反映させたいUVマップを指定してください。
こちらのチュートリアル記事ではBlenderにおけるUV展開とシームの追加方法をご紹介しました。次の項目では展開したUVアイランドの位置や回転、スケールなどの調整方法を詳しく紹介していきます。
(MIKIO)