[Blender] メッシュを滑らかにするサブディビジョンサーフェスとは?基本的な使い方を見てみよう

読み込み中...読み込み中...読み込み中...読み込み中...
2023年12月3日 公開2026年3月5日 更新
[Blender] メッシュを滑らかにするサブディビジョンサーフェスとは?基本的な使い方を見てみよう

モデリングする際に、オブジェクトを滑らかにする方法は色々ありますが、良く使われる方法の一つとして、サブディビジョンサーフェス(Subdivision Surface)というものがあります。

サブディビジョンサーフェスまたはSDSはBlenderなどの3DCGソフトウェアの多くに搭載されているツールの一つで、メッシュの形を変更しつつも原型を保つことが出来る、非破壊での操作が出来る便利な機能です。

Blenderではモディファイアーの一つとして「サブディビジョンサーフェス(細分化)」が用意されており、オブジェクトに追加するだけで適用できます。

サブディビジョンサーフェスとは?

サブディビジョンサーフェス(SDS)とは簡単に説明すると、「ベースのポリゴンメッシュを元にさらに分割する」機能のこと。

正方形のオブジェクトを例にしてみましょう。正面から見ると頂点が4つあるのがわかります。

このオブジェクトにSDSを適用し、プロパティの項目から「細分化するレベル(分割数): 1」にすると、上のようにベースの4つの頂点の間に1つ分割が行われ、球体に近づきました。

SDSはこのように、ローポリゴンのオブジェクトでも滑らかに出来るだけではなく、非破壊で行われるので調整しやすいメリットがあります。

サブディビジョンサーフェスモディファイアー

BlenderでSDSを使用する際はモディファイアーから追加できます。SDSを適用するオブジェクトを選択し、プロパティの「モディファイアー」から「モディファイアーを追加」をクリックして、「生成」の中にある「サブディビジョンサーフェス」を選択します。

Blenderのバージョンによって名称が変わり、「細分化」や「細分割曲面」と表記されている場合もあります。Blender 4.0でもメニューには「サブディビジョンサーフェス」と書いてあるものの、モディファイアーの名前には「細分化」と表示されていました。

サブディビジョンサーフェスモディファイアーを適用すると、即座にSDSが適用されオブジェクトの形が変化します。

編集モードにすると、デフォルトではSDSを適用前(赤)と適用後(オレンジ)のオブジェクトが同時に表示されており、適用前のベースのオブジェクトは半透明の状態で確認することができます。

この適用前の状態(ケージ)を非表示にしたい場合はモディファイアーの一番左にある「ケージで」のアイコンをクリックして有効化します

SDSの調整

サブディビジョンサーフェスのモードは「カトマルククラーク(Catmull–Clark)」とシンプルの2種類が用意されていますが、基本的にSDSでよく使われている「カトマルククラーク」のままで大丈夫です。

その下にある「ビューポートのレベル数」と「レンダー」はビューポートとレンダリング時にSDSの分割数を指定するもの。数値が高いほど、分割数も増えるのでより滑らかになります。

なお、デフォルトでは「ビューポート」が「1」、「レンダー」が「2」になっており、この状態でレンダリングを行うと分割数が違うので、見た目も異なるので注意が必要です。

同じ数値にすることで、ビューポートと同じ状態にすることができますが、オブジェクトは他のモディファイアーが多く含まれているシーンだと、ビューポートが重くなる可能性もあるため、「ビューポートのレベル数」は「1」のままにするのが良いかもしれません。

カットで辺を増やして形を調整する

SDSを適用したオブジェクトの見た目を変更するには、前の項目で紹介した分割数の他にも、メッシュそのものにループカットやナイフなどのカットを追加することで形を調整できます。

先ほどの立方体を例にしてみます。サブディビジョンサーフェスモディファイヤーの設定では「ビューポート」と「レンダー」のレベル数(分割数)は「2」となっており、球体に近い形となっています。 

ただ、今回は角が滑らかな立方体にしたいので、サブディビジョンサーフェスが適用された状態でループカットを使い、角のあたりにいくつかカットをして辺を追加します。

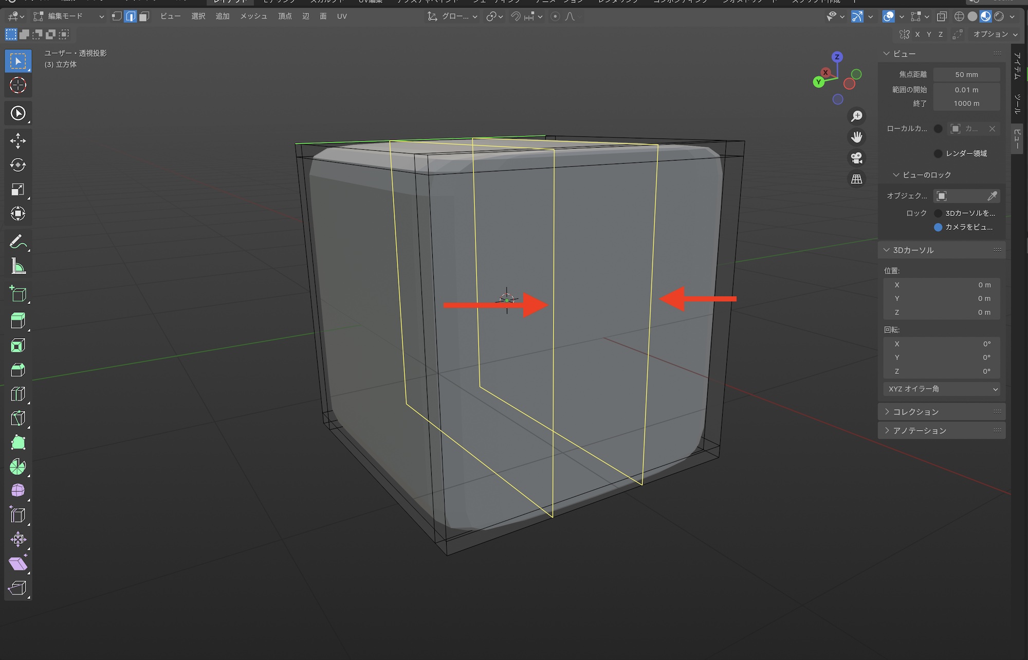
Control + R」でループカットに切り替え、マウスのスクロールを使って辺を2つ追加します。

辺が選択されている状態で「スケール」に切り替えてX軸方向を伸ばし、立方体の角の近くに配置します。

今度は先ほどと同じようにループカットを使い、横向きのループカットを行い、2つの辺を追加して、上部の角の近くに配置しましょう。

最後はループカットできていない面に動かし、同じようにカットを追加して位置を調整します。

辺を追加して出来上がったものがこちら。辺とSDSを組み合わせることで、丸みのある立方体へと変わりました。

SDSの調整用に追加する辺は「コントロールエッジ」とも呼ばれ、この辺を動かす事によってSDSの見た目を変更することもできます。下の例では左右の辺と上部の辺のスケールと位置を調整し、メッシュの形を変えたもの。

SDSを追加しても表面が滑らかになっていない場合は、オブジェクトモードにしてオブジェクトを選択して、右クリック「スムーズシェード」をクリックすると良いでしょう。

クリースで特定の辺の強度を調整する

ループカットで追加したコントロールエッジを動かすことで、SDSを適用したオブジェクトの滑らかさを調整できると前の項目で紹介しましたが、別の方法として「クリース(Crease)」を使ったものもあります。

編集モードで強度を調整したい辺を選択し、右側の「アイテム」の「トランスフォーム」、「辺データ」の中にある「平均クリース」の数値「1」にすると、選択された辺がよりシャープになります。

辺の「平均クリース」が「0」と「1」の比較がこちら。立方体の上の部分が「1」で、下の部分は「0」となっています。

サブディビジョンサーフェスは柔らかいものや、スマートフォンや自動車のボディといったハードサーフェスモデリングにも良く使われる便利なツールです。初めは慣れないかもしれませんが、触っていくうちに使いやすいと感じると思うので、ぜひこの記事を参考にして慣れてみてくださいね!

(MIKIO)

前後の記事