[Blender] 軸を維持したまま、個別の面のスケールを変更する方法とは?

読み込み中...読み込み中...読み込み中...
2023年12月24日 公開2026年3月5日 更新
[Blender] 軸を維持したまま、個別の面のスケールを変更する方法とは?

モデリングは基本的にXYZ軸を基準に面や頂点、辺を動かして行いますが、オブジェクトを回転させてたりすると、本来の軸の向きと変わってしまい操作が難しく感じてしまう場合があります。

例えば、立方体のオブジェクトを追加し、一つの面を選択した時に面に表示されるギズモとビューポートの視点変更の軸を確認してみると、下の画像のように同じ向きになっています。

しかし、オブジェクトを「X:-45°」回転させると、オブジェクトの面に表示されているギズモの軸と視点の軸の向きが変わってしまい、少し操作しづらくなってしまいます。

上のような面の少ない立方体であれば何とかなるかもしれませんが、複雑なメッシュになるとスケールや移動、押し出しを想定している方向に反映できなかったりするので、座標やピボットポイントの変更を行います。

グローバル、ローカルとノーマル座標

Blenderのビューポート上部にある「トランスフォーム座標系」のドロップメニューをクリックすると6種類のオプションが用意されており、必要に応じて座標の切り替えを行えます。

中でも良く使う座標が「グローバル」、「ローカル」、「ノーマル」の3種類。「グローバル」はプロジェクト(シーン)全体の座標を指しており、ビューポートの視点と床に表示してあるXY軸の線の座標となります。他の3DCGソフトウェアによっては「ワールド座標」とも呼ばれます。

立方体といったオブジェクトを追加する時も、上のようにデフォルトでグローバル座標が反映されていますが、回転を行うとオブジェクトの座標がずれます。このオブジェクトごとに設定されている座標が「ローカル」となります。

ノーマル」は主に編集モードで使用する座標で、面や頂点といった要素の向きを表示します。特に面を調整する際に指定することが多く、面の裏表を確認したり、面の向きに沿って動かすのに便利です。

面を選択してみると、面の向きに合わせてZ+軸が表示されているのがわかります。使用する3DCGソフトウェアによって若干異なるものの、基本的にZ+軸またはY+軸が法線(ノーマル)の向きとなります。

個別の面を調整する

ノーマル座標は面を調整する際に役立ち、面の向きを維持したまま個別の面のスケールを変更したり、移動させたりするのに便利です。

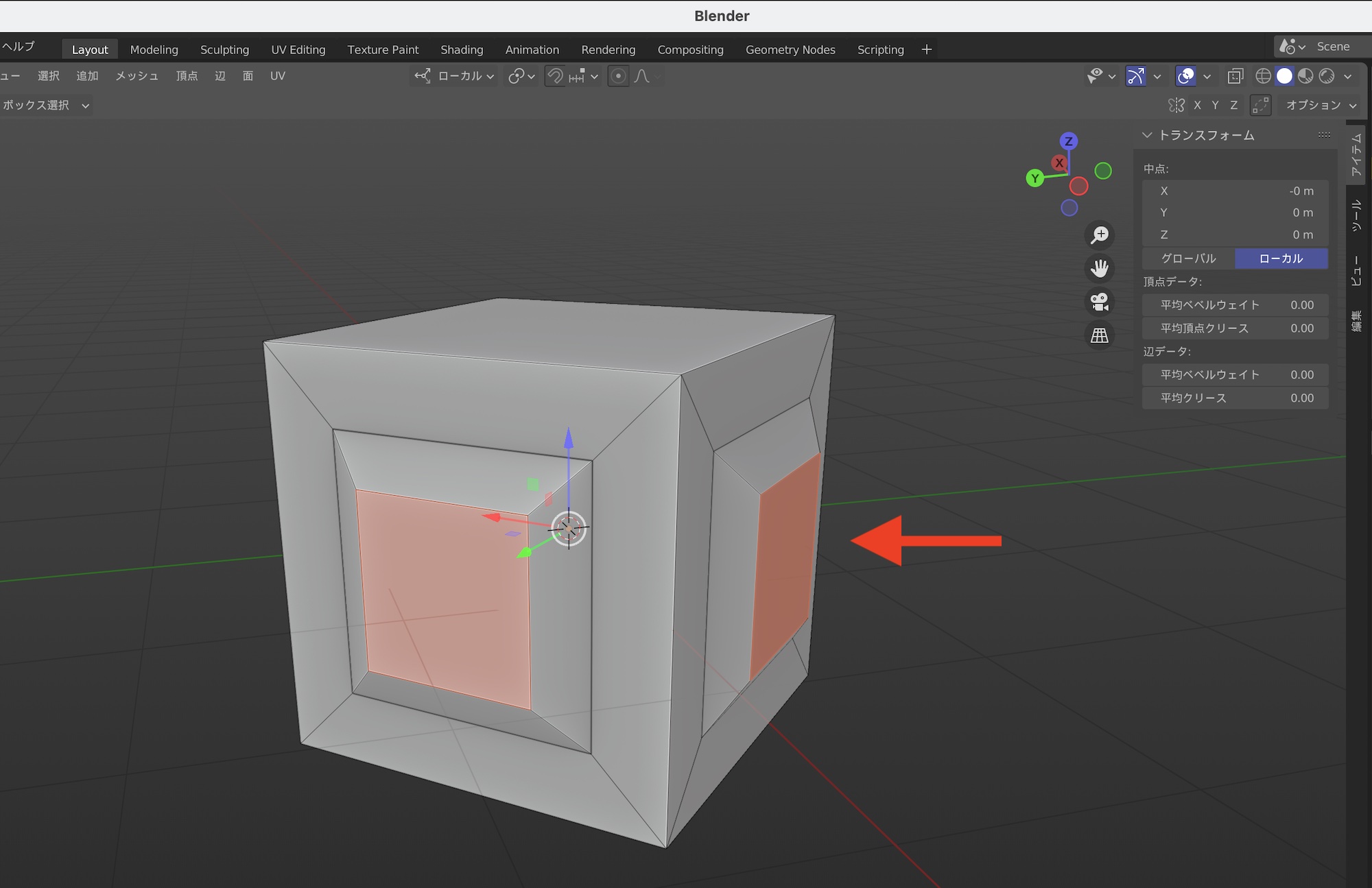
上のオブジェクトを例にしてみると、立方体の側面の面に「面を差し込み」と「押し出し(領域)」を行ったのですが、選択中の面を高さを維持したまま、まとめてスケールの変更を行いたいと考えています。

「ローカル」座標そして、その横にあるトランスフォームピボットポイントが「中点」の状態でスケール(S)を変更してみると、一見上手くいっているように見えますが、押し出しの高さが変わり、想定外の変形をしています。

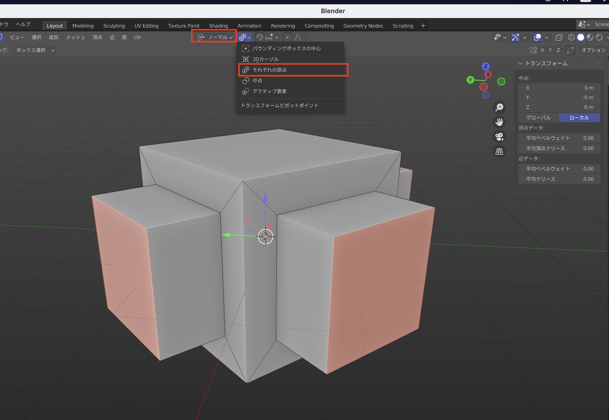
そこで座標を「ノーマル」にし、トランスフォームピボットポイントを「それぞれの原点」にして、スケールをしてみると、各面のノーマル(法線)を基準にスケールの変更ができるようになり、押し出しの高さを維持しながら、面のスケール調整をまとめて行えるようになりました。

特定の軸を指定して調整する事も可能で、指定している座標を確認しながら「S + 軸」で一つの軸のみを変更すると良いでしょう。下の画像ではノーマル座標において、Y軸が上方向を向いていたので、「S + Y」でY軸のみのスケールを変更しています。

円形のオブジェクトの調整

座標とトランスフォームピボットポイントの変更で、基本的にどのメッシュでも好きな軸に沿って調整が行えるものの、円形のオブジェクトなど一部のメッシュによっては違う方法で調整する必要があります。

例えば、上のような円形のオブジェクトの一部に押し出し(領域)を適用し、「ノーマル」座標と「それぞれの原点」にした上で、上部の面が小さくなるようにスケールを変更したいのですが、スケールを使って調整しようとすると、選択された面全体が中心に向かって小さくなってしまいます。

軸を指定しても、想定外の方向に変形しているので、前述した方法では上手くいきません。

円形の形を維持したまま、スケールの変更を行いたい場合は「辺選択」モードに切り替え、調整する面のある辺を選択します。

その後で上部メニューの「選択」、「ループ選択」の「リング選択」をクリックして残りの辺を選択します。

座標が「ノーマル」、トランスフォームピボットポイントが「それぞれの原点」になった状態で、「S + 軸」でスケール調整を行えば完了です。今回は「S + Y」でスケールを調整しています。

座標の切り替えで思うようにスケールの調整が出来ない場合は、辺リングの方法が良い解決策になるかもしれません。

上の画像みたいな歯車のオブジェクトも簡単に作成できるので、ぜひ座標の切り替えと辺リングでの操作をマスターして、面白いオブジェクトを作ってみてください。

(MIKIO)

前後の記事