[Blender] プリンシプルBSDFで基本的な金属マテリアルを作成する

読み込み中...読み込み中...読み込み中...
2023年11月23日 公開2026年3月5日 更新
[Blender] プリンシプルBSDFで基本的な金属マテリアルを作成する

ある程度メッシュのモデリングが完了したら、次に取り掛かるであろうプロセスがテクチャリング(Texturing)です。スマートフォンをモデリングしたら、金属やガラスといった質感を追加していくものです。

テクスチャリングは使用する3DCGソフトウェアやレンダラーなどによって、見た目が変わるものの、概ね金属やガラス、PBRテクスチャの反映方法などは一緒で、パラメータや操作にある程度慣れれば、数クリックで適用できます。

Be CG Artist!では以前、Blenderのマテリアルプロパティでマテリアルの追加方法を紹介しましたが、マテリアルの作成については説明していなかったので、こちらの記事にて紹介していきます。

ビューポートに複数の立方体を配置し、この立方体にそれぞれ異なるマテリアルを適用していきます。マテリアルの反映を確認するには照明が必要なので、こちらのプロジェクトではシンプルにHDRIを適用しています

下の平面には木材のPBRテクスチャも追加しています。また、レンダラーはフォトリアルを表現するためにCyclesを使用します。

マテリアルの追加

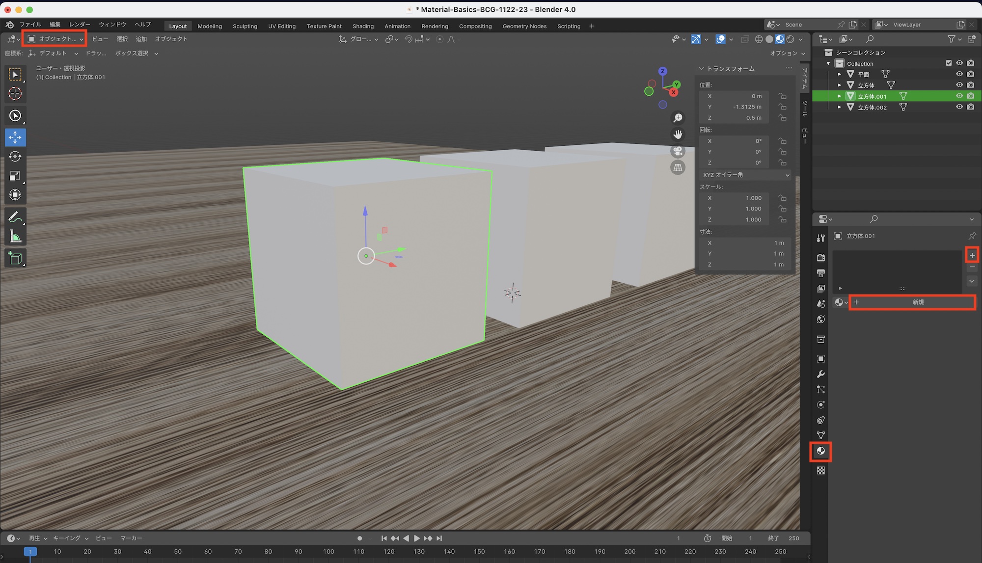
オブジェクトモードで立方体を選択し、マテリアルプロパティの「+」アイコンまたは「新規」をクリックして新しくマテリアルを作成します。

追加したマテリアルは「Metal(金属)」のように、わかりやすく名称を変更すると良いでしょう。

Blenderのマテリアルやテクスチャを追加する際はシェーダーノードを使うことで、より複雑なマテリアルを作成する事が可能ですが、今回は比較的どのマテリアルでも再現できる「プリンシプルBSDF(Principled BSDF)」のみを使って様々なマテリアルを作成していきます。

BSDFとは「双方向散乱分布関数(Bidirectional Scattering Distribution Function)」の英語の頭文字を取ったもので、物体の表面に当たる光の散乱を計算するもの。

物体によって、反射や屈折が変わってくるのですが、このプリンシプルBSDFで物体に合わせた数値を入力することで、ガラスや金属、プラスチックといったマテリアルを再現できます。

金属マテリアル

プリンシプルBSDFで基本的な金属マテリアルを作成するには、主に「サーフェス」の中にある「メタリック」と「粗さ」、「IOR」である程度表現可能です。

メタリック」とは金属の強度のことで、最大値である「1」にすることで、より金属感のある感じに近づけます。「ベースカラー」をデフォルトの白色のままにすると、ステンレスのような銀色になります。

上の画像を見ると、ステンレスのような光沢にはなっていません。これは「粗さ」が調整されていないため。「粗さ」とはその名の通り、マテリアル表面の粗さのことを指します。別の言い方で「ラフネス(Roughness)」とも表現できます。

デフォルトでは「0.5」となっていますが、これを「0」にすると表面が滑らかになるので、鏡のように反射します。逆に「0.2」など、0より高い数値に変更するとマット加工のような表面になります。

数値を変更するとシンプルな表面の操作になりますが、テクスチャのノードなどを追加することで、より複雑な表面を再現することも可能です。

IOR」は屈折率のことで、光の屈折を数値で入力します。ガラスや液体など透明なオブジェクトなどに良く使われるパラメータですが、よりリアルな表現をする場合などは屈折率を一覧で記載しているサイトなどを元に、数値を入力すると良いでしょう。

粗さなどをある程度調整したら、金属の色や色味の強度を調整するため、「ベースカラー」をクリックします。

基本的に好きな色を設定して問題ありませんが、こちらの画像を参考にしながら「RGB」の項目で数値を入力すると、よりリアルな金属に近づけられます。上の例では金を表現するため、RGBの値を「1.0,0.766,0.366」にしています。

HSV」の中にある「明度(V)」では金属の色味を調整できます。「0」にすると色が反映されなくなるので黒色となりますが、0より上にしていくことでベースカラーの色と金属の反射が馴染んでいきます。

次回の記事ではプリンシプルBSDFを使ってガラスや液体といった透明なマテリアルを作成する方法を紹介していく予定です。

(MIKIO)

前後の記事