[Blender] 自分好みのワークスペースやテーマに変更してみよう!
Cinema 4DやMayaといった3DCGソフトウェアからBlenderに切り替える際、インターフェースやショートカットなどが異なるので、使いづらく感じる方も居るかもしれません。
完全に使い慣れた3DCGソフトウェアのインターフェースにすることは出来ないものの、Blenderではビューポートやウィンドウ、ショートカット、テーマなどをある程度カスタマイズすることは可能で、自分好みの使いやすいワークスペースに変更することが出来ます。
筆者の場合、Cinema 4Dをしばらく使っていたので、Cinema 4Dに少し近い感じにしていますが、必要に応じて各項目から見た目などを変更してみてください。
Blenderテーマの変更
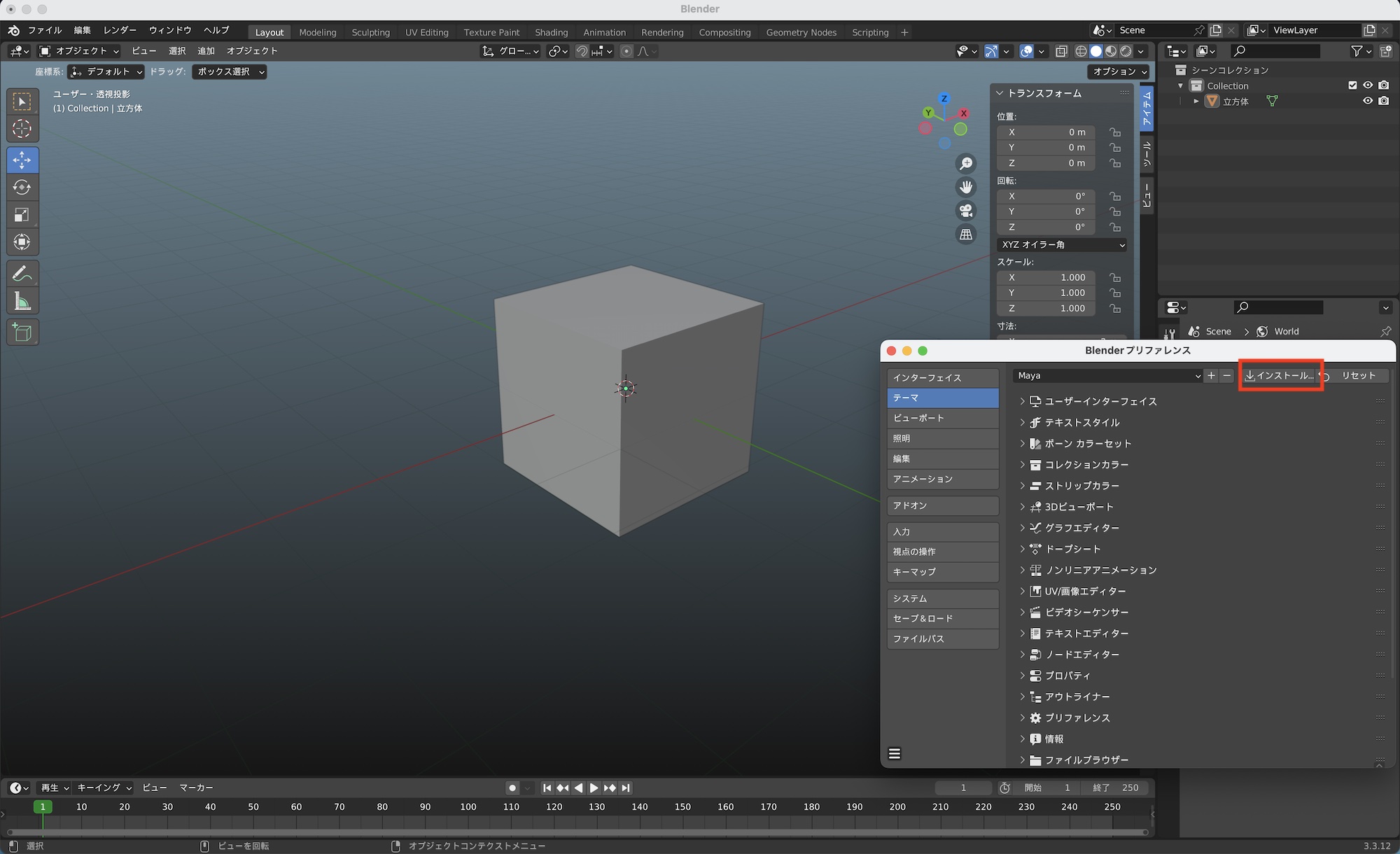
Blenderの全体的なUI(ユーザーインターフェース)を変更するには「テーマ」を変更します。デフォルトでは「Blender Dark」が反映されていますが、上部メニューの「編集」、「プリファレンス」の「テーマ」にあるドロップダウンメニューから変更できます。
MayaやModoといった他社製の3DCGソフトウェアに近い見た目のものもあるので、そこから変更するか、「インストール」のボタンからXML形式のカスタムテーマをインストールすることも可能です。
筆者の場合はプリセットの中でも一番見やすいと感じている「Minimal Dark」を使用しています。
デフォルトオブジェクトの削除
Blenderの初期設定では立方体、カメラとライトの3つのオブジェクトがワールドの中心に配置しており、多くの場合プロジェクトを作成する際に必要としません。
オブジェクトを削除してから作業を開始することも出来ますが、予めデフォルトオブジェクトが削除された状態で作業したい場合は「スタートアップファイル」をカスタマイズすると良いでしょう。
デフォルトオブジェクトの操作については「起動時のビューポートに表示されているデフォルトオブジェクトの削除と変更方法」で詳しく書いています。筆者はデフォルトオブジェクトの削除に加え、デフォルトカメラのアングルをCinema 4Dに似せた上のようなアングルに変更しています。
ウィンドウの調整
Blenderはデフォルトで透視投影のビューポートが表示されていますが、XYZ軸の平行投影やシェーダーエディターなど、他のウィンドウを表示させたい場合は、各ウィンドウ(エリア)の境界部分をドラッグすると新しいウィンドウを追加できます。
ウィンドウの調整については「ワークスペースとウィンドウ(エリア)のカスタマイズ方法を見てみよう」で詳しく書いているので、合わせて読んでみてください。
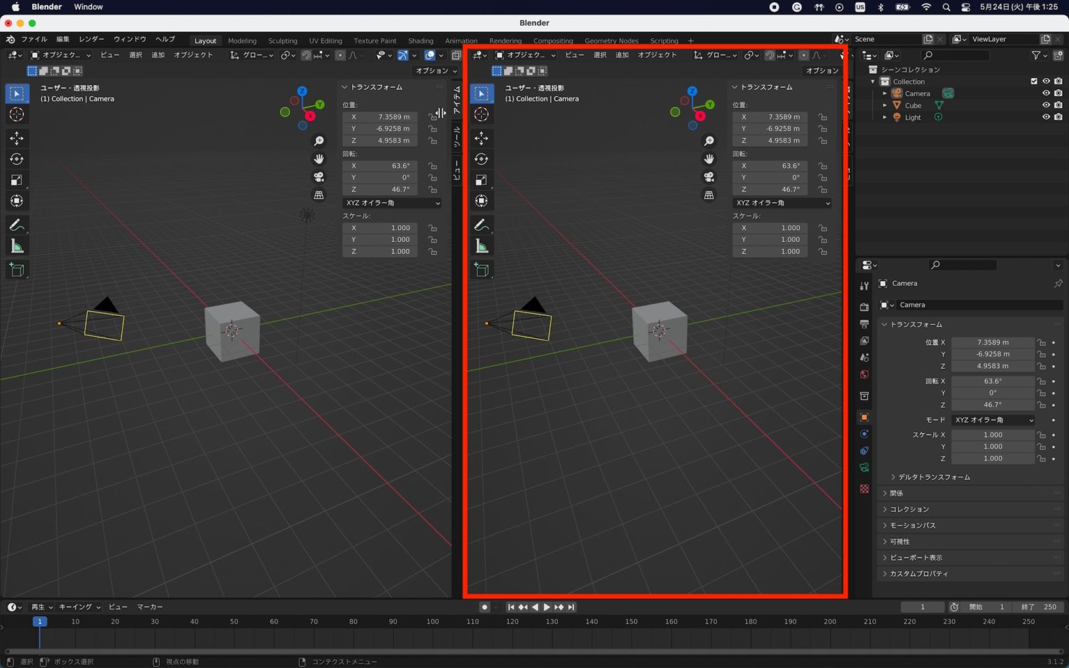
Cinema 4Dを例にしてみると、透視投影とXYZ軸の平行投影を表示するボタンがあり、そこから切り替えられますが、Blenderの場合は「Control + Option(Alt) + Q」でビューポートを4分割できます。
筆者がCinema 4Dを使用していた時はビューポートの下にマテリアルマネージャを配置していたのですが、同じような機能はBlenderには無いので、代わりにマテリアルを調整できる「マテリアルプロパティ」と「シェーダーエディター」をビューポート下に表示されるようにしています。
ビューポートシェーディングの変更
メッシュを作成している時に、ビューポートの背景色とオブジェクトの色が暗くて見えづらい場合があります。ディスプレイの明るさを調整するのも一つの手ですが、他のアプリに切り替える際に都度明るさ調整が必要になるので、ビューポートシェーディングの設定を変更することをおすすめします。
シェーディングの一番右にある三角アイコンをクリックし、「キャビティ」を有効にします。「タイプ」で「両方」を選択し、「ワールド空間」、「スクリーン空間」の「谷」と「屋根」のパラメータを変更し、オブジェクトが見えやすくなるように調整しましょう。
この設定はあくまでビューポート上でのシェーディングとなるので、レンダリングには影響はありません。次回起動時にも同じ設定を反映させるには、スタートアップファイルを上書きしてください。
オブジェクトの頂点と辺を見やすくする
デフォルトの状態では頂点と辺が小さく、確認しづらいのですが、プリファレンスの「テーマ」、「3Dビューポート」の一番下にある「頂点サイズ」と「オブジェクトの原点の大きさ」を変更すると頂点や原点を見やすくできます。
また「3Dビューポート」の項目では、頂点や辺などビューポート上で表示される要素の色などを変更できるので、必要に応じて調整すると良いでしょう。下の例では「頂点」の色を白色にしたものです。
辺については太さを調整できる項目は用意されていないものの、プリファレンスの「インターフェイス」の中にある「ライン幅」を「太い」にすると、インターフェイスとオブジェクトの辺や線が若干太くなります。
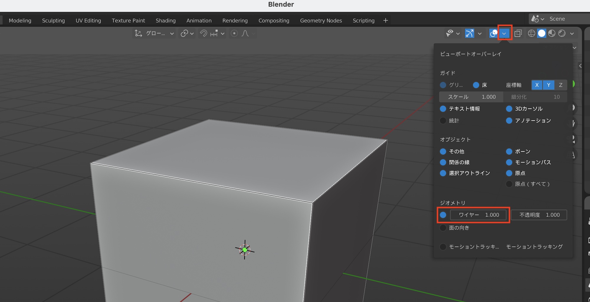
オブジェクトモードに切り替えると、辺がデフォルトで表示されていません。オブジェクトモードでも辺を確認したい場合は、オーバーレイの三角アイコンをクリックし、「ジオメトリ」の中にある「ワイヤー」を有効にします。
筆者の場合、Cinema 4Dのビューポートに近づけるため、「3Dビューポート」の「アクティブな頂点・辺・面」をオレンジ色に、「頂点選択」と「辺選択」、「面選択」を薄いオレンジ色に、法線である「面の後方向」を青色、「面の前方向」をオレンジ色に変更しています。
その他にも「ユーザーインターフェイス」の各項目の「選択」の色をHSV:0.65、0.5、0.6の暗い紫色にして、選択時の色を調整しています。
カスタマイズしたテーマはドロップダウンメニューの横にある「+」アイコンをクリックして保存できます。テーマ名を入力して「OK」をクリックすればテーマの保存が完了します。
ショートカットキーのカスタマイズ
Blenderでは非常に多くのショートカットキーを活用しており、アクティブカメラなどテンキーを使用する場合もあります。しかし、ノートPCなどデバイスによってはテンキーがなかったり、別の3DCGソフトウェアと同じショートカット合わせたい場合があるかもしれません。
ショートカットキーの変更は簡単で、変更したいメニューまたはアイコンを右クリックし、「ショートカットを変更」をクリックします。
すると「Press a key」と表示されるので、お好きなキーを入力します。今回アクティブカメラを「Option + [」に変更しました。
ショートカットキーを削除するにはメニューまたはアイコンを右クリック「ショートカット削除」をクリックするか、プリファレンスの「キーマップ」の項目に表示されている「Restore」をクリックすることで、元のショートカットキーを復元できます。
お気に入りツールを活用する

Blenderではアドオンや自分でプログラミングしない限り、ツールバーのボタンを追加や削除をしたり、好きな位置に移動するといったカスタマイズは出来ないものの、よく使うツールをお気に入り登録してショートカットキーで呼び出す機能が用意されています。
関連記事: [Blender] お気に入りツールを使って、よく利用するツールを保存してみよう
他にも有料のアドオンを追加してパイメニューやパネルをカスタマイズ可能ですが、こちらの記事ではアドオンを追加せずとも自分好みのワークスペースに変更できる方法をご紹介しました。
カスタマイズを行うことで、作業のスピードも上がることもあるので、こちらの記事を参考にして、使いやすいワークスペースをカスタマイズしてみてください。
(MIKIO)