Cinema 4Dのクローナーを使用して点字ブロックをモデリングしてみよう

読み込み中...読み込み中...
2021年3月24日 公開2026年3月5日 更新
Cinema 4Dのクローナーを使用して点字ブロックをモデリングしてみよう

歩道や駅などで見かける点字ブロックをCinema 4DとMoGraphのクローナー(Cloner)を使用してモデリングしてみましょう!

クローナーの基本的な使い方にも触れているので、使い方を知りたい方はチュートリアルの記事に沿って作ってみてください。

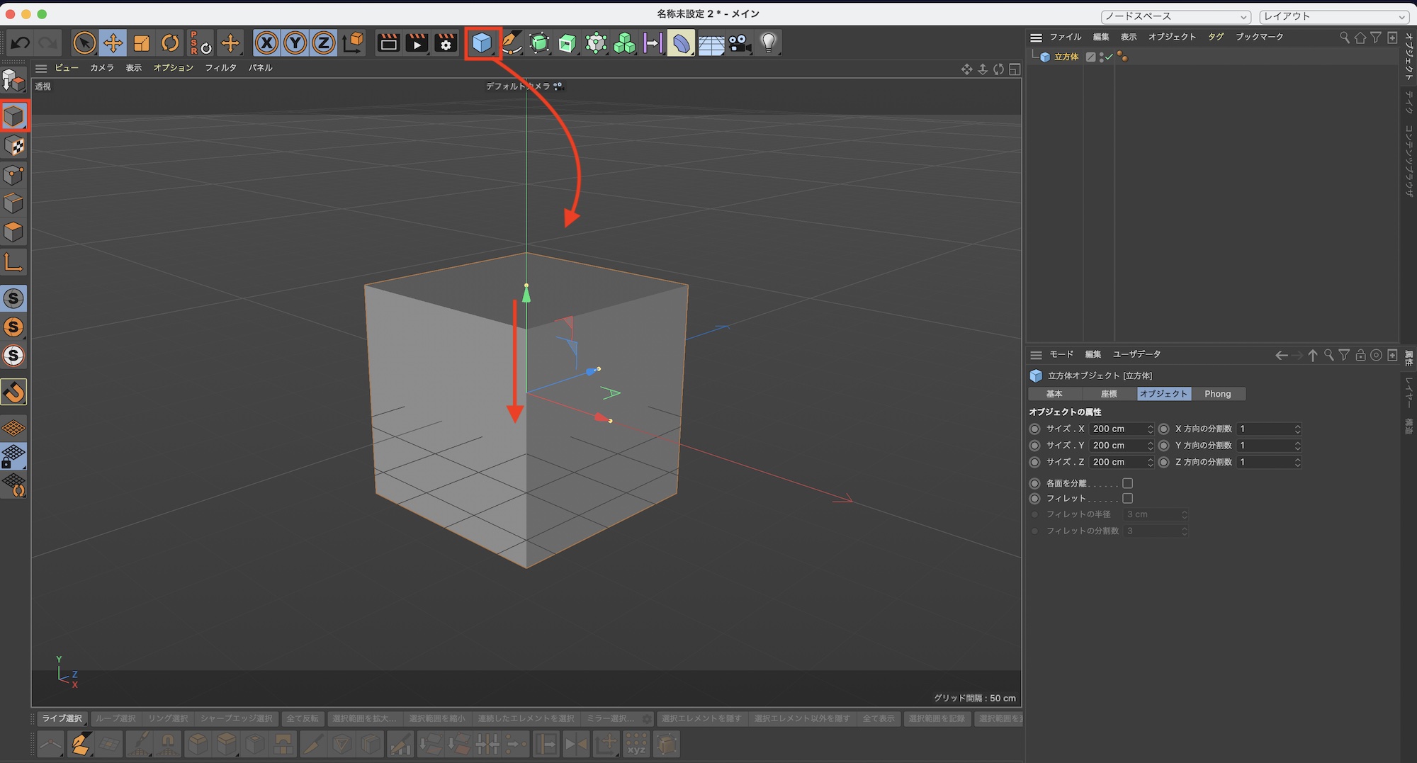
立方体を追加しブロックの形に調整する

Cinema 4Dで立方体を追加し、モデルモードにした上で点字ブロックの底の部分になるようにY軸のサイズを変更します

サイズの調整が終わったら「編集可能にする」をクリックし、オブジェクトの名前を「Bottom」などに変更しましょう。

円形の点字を作成

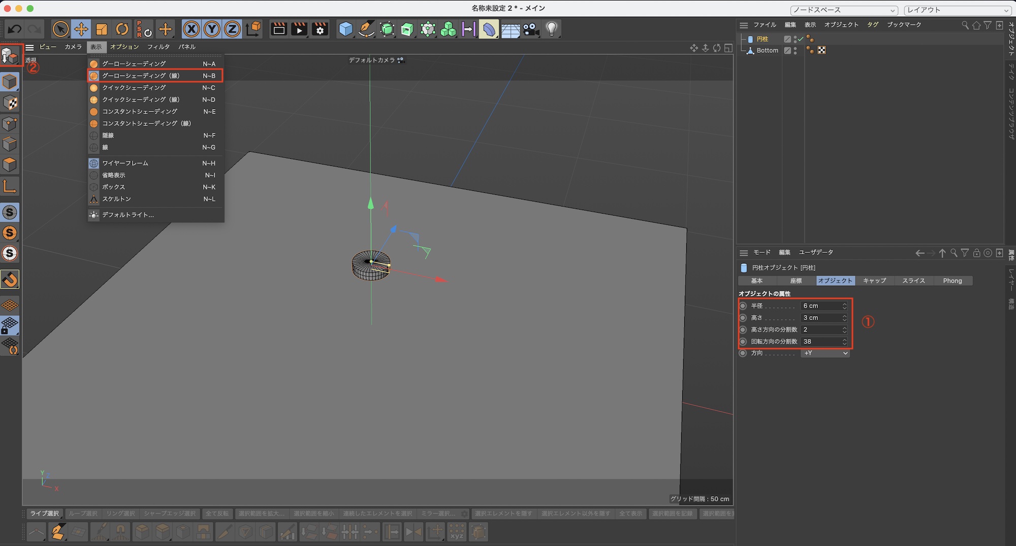
円柱オブジェクトを新たに追加し、モデルモードにした上で点字ブロックのサイズになるようにXY軸のスケールを調整します

筆者の場合はひとまず「半径:6cm」、「高さ:3cm」、「高さの方向の分割数:2」、「回転方向の分割数:38」にした後で「編集可能にする」をクリックしましょう。また、モデリングがやりやすいようにビューポートの「表示」から「グーローシェーディング(線)」にしておくこともおすすめします。

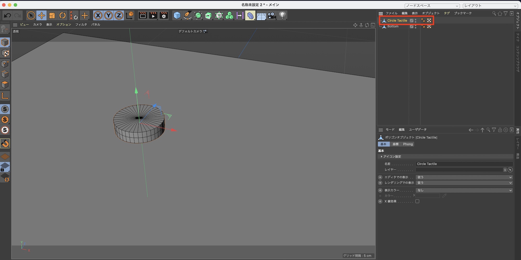
編集可能にした円柱は「Circle-Tactile」など分かりやすい名称に変更すると良いでしょう。

GoogleやWikipediaにある点字ブロックの画像を参考にしてみると、円形の点字は上から下に広がっているような感じになっているので、そのような形を再現してみましょう。

Circle Tactile」を選択してポリゴンモードにして、「ループ選択」から円柱の上のポリゴンを全て選択します。

その後で「スケール」を選択して、上部のポリゴンを小さくしましょう。

今度は移動ツールを使用して選択されたポリゴンを下に動かし、高さを調整します

円柱の下の部分も同じように「ループ選択」で下のポリゴンを全て選択し、スケールツールを使って広げていきます。

点字を下の立方体に配置した状態がこちら。次にクローナーを使用して点字を複製していきます。

クローナーを使って複製する

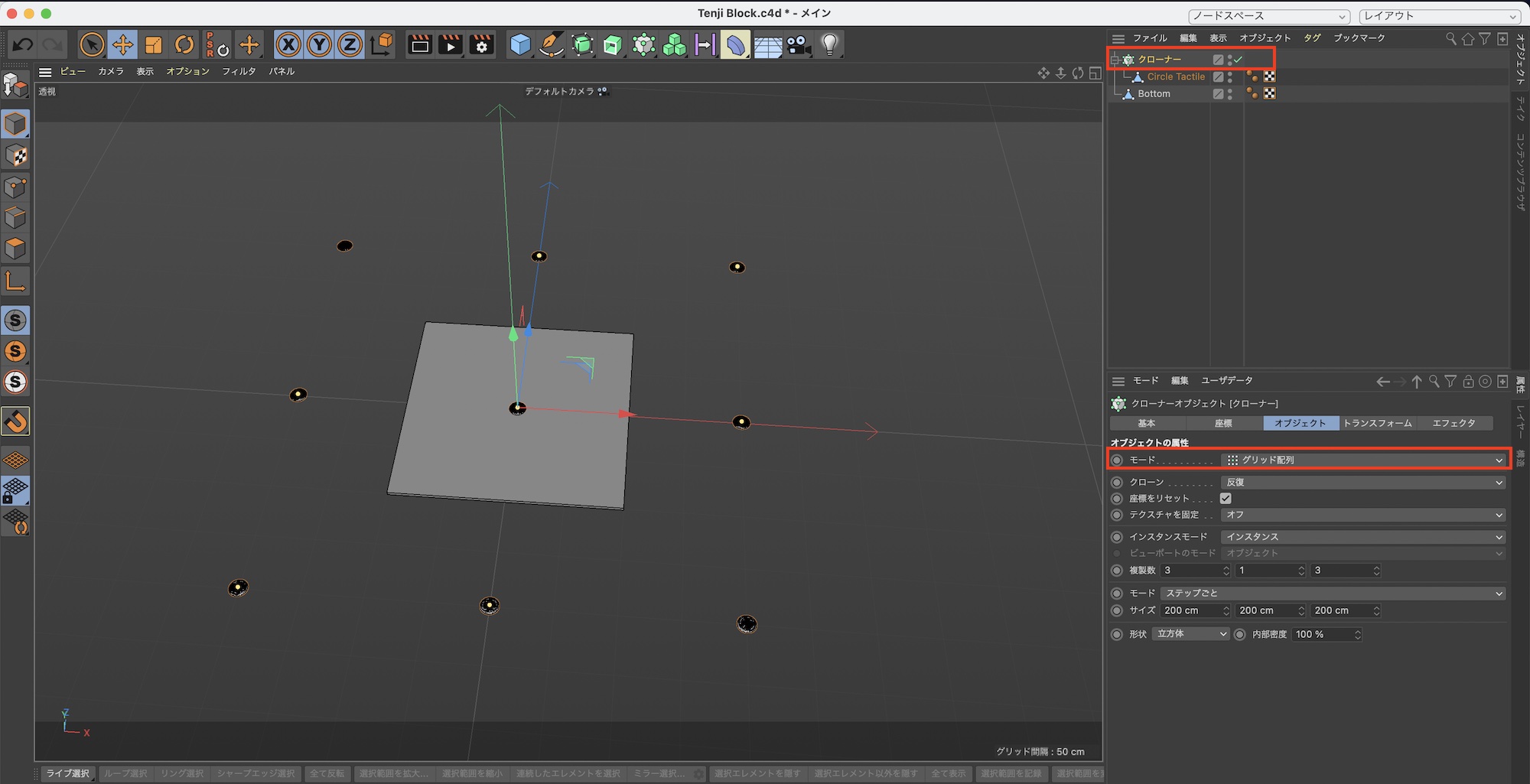
Circle Tactile」のオブジェクトを選択して「Control(Cmd)」キーを押しながら上部メニューの「クローナー」をクリックするか、追加したクローナーの中に「Circle Tactile」を格納しましょう。

カメラを後ろに動かすと「Circle Tactile」のオブジェクトがXZ方向に複製されるようになっています。点字ブロックを再現するにはグリッド配列が最適なので「モード:グリッド配列」はそのままに、複製数のみ変更していきます。

Wikipediaにある点字ブロックの画像を参考にしてみると1つのブロックにある点字は縦6x横6の合計36なので、複製数の数値を「X:6、Y:1、Z:6」のように変更します。

次に「サイズ」の項目からクローナーで複製された点字の距離を調整します。ひとまず「X:35cm、Y:0cm、Z:35cm」にしました。点字のサイズが小さく感じる場合は「Circle Tactile」のオブジェクトを選択してスケールを変更して、クローナーの「サイズ」の数値を調整すると良いでしょう。

マテリアルを適用する

点字ブロックのモデリングはこれでひとまず完了ですが、もう少し本物に近づけるように黄色のマテリアルを適用していきましょう。

クローナー」と「Bottom」のオブジェクトを選択して「Alt(Option) + G」でヌルの中に格納し、名前を「Block」など分かりやすいものに変更しましょう。

新しくマテリアルを作成し、「カラー」の項目から点字ブロックの黄色を作成して、「Block」のオブジェクトにドラッグ・アンド・ドロップしてマテリアルを反映させます。

フィジカルレンダラーを使ってカメラに被写界深度の効果と、グローバルイルミネーションやアンビエントオクルージョンを追加してレンダリングしたものが下の画像。

マテリアルをもう少し調整すればゴムっぽさを出すことができますが、今回のレンダリングでもパッと見いい感じです。

レンダラーをCorona Rendererに変更し他の点字ブロックと、HDRIやアスファルトを追加してレンダリングを行ってみたものがこちら。だいぶフォトリアルになってきました。

クローナーは簡単にオブジェクトを複製できる便利なツールなので、今回のようなメッシュを作る時にぜひ使ってみてください。

(MIKIO)

前後の記事