[Cinema 4D] プリミティブオブジェクトとポリゴンオブジェクトの追加方法と出来ることと出来ないこととは?

読み込み中...読み込み中...
2021年6月9日 公開2026年3月5日 更新
[Cinema 4D] プリミティブオブジェクトとポリゴンオブジェクトの追加方法と出来ることと出来ないこととは?

Cinema 4Dを含む3DCGソフトウェアでモデリングを行う際、一つのポリゴンやスプラインを使ったり、スカルプティングでメッシュを作っていく方法もありますが、一番簡単なのがオブジェクトを使ったモデリングです

立方体や円柱、球体などのベースとなるオブジェクトを作成し、それを元に変形などをしてモデリングしていく方法です。

立方体からなにか作れるの?」と思ってしまいがちですが、私達の周りにある物をよく観察していくと、色々な立体から出来上がっているというのに気づくと思います。

上の電車のモデルは一見複雑に見えますが、車体部分は大きな立方体で車輪部分は円柱や立方体が組み合わさっているなど、意外とシンプルになっていたりします。

以前、「オブジェクトのポイント、エッジ、ポリゴンを使ってモデリングをしてみよう!」でCinema 4Dにおけるモデリングの基本操作方法を紹介しました。今回の記事では3DCGのオブジェクトについてより詳しく説明していきます。

プリミティブオブジェクトとポリゴンオブジェクト

Cinema 4Dなどの3DCGソフトウェアでモデリングを行う際、立方体や円柱など色々なオブジェクトが用意されているメニューがあり、オブジェクトをビューポートに追加することでモデリングを行えます。

しかし、オブジェクトを「編集可能」にするかしないかによって出来ることも変わってくるので注意が必要です。

プリミティブオブジェクト

通常のオブジェクトをビューポートに追加した場合、主に出来るアクションとしてはオブジェクトそのもののスケールや回転移動の変更のみです。基本的にポリゴンやエッジ、ポイントの編集は行えないようになっています。

なお、属性マネージャの「オブジェクト」からXYZ軸のサイズや分割数を変更したり、ジェネレーターやデフォーマを使用して複雑な形にすることも出来ますが、複数のオブジェクトを使ってモデリングを行う必要があるのと、時間と労力がかなり必要になってくるので注意が必要です。

通常のオブジェクトを使って簡単にモデリングしてみたい場合は「立方体のオブジェクトを使ってシンプルなテーブルと椅子を作ってみよう!」を参考に作ってみると良いでしょう。

ポリゴンオブジェクト

オブジェクトを左上の「編集可能にする」をクリックまたは「Cキー」を押すと、オブジェクトがメッシュに変換され、ツールバーにあるポイント、エッジ、ポリゴンの編集ツールが使えるようになります。

ポリゴンオブジェクトに変換するメリットの一つは、より簡単にモデリングが行えるようになることです。エッジやポイントなどを追加して単純な立体から複雑な形に変えたり、ポリゴンを分離して別のオブジェクトにするなど、様々なことが出来るようになります。

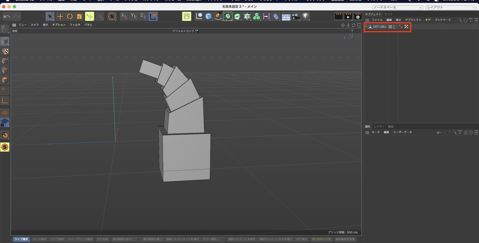
モデリングの比較

通常のオブジェクトとポリゴンオブジェクトでどのくらいモデリングのしやすさの違いがあるのか、見ていきましょう。今回作成したメッシュが上の画像です。

編集可能にしたオブジェクトであれば、押し出しと内面に押し出しのツールと回転を組み合わせれば一つのオブジェクトで作り上げることが出来るのですが、通常のオブジェクトの場合は複数の立方体と屈曲のデフォーマを組み合わせる必要があり、調整が少々面倒になってしまいました。

編集可能にするタイミング

ポリゴンオブジェクトはモデリングに最適ですが、編集可能にする前に属性マネージャから分割数やサイズを予め設定してしておくことをオススメします

立方体などであれば編集可能にしたあとでもループカットなどを使ってポリゴンを簡単に増やすことが出来るものの、円柱や球体など後から調整するのが面倒なオブジェクトもあるので事前に設定しておくと良いでしょう

編集可能にせずともモデリングは可能ではあるので、After Effectsに同封されているCinema 4D Liteを使って3DCGモデリングを行うことも出来ますが、ポリゴンオブジェクトに変換することでより複雑なメッシュを作ることが可能になります

ポリゴンオブジェクトを使って簡単なモデリングにチャレンジしてみたい方は「押し出しを使って窓のフレームを作ってみよう!」や「一部のポリゴンを選択してマテリアルを適用させてみよう」の記事を参考にしてみてください。

(MIKIO)

前後の記事