[Cinema 4D] 投影法とテクスチャモードを使って、テクスチャをお好みのスケールや位置を調整してみよう

読み込み中...読み込み中...
2022年1月4日 公開2026年3月5日 更新
[Cinema 4D] 投影法とテクスチャモードを使って、テクスチャをお好みのスケールや位置を調整してみよう

オブジェクトにラベルやロゴ、木材などのテクスチャを追加する際はより正確に反映を行えるように、UVアンラップ(UV展開)を行うことが多いです。

このUVアンラップはモデリングとはまた違ったテクニックであり、違うツールを使う必要があるため、3DCG初心者には少々ハードルが高く感じてしまうかもしれません。

be CG Artist!ではUV展開の必要性やCinema 4DのUV Editを使ったUVアンラップ方法、そして複雑なオブジェクトの展開方法などを紹介してきました。

これらのチュートリアルを学んでUV展開について詳しく知ることも出来ますが、テクスチャリングを行うオブジェクトによってはUV展開を行わなくても良い場合があります。

金属質のオブジェクトにシールやロゴなどのラベルを貼る場合や、立方体や円柱などシンプルなオブジェクトにテクスチャを反映する時がその例にあたります。

今回のチュートリアル記事では、そのようなシンプルなオブジェクトにテクスチャを反映する際にUV展開を行わずに投影法で反映させる方法や、テクスチャの移動や回転、スケールなどを調整する「テクスチャモード(Texture Mode)」の使い方を紹介します。

テクスチャの投影法

下のオブジェクトを参考に見ていきましょう。こちらのシーンでは立方体と球体のプリミティブオブジェクトを追加しており、2つに標準マテリアルをそれぞれ適用させています。

1つ目のマテリアルはデフォルトのままで、もう一つはロゴのテクスチャにアルファを適用させたものです。

この2つのオブジェクトには問題なくテクスチャが反映されているものの、同じテクスチャでもオブジェクトの形が違うため、テクスチャの反映結果が異なっています。これはマテリアルの投影法がそれぞれ異なるためです。

マテリアルがどのように投影されている投影されているかは、オブジェクトマネージャのマテリアルタグをクリックし、属性マネージャの「投影法」の部分から確認を行うことが出来ます。デフォルトでは「UVW マップ」となります。

UVWマップ(UVマップ)はUV展開を行う際に必要なのですが、デフォルトでは作成されないので、オブジェクトを編集可能にする必要があります。

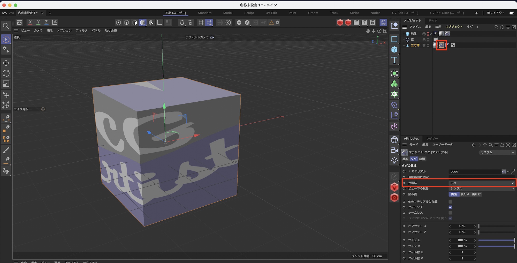
今回はUVWマップは使用せずにマテリアルの投影を行いたいので、立方体オブジェクトのマテリアルタグを選択して、試しに投影法を「円柱」にしてみると上のような感じになりました。

立方体の場合だとマテリアルが変な感じに投影されましたが、同じ投影法のマテリアルを円柱オブジェクトに適用させると自然な感じになっているのがわかります。

このようにマテリアルの「投影法」は反映させるオブジェクトの形によって投影方法を変えており、UV展開を行わない場合はこの項目から最適な投影法を選んでテクスチャを適用させることが出来ます

投影法はオブジェクトの形に合わせた球、円柱、平行、立方体がある他、正面、空間、カメラから見た絵を投影するカメラマッピングとUV展開に最適なUVWマップが用意されています。

マテリアルの調整

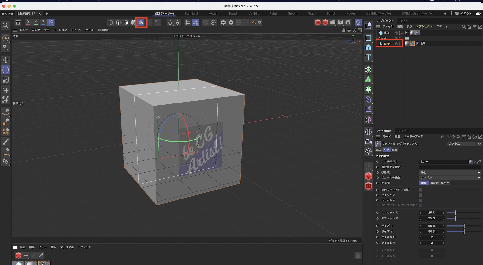
マテリアルタグを選択して、属性マネージャの「オフセットU/V」、「サイズU/V」、「タイル数U/V」、「くり返しU/V」からマテリアルやテクスチャのサイズなどを変更できます。

試しに「サイズ U」、「サイズ V」を「25%」にするとテクスチャが小さくなり、「タイル数」が自動で反映されてテクスチャが繰り返されています。

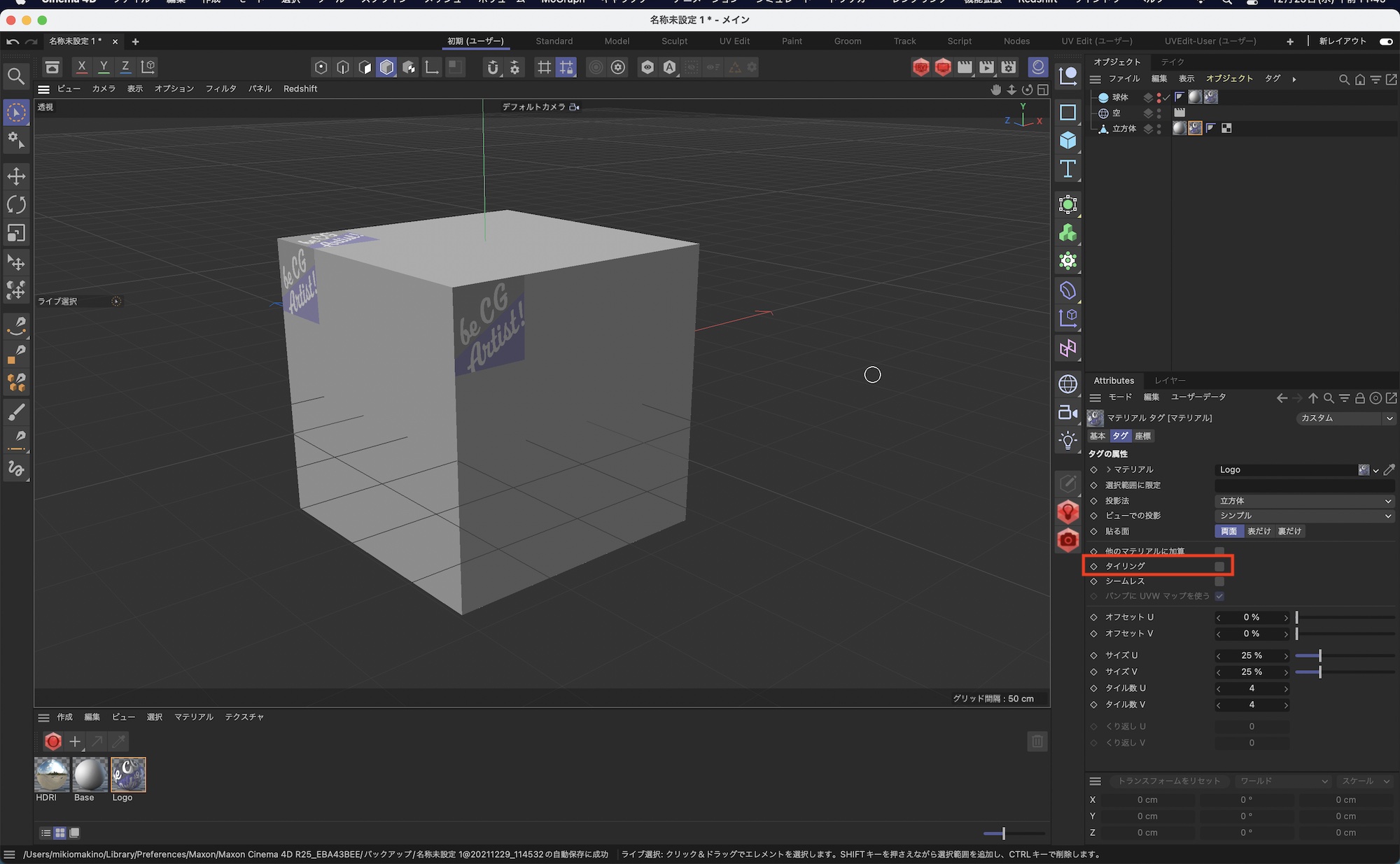
マテリアルのタイリングが必要ない場合は「タイリング」のオプションをオフにすると良いでしょう。

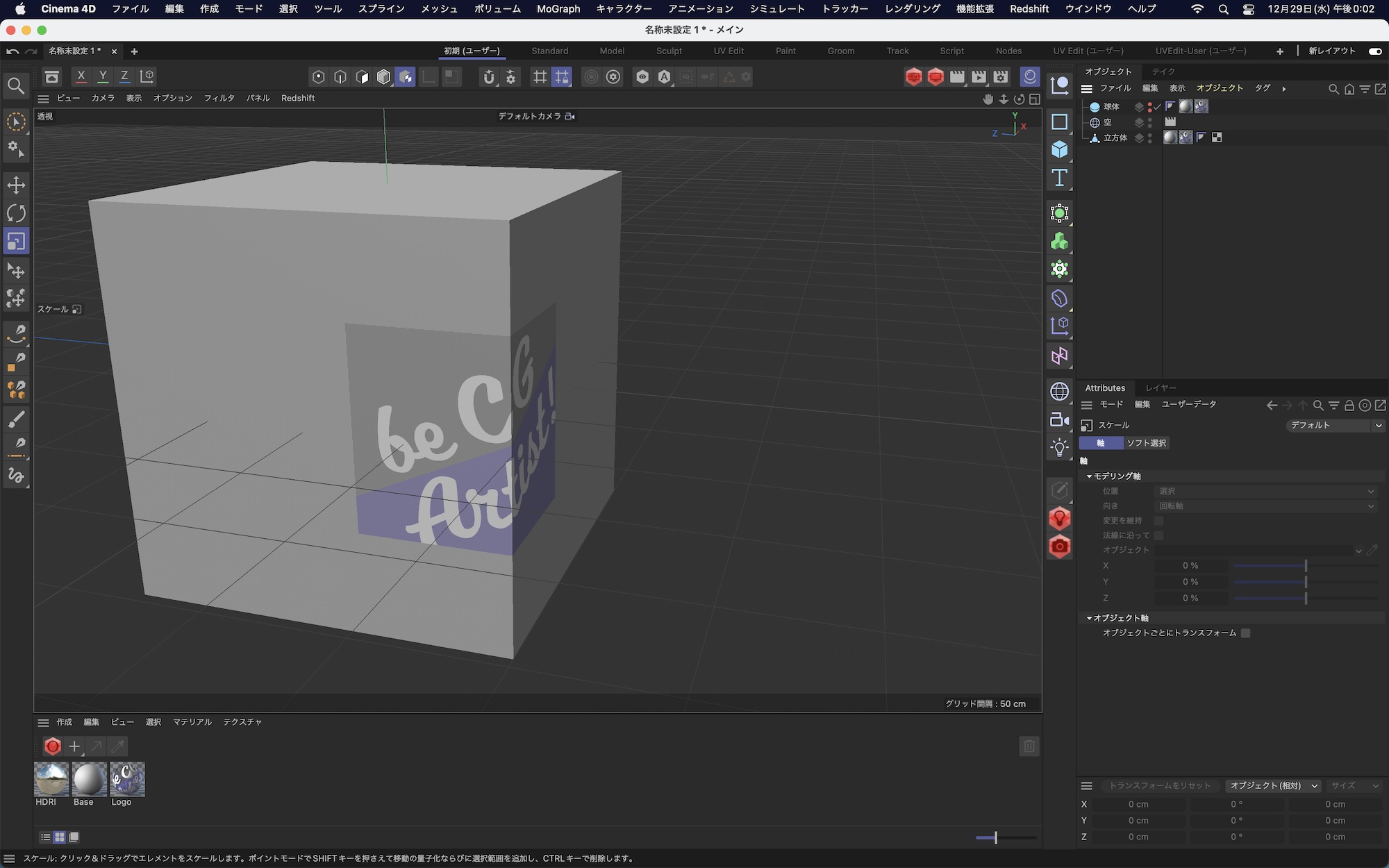
テクスチャモードを使って調整する

属性マネージャからマテリアルの調整を行うのも一つの手ですが、あまり直感的に行えません。そこで便利なのが、「テクスチャモード」を使って調整を行う方法です。

テクスチャモードは変更を行いたいオブジェクトを選択した上で、上部パレットのテクスチャモードを選択します。

今回はテクスチャをオブジェクトの一つの面のみに反映したいので、投影法を「平行」にします。

テクスチャモードが選択されている状態で、左側の移動、回転、スケールのツールを使うと、ビューポートでテクスチャの位置などを確認しながら反映させることが出来ます。

上の例では回転と位置ツールを使って、ステッカーのようにテクスチャを反映してみました。

この投影法の変更とテクスチャモードの調整はシンプルなオブジェクトに反映させる場合に便利ですが、複雑な形のものだと上手く行かないこともあるので、その際はUVアンラップ(UV展開)を行ってテクスチャを反映させてみてください。

(MIKIO)

前後の記事