[Cinema 4D] ローポリモデリングで簡単な家を作ってみよう!

読み込み中...読み込み中...読み込み中...
2021年7月7日 公開2026年3月5日 更新
[Cinema 4D] ローポリモデリングで簡単な家を作ってみよう!

細かなパーツを作るなどしてディテールに凝ったモデリングをするのも一つですが、少ないポリゴンでモデリングを行う、ローポリゴンモデリングは可愛らしいオブジェクトが作れるほか、比較的簡単に作れるので練習などにおすすめです

筆者自身もモデリングの最初の方はローポリモデルをいっぱい練習して、少しずつディテールを増やす方法でモデリングの練習を行っていきました。下のプロジェクトは元々ローポリの車や建物を練習で作るところからスタートし、最終的にはローポリの街を作るところまで完成しました

https://twitter.com/mmicks27/status/1283650410889097216

このローポリモデリングは立方体や円柱など、ベースとなるプリミティブオブジェクトを使っていくので、作成するメッシュによっては複雑な形を必要としないものもあるため、直感でモデリングが出来ます

今回はそんなローポリゴンで家をモデリングするチュートリアルを紹介します。使用するツールは押し出しや面内に押し出しベベルを主に使用してモデリングしていきます。これらのツールを詳しく知りたい方は、下の記事から合せてチェックしてみてください。

関連記事:

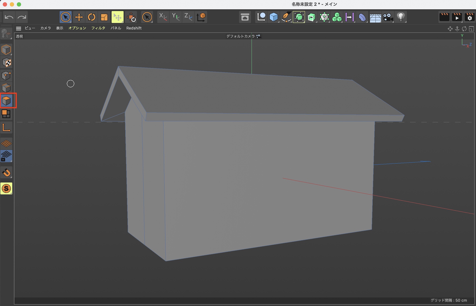
立方体の追加と屋根の作成

家のベースとなる立方体のオブジェクトを追加します。ポリゴンはモデリング時に増やしていくので、分割数やオブジェクトのサイズは特に変更せずに「編集可能」な状態に変換します。

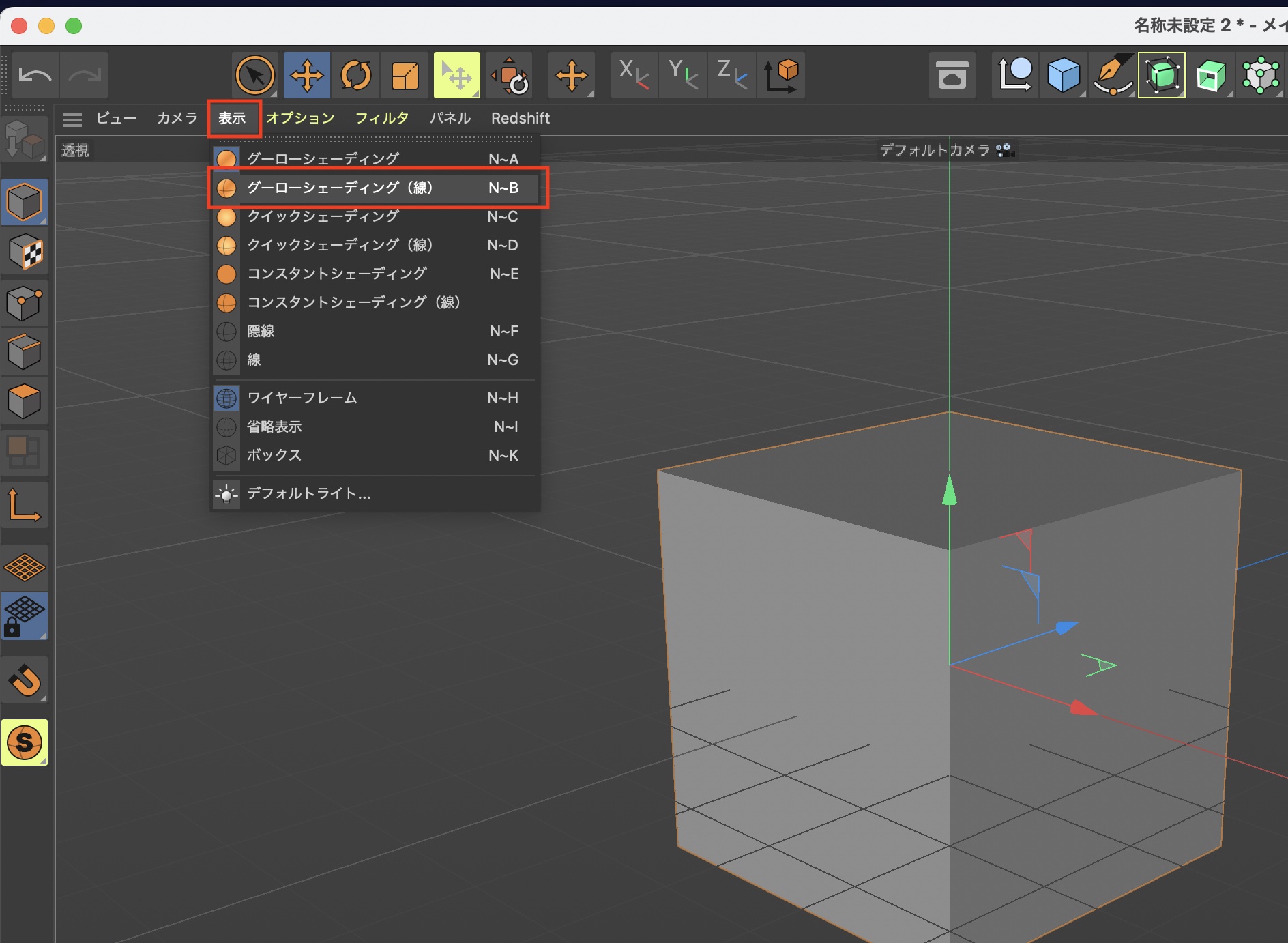
エッジ(線)の編集も多く行うので、エッジを見やすくするためにビューポート上部のメニューにある「表示」から「グーローシェーディング(線)」にします。

モデルモードにした上で家のベースとなる立方体のサイズを調整していきます。上部ツールバーの「スケール」から少し細長い直方体へと調整していきましょう。

屋根の作成

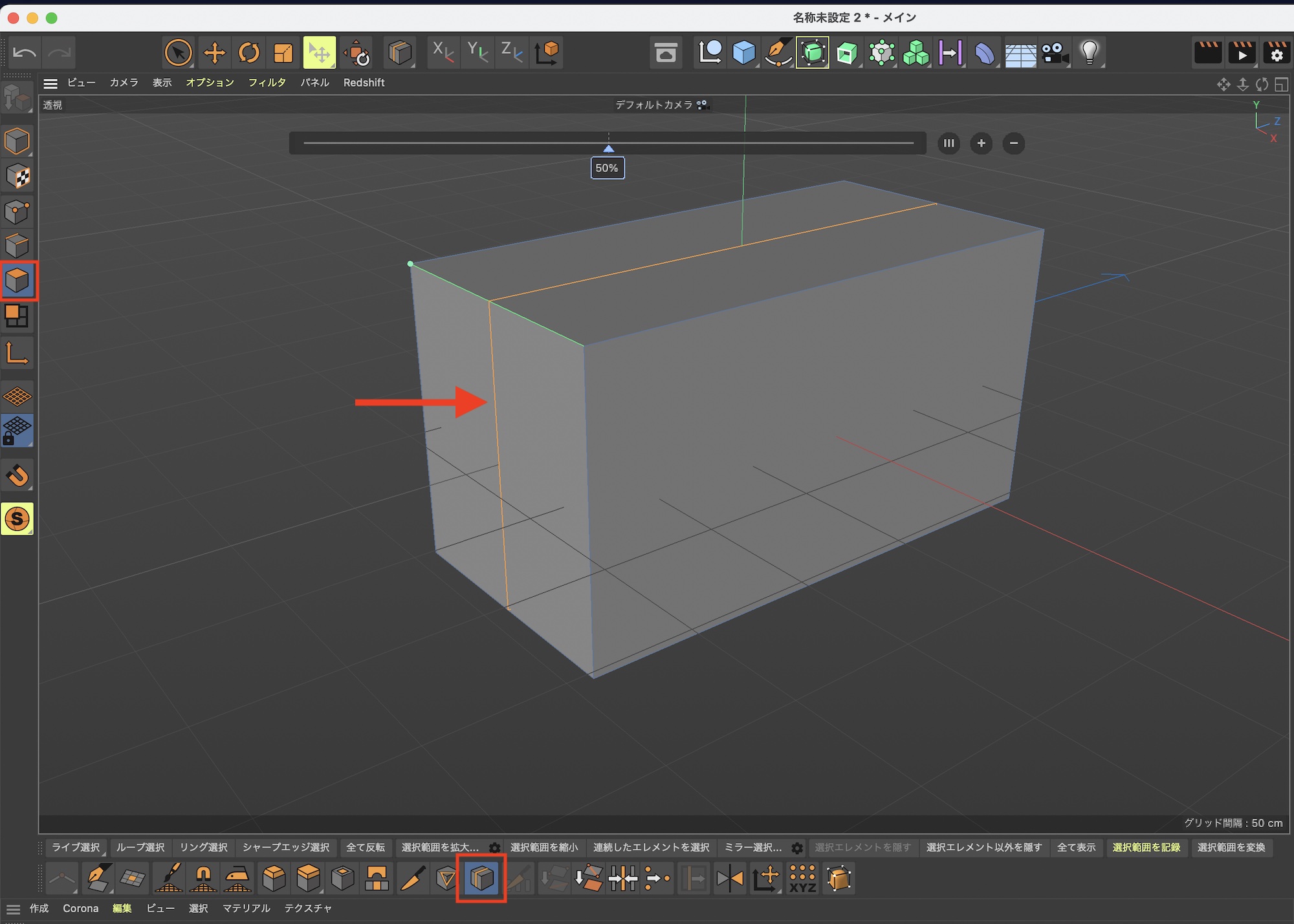
ポリゴンモードに切り替え、「ループカット」を使って直方体の中心をカットします。この時に「Shiftキー」を押しながらカットすると中心である50%でカットできます。

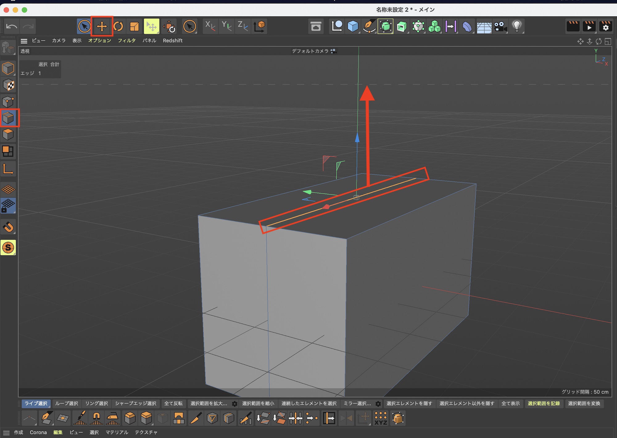
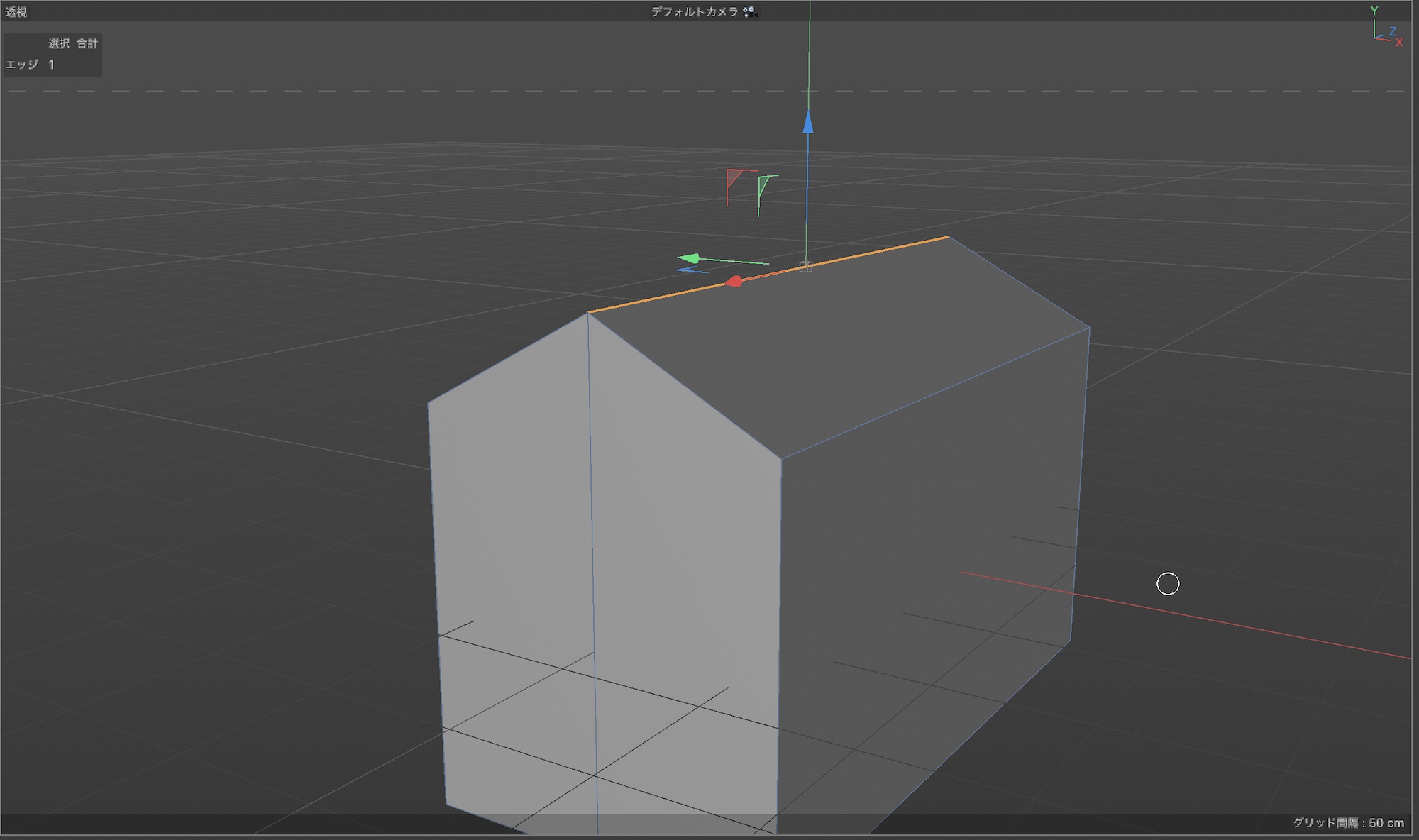
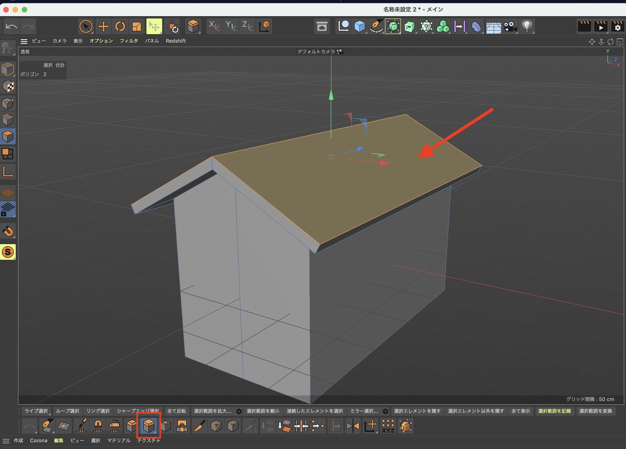
エッジモードに切り替えて、直方体上部のエッジを選択して移動ツールを使ってY軸方向に動かし、屋根の形を作ります

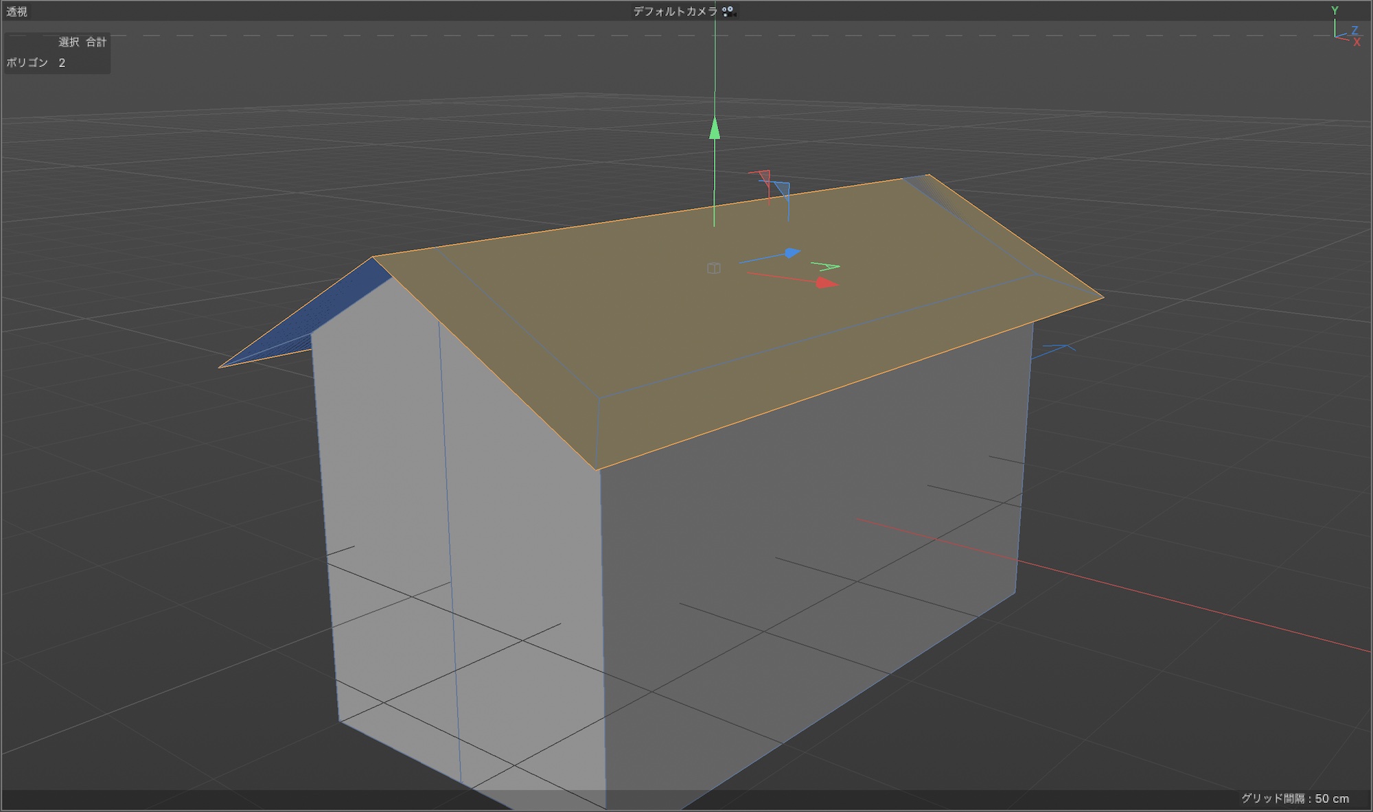
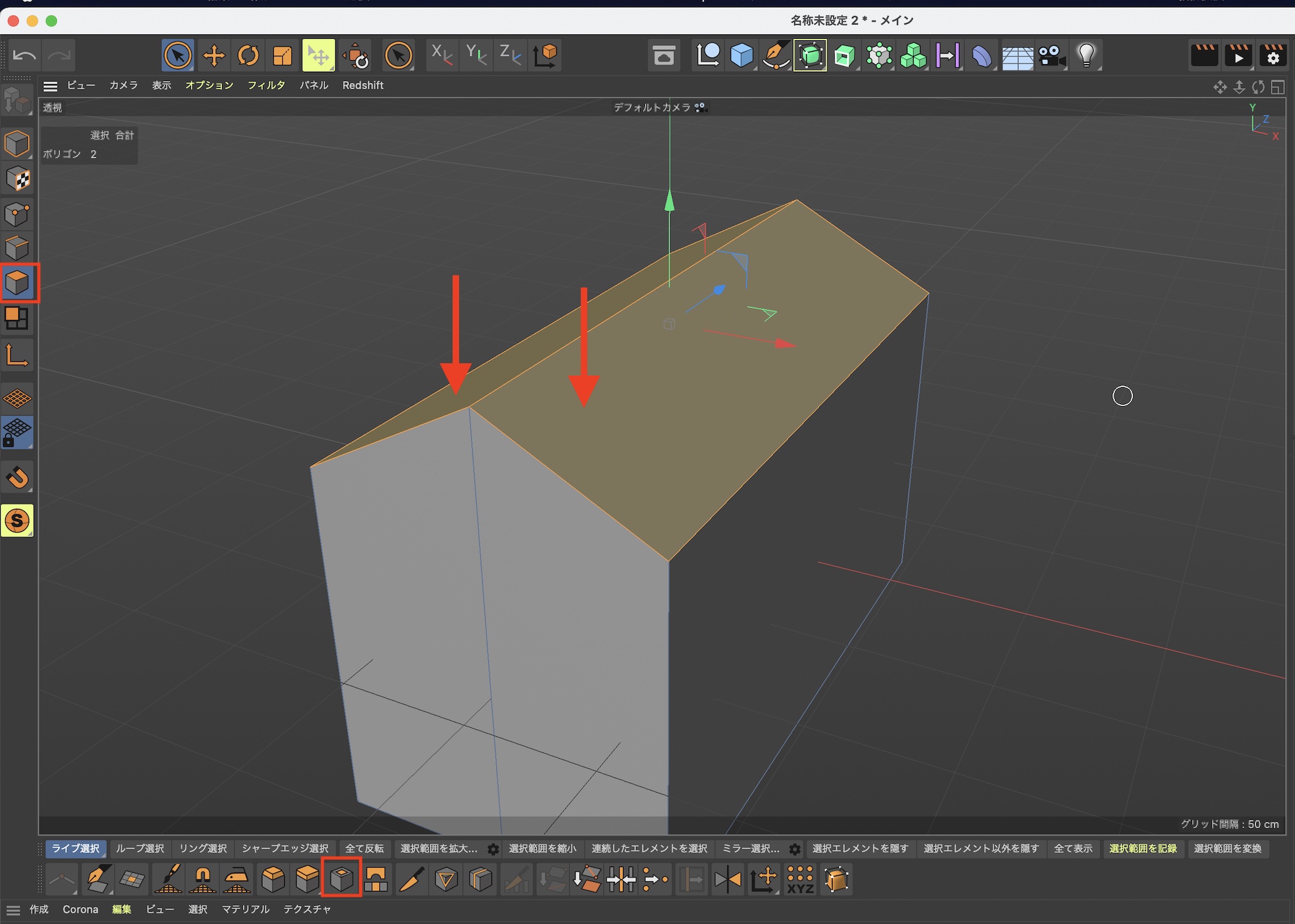
ポリゴンモードに切り替えて上部の2つのポリゴンを選択し、面内に押し出しツールを使ってポリゴンを広げます

2つのポリゴンが選択された状態で押し出しツールを使って屋根を完成させます。

窓の作成

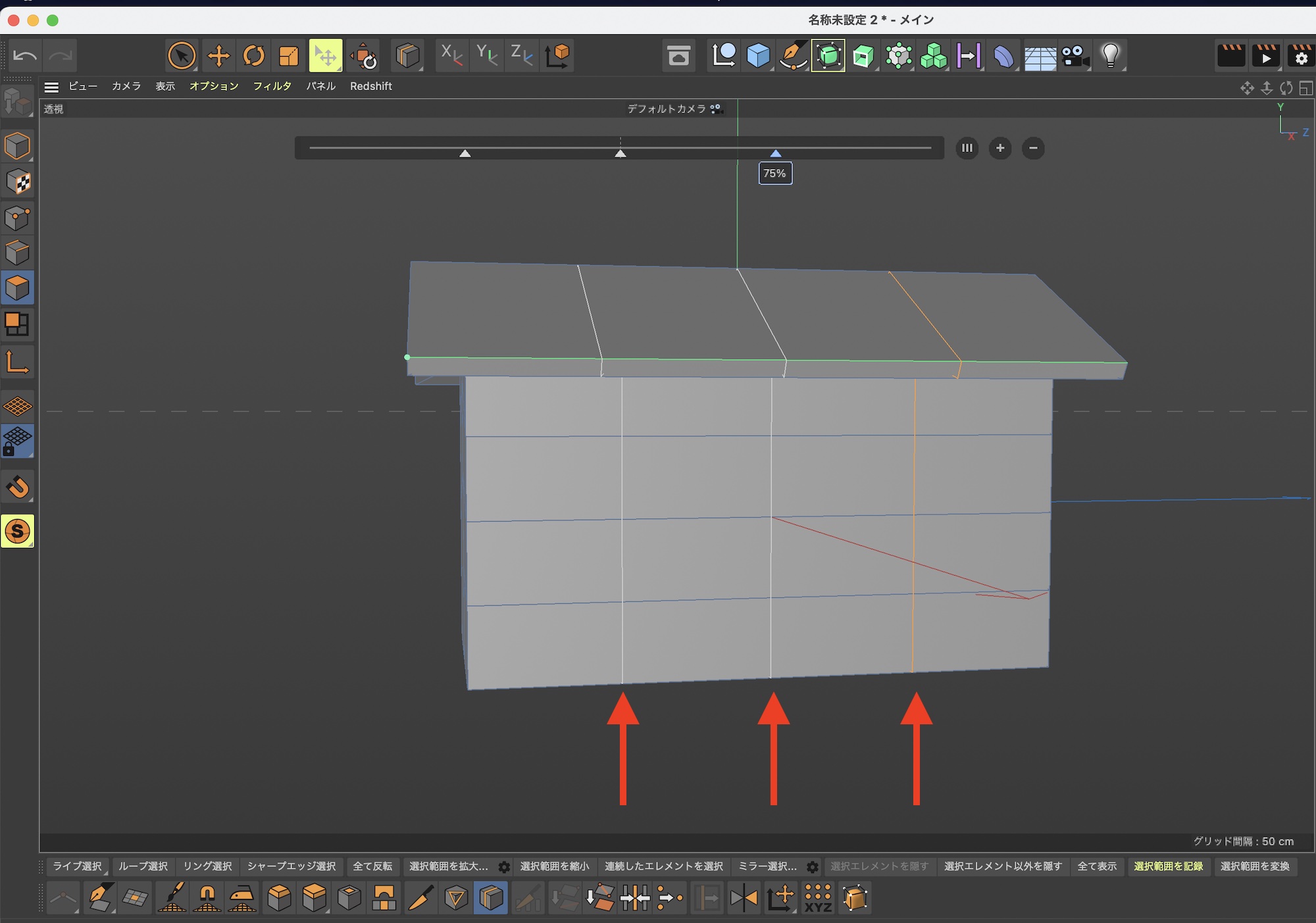
ポリゴンモードにした上でループカットを選択し、家の側面をループカットでShiftキーを押しながら三等分します。

今度は家の側面に移り、先程と同じようにループカットを使って縦に三等分します。

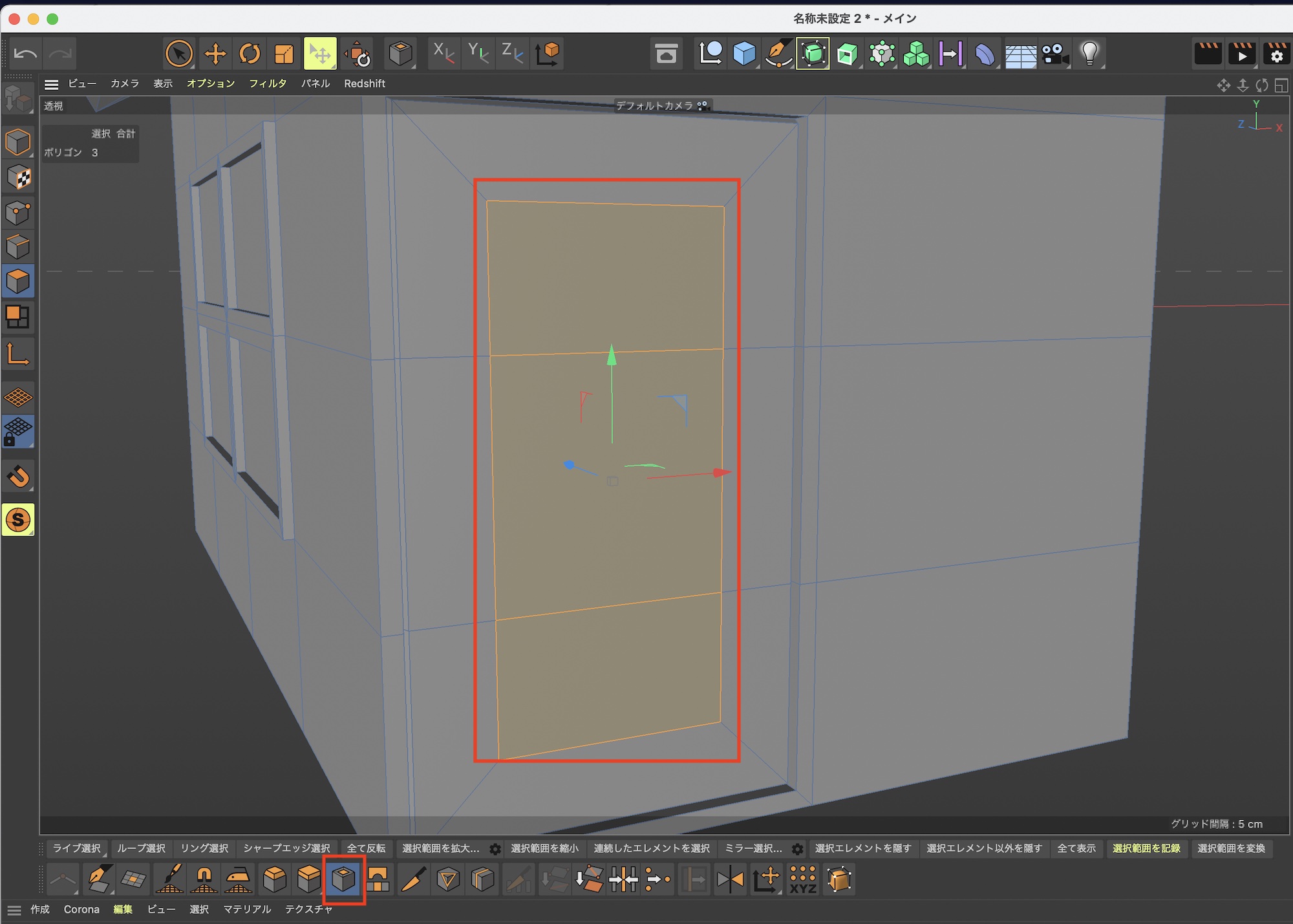
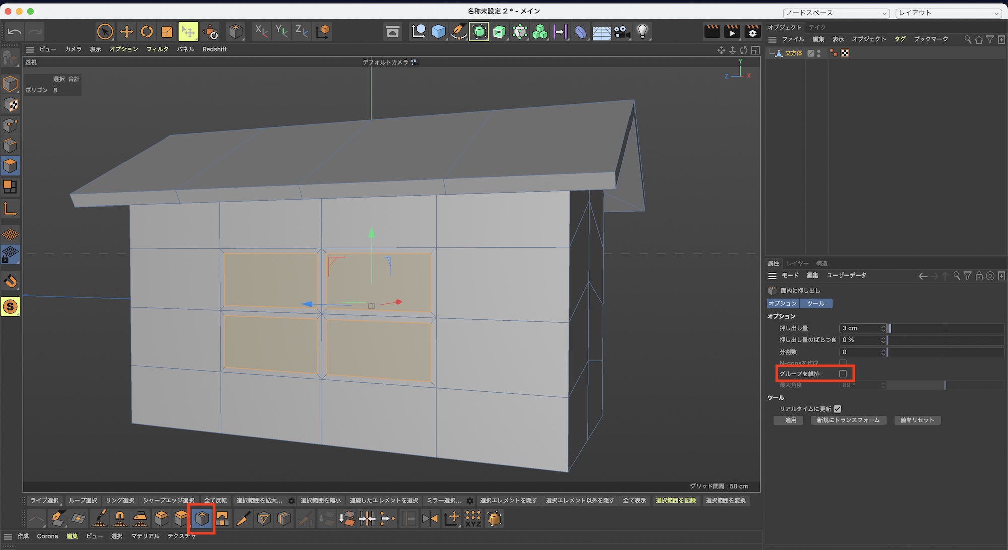
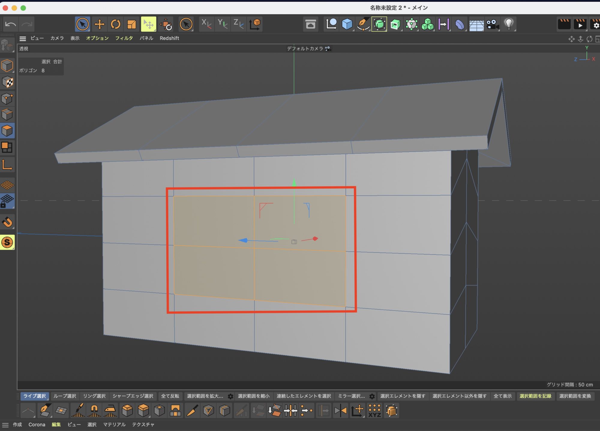
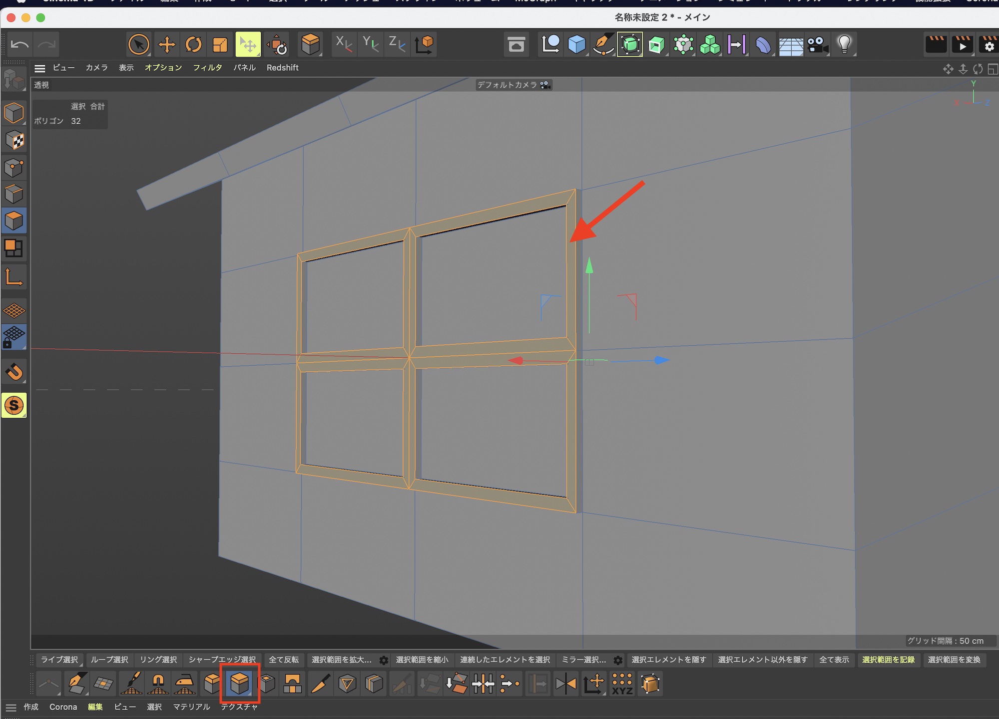
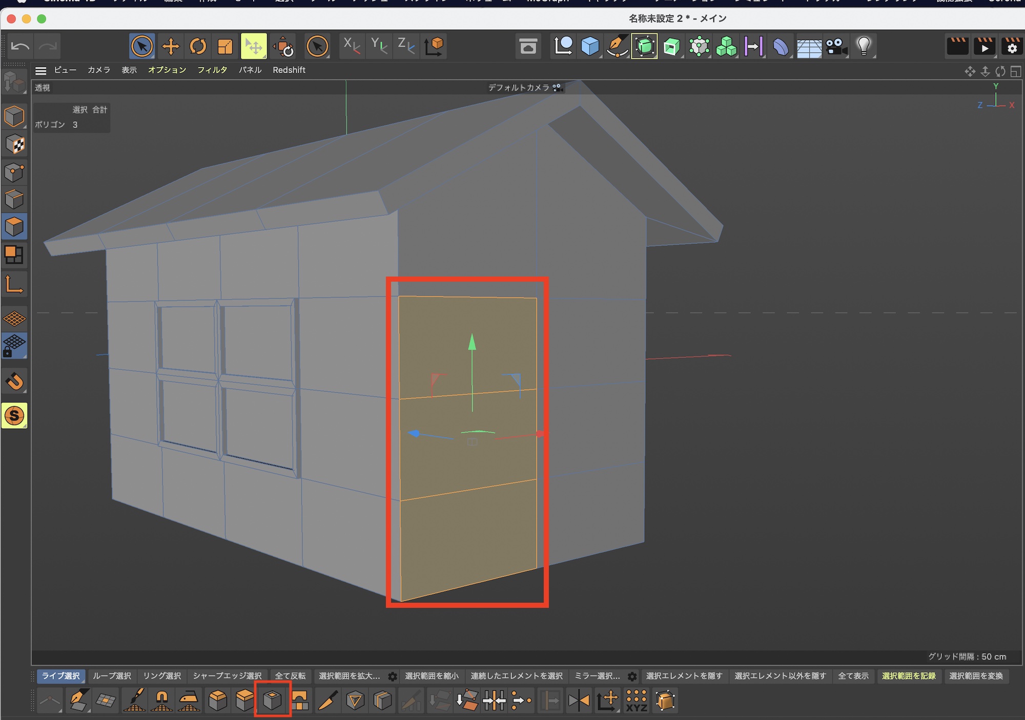
側面に出来た中心の4つのポリゴンを選択します。写真では右側のものになっていますが、合せて反対側のポリゴンも選択しましょう。

面内に押し出し」を使い、窓枠と窓本体の形を作ります。この時面内に押し出しのオプションにある「グループを維持」のチェックは外しておきます。

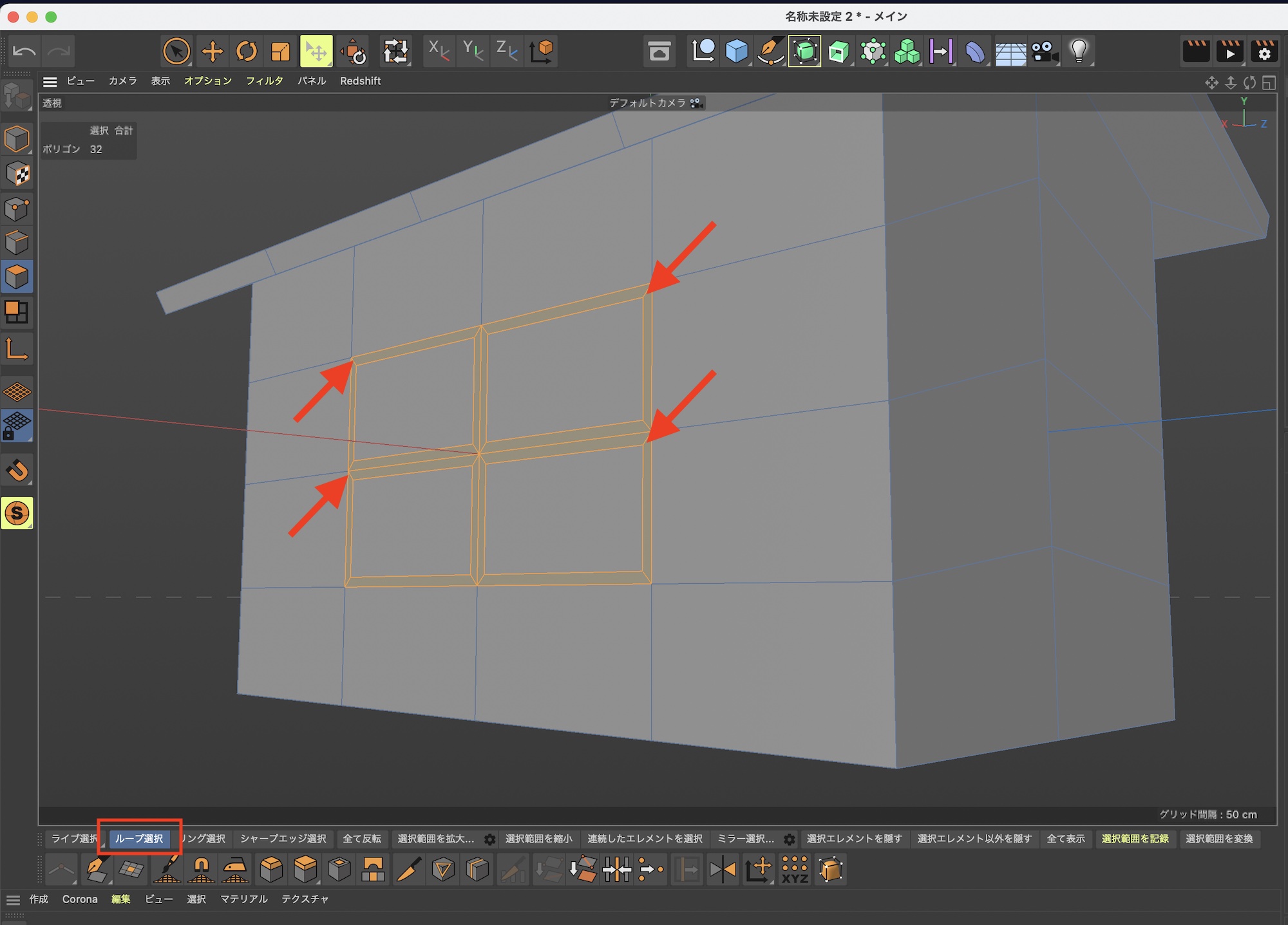
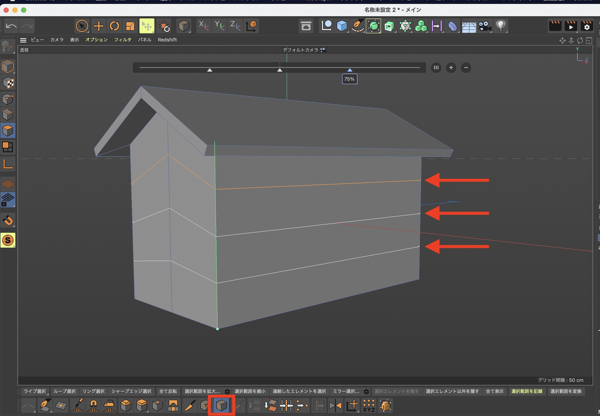
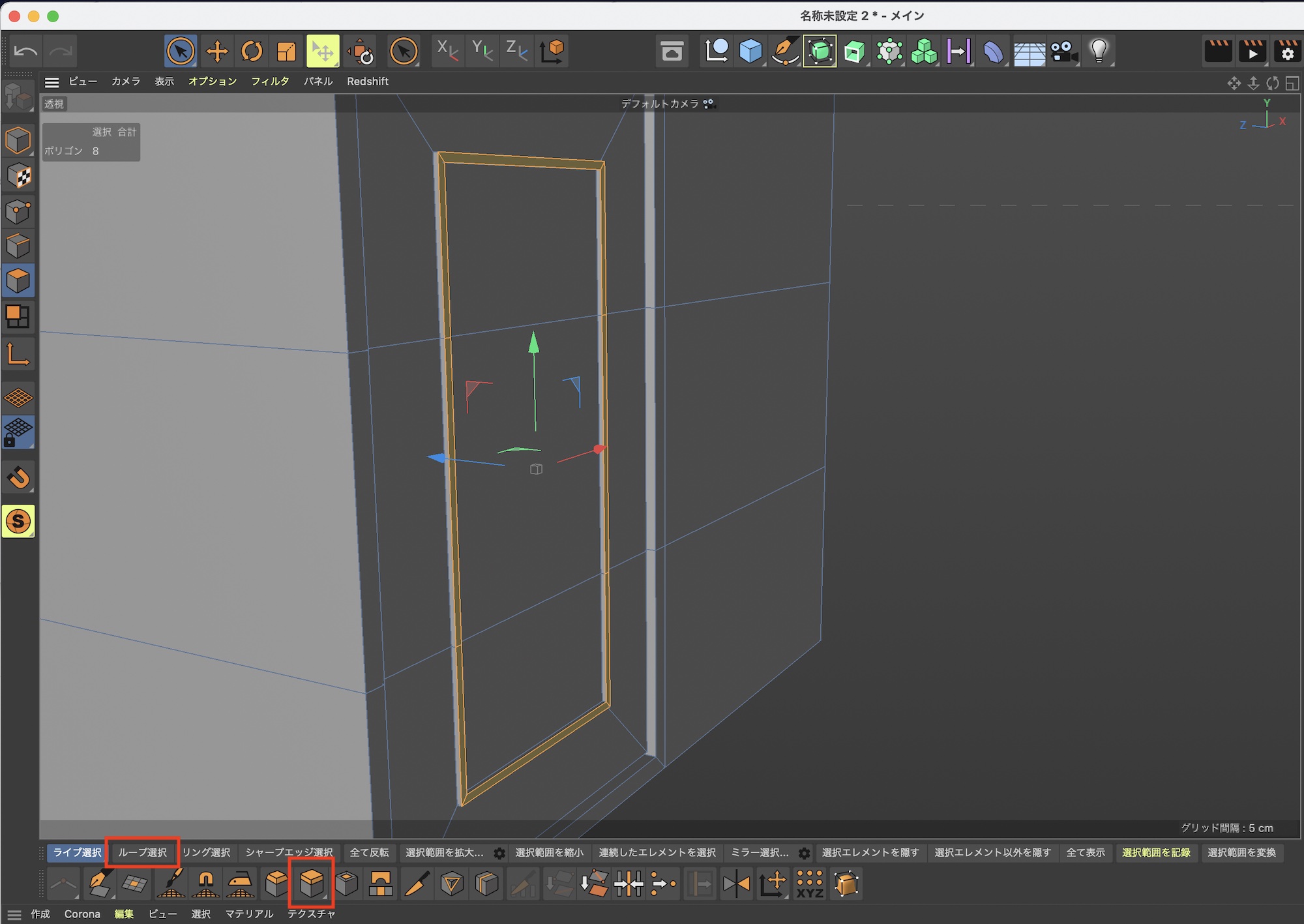
選択を一度解除し、窓枠部分を「ループ選択」を使って選択します。下の写真では左側のものですが、同じように反対側のポリゴンも選択します

その状態で「押し出し」ツールを使い厚みを加えて、窓枠を完成させます。

ドアの作成

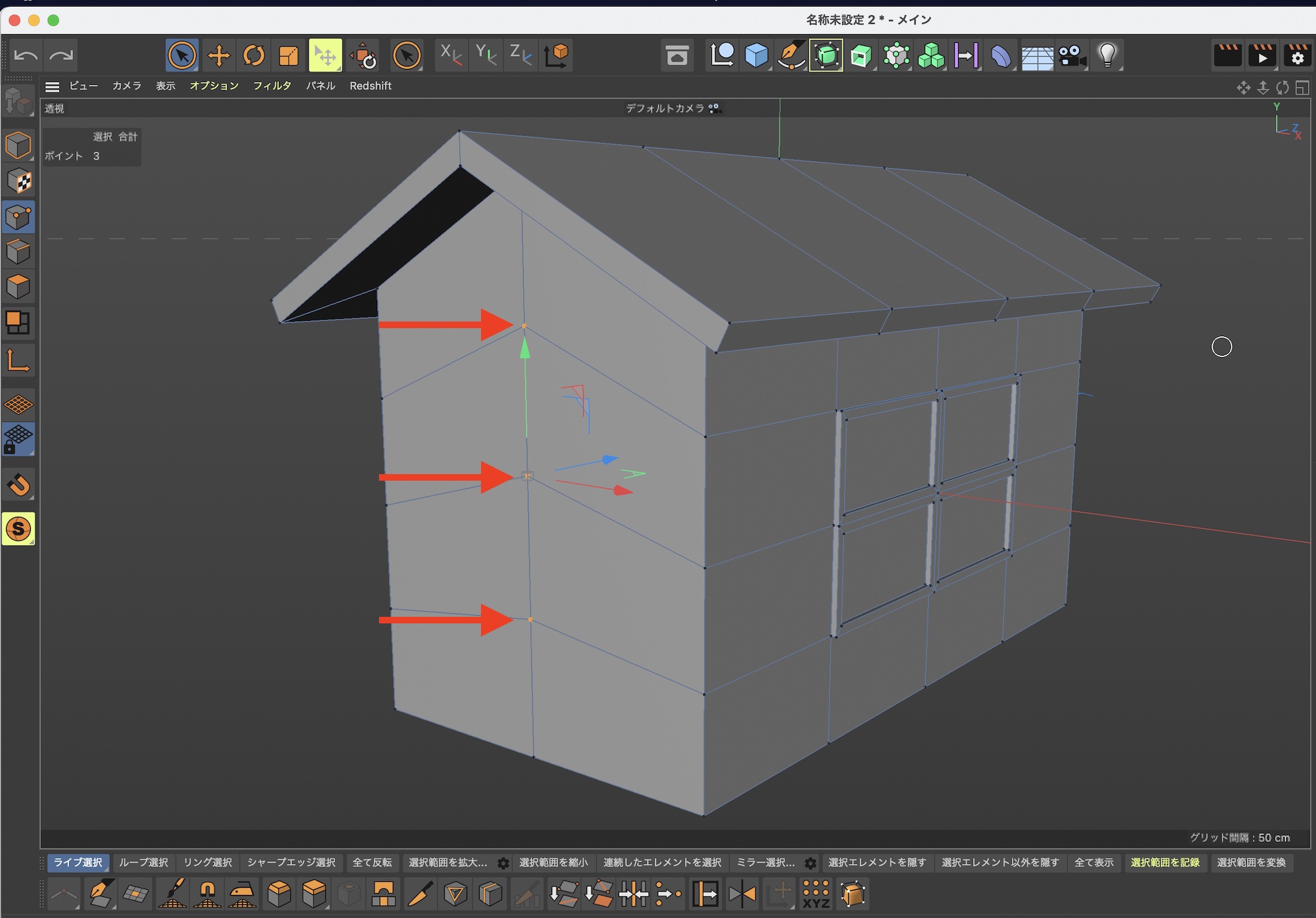
カメラを家の正面に移動させ、ポイントモードを使って中心の3つの点の高さを調整し、直線になるようにします。

マウスを使って手動で高さを調整することも可能ですが、筆者の場合は別のポイントのY軸の高さの座標をコピー・ペーストして調整します。

上の例では家の側面にあったポイントをポイントモードを使ってY軸の座標をコピーし、その座標を中心のポイントにペーストしています。他の2つのポイントも同じように調整して、直線になるようにしましょう。

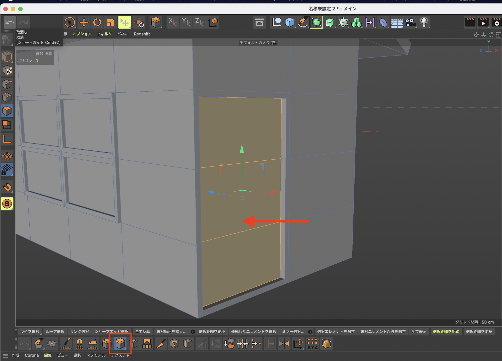
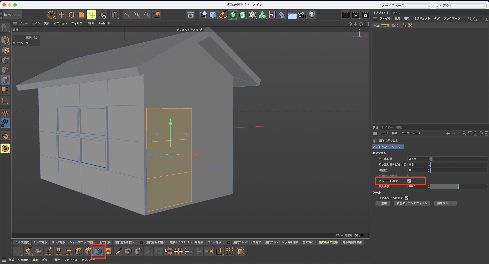
左側の3つのポリゴンを選択して「面内に押し出し」を使ってドアの外枠を作ります。この時、オプションにある「グループを維持」にはチェックを入れましょう。

3つのポリゴンが選択された状態で「押し出し」ツールを使って家の中にポリゴンを押し込みます。

さらに「面内に押し出し」を使ってドア部分に小さな隙間を作成します。

ポリゴンを押し出した後「位置」ツールを使って、選択されたポリゴンをZ軸方向に動かします。

3つのポリゴンを選択したまま「面内に押し出し」を使って、ドアの窓部分を作成します。

さらに面内に押し出しを使って窓の外枠を作成します。

ループ選択で外枠を選択し、「押し出し」ツールで窓枠を完成させましょう。

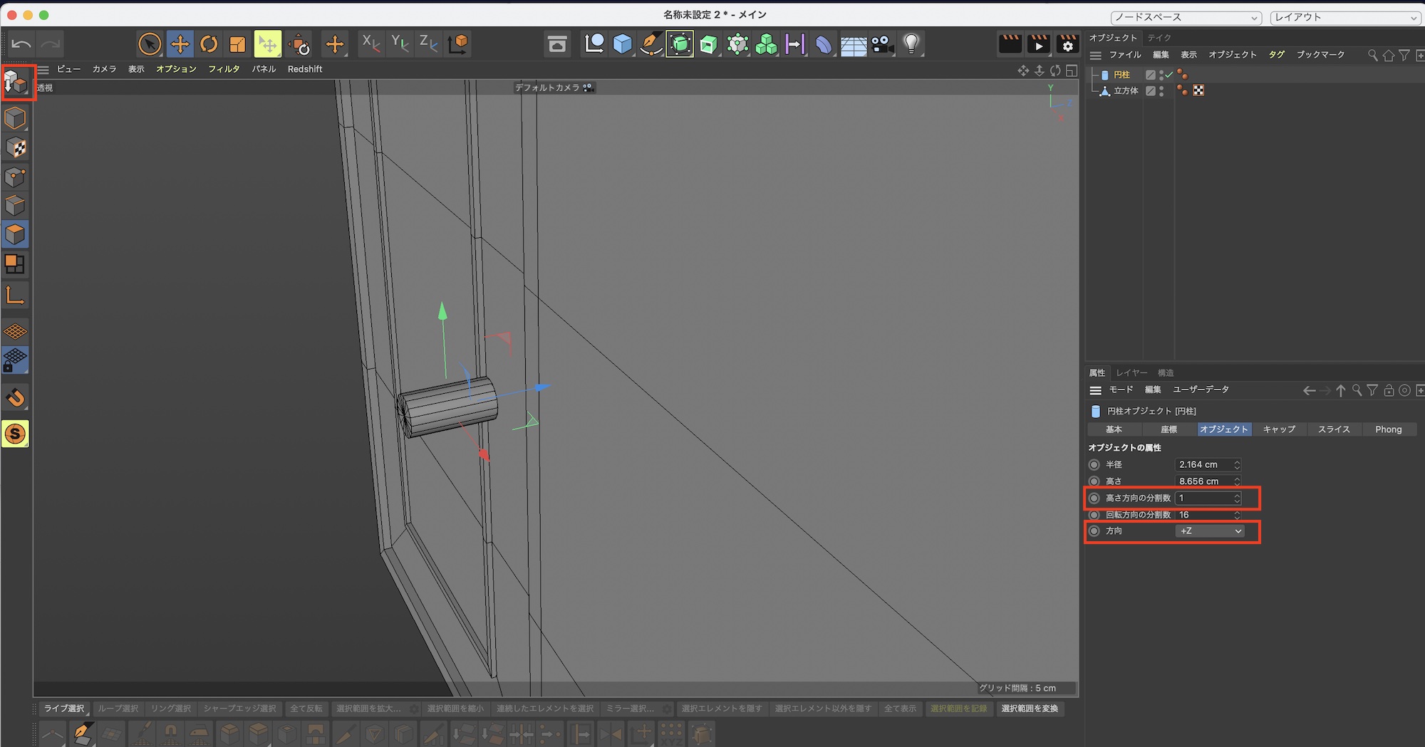
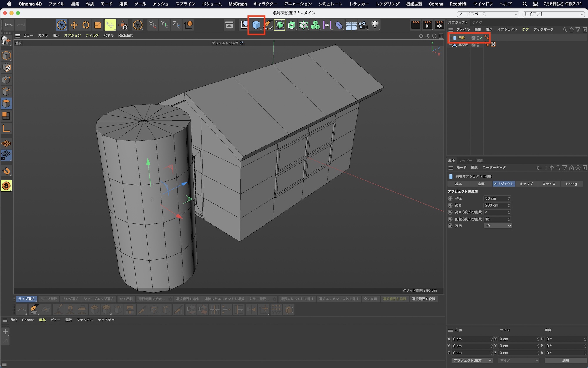
ドアノブを追加します。上部メニューから「円柱」を選択して、ドア部分に移動させた後ドアノブのサイズになるようにスケールで調整します

属性マネージャの「オブジェクト」の項目から「高さ方向の分割数:1」、「方向:+Z」にしてオブジェクトを編集可能にします。

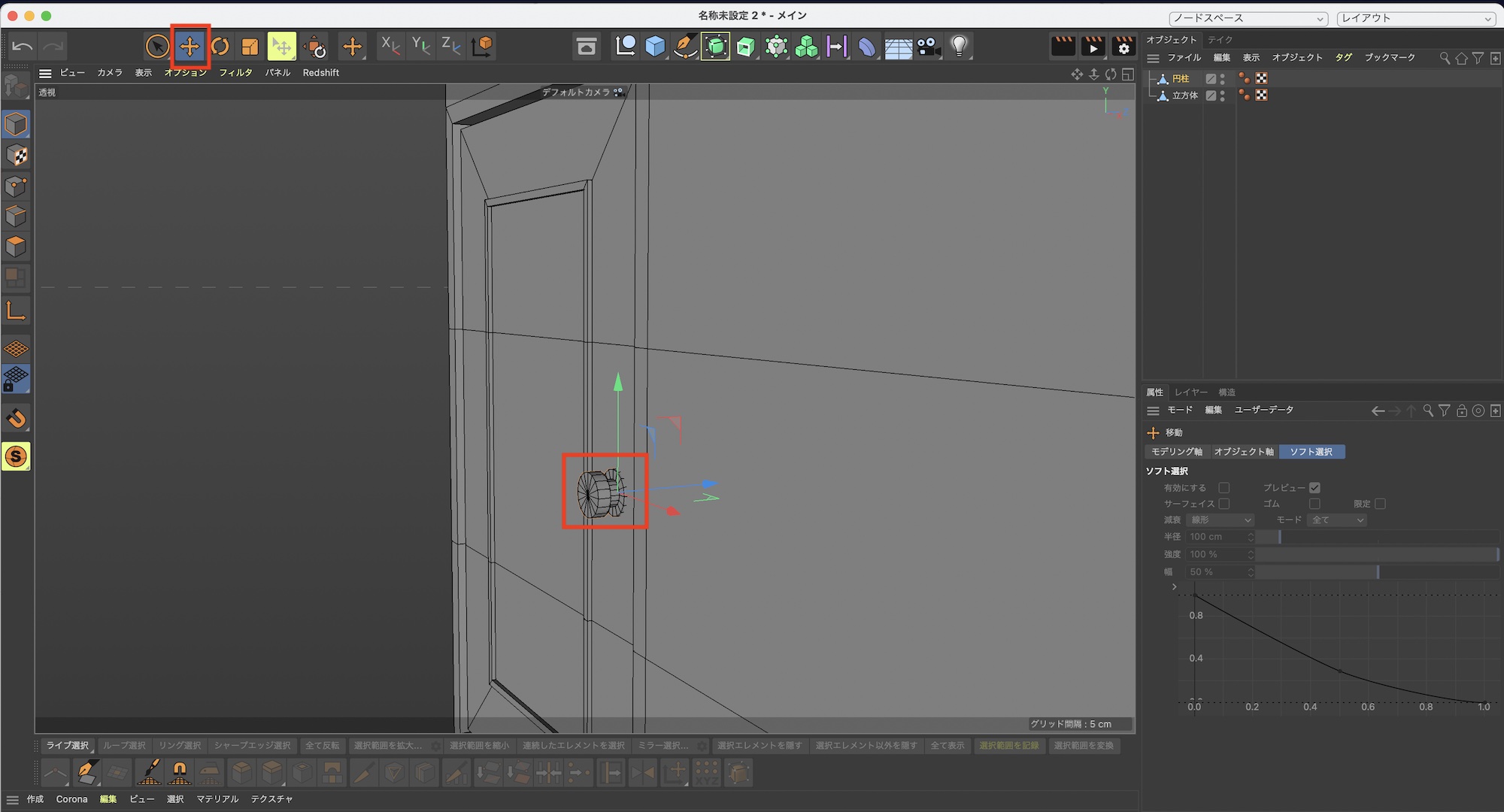
円柱のスケールを小さくし、正面の全てのポリゴンを「ループ選択」を使って選択します。

ポリゴンが選択された状態で面内に押し出し、押し出し、面内に押し出し、押し出しを繰り返してドアノブを作ります。

最後はドアノブのスケールを調整し、家のドアに動かせばドアの完成です。

一つのオブジェクトに変換する

現段階では家の部分である立方体とドアノブである円柱の2つのオブジェクトがあるので、一つのオブジェクトにまとめていきます

オブジェクトマネージャにある2つのオブジェクトを選択して右クリックの「オブジェクトを一体化+消去」をクリックして一つのオブジェクトにします。

一体化されたオブジェクトは「円柱」となっていますが、わかりやすいように「House」などの名称を追加すると良いかもしれません。

下の画像はCorona RendererのSunとSkyを追加したもの。デフォルトのマテリアルのみを反映しているので物足りなさはあるものの、いい感じの家に出来上がりました。

今回のモデリングでは主に押し出しと面内に押し出しのツールを多く使いました。最初は使いづらく感じるかもしれませんが、慣れれば結構簡単にモデリングが出来るようになるので、今回の家のモデリングを使って練習してみてください。

(MIKIO)

前後の記事