[Cinema 4D] スプラインを使って簡単なカーテンをモデリングしてみよう!

読み込み中...読み込み中...
2021年3月4日 公開2026年3月5日 更新
[Cinema 4D] スプラインを使って簡単なカーテンをモデリングしてみよう!

建物の内装や部屋をモデリングする時にカーテンを追加してみたいとは思いませんか?カーテンは平面と違って表面が波打っている感じなので、どう作れば良いのか迷ってしまうところですが、実はスプラインを活用することで簡単に作ることが出来ます

作成したカーテンがよりそれっぽく見えるように、カーテンの他に部屋の壁と窓も合わせてモデリングしていきます

カーテンのみのモデリングを確認したい場合は「カーテンを作成する」の項目に移ると良いでしょう。

壁と床の作成

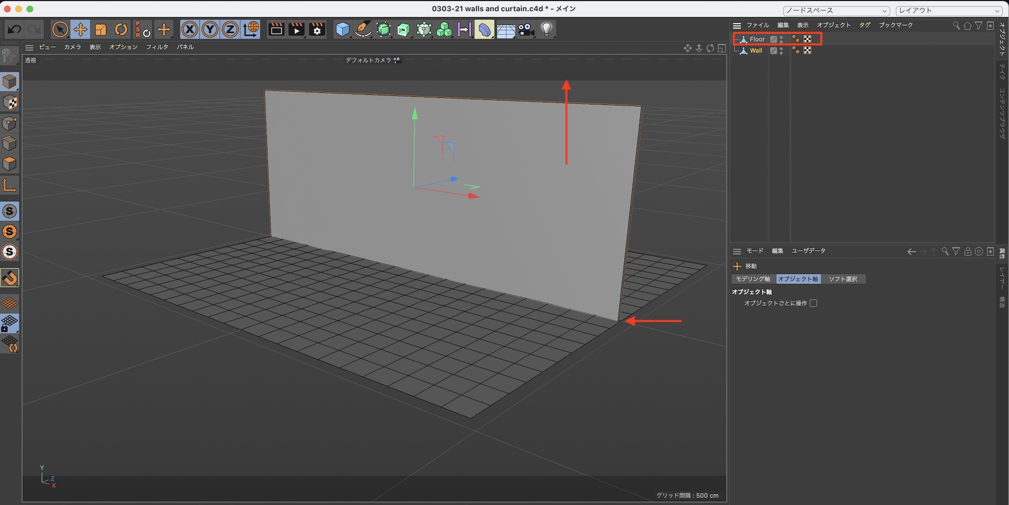
まずは壁を作っていきましょう。立方体を追加して編集可能にした後で、部屋の壁のように見えるようにサイズを調整しましょう。

作成したオブジェクトが分かりやすく判別出来るように名称を変更することをおすすめします。筆者の場合は「Wall」にしました。

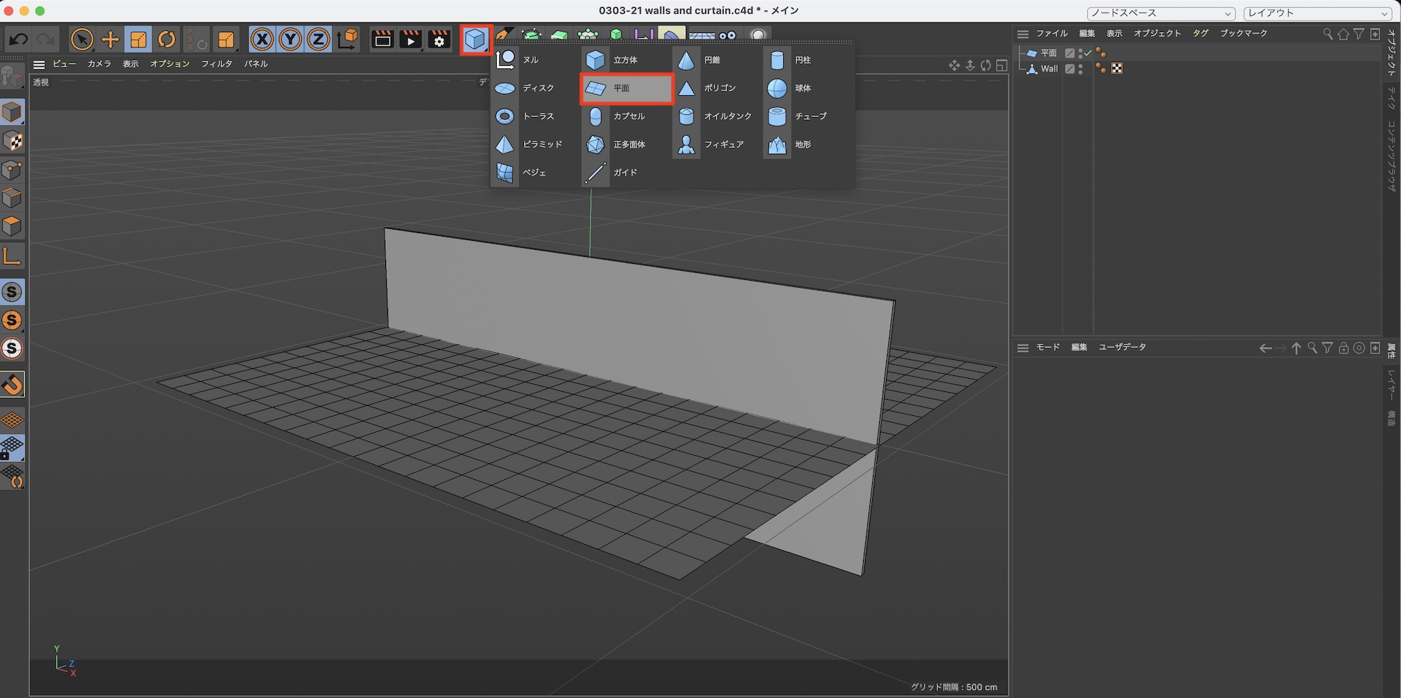
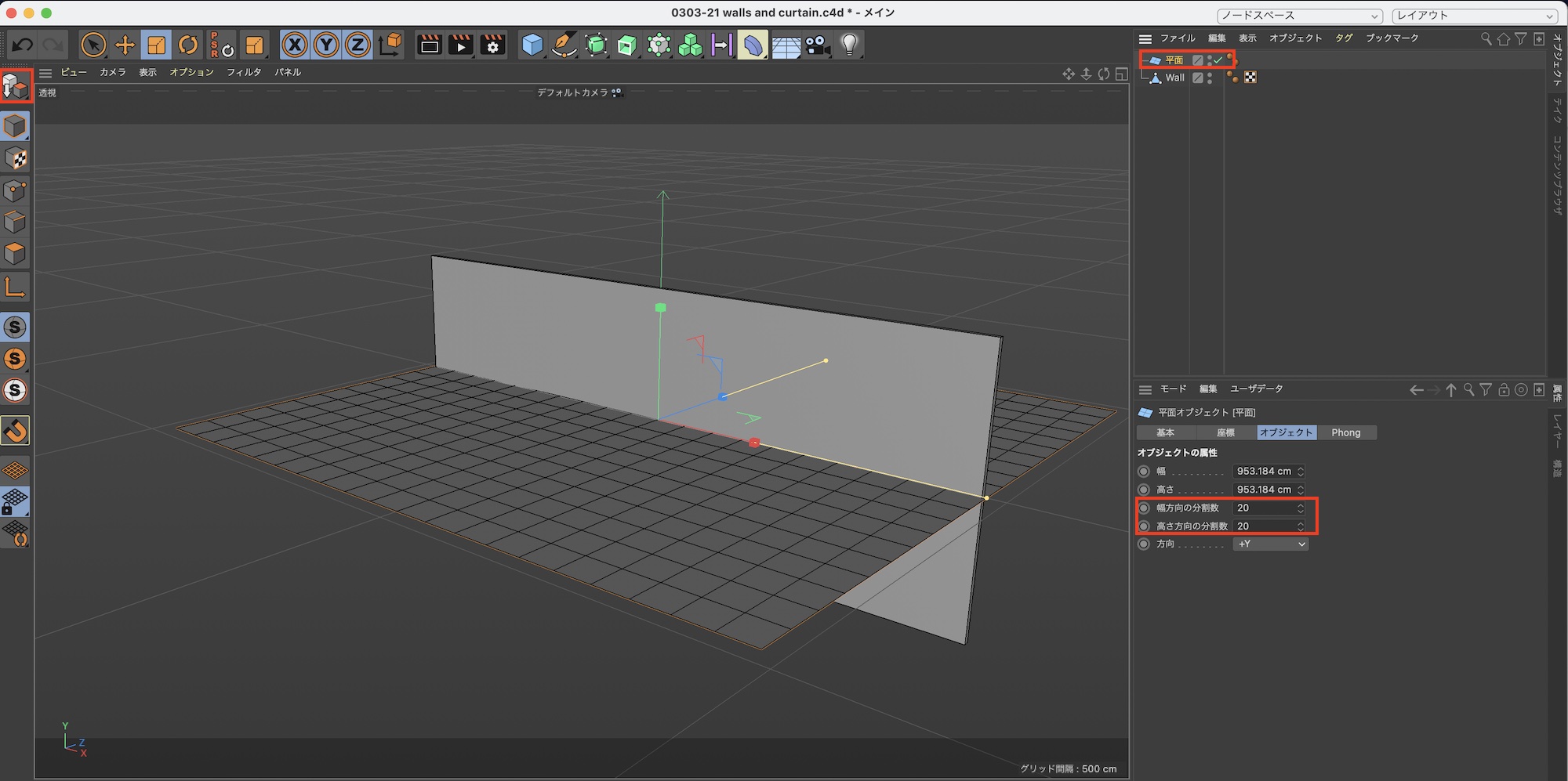
平面」のオブジェクトを追加し、スケールを使用して壁のサイズに合わせるように調整します。

平面を選択し、属性マネージャの「オブジェクト」から幅方向、高さ方向の分割数をそれぞれ「20」にし、編集可能に変換します。

平面を「Floor」などに名称変更し、壁である「Wall」が床であるFloorの平面と重ならないように位置を調整します

窓の作成

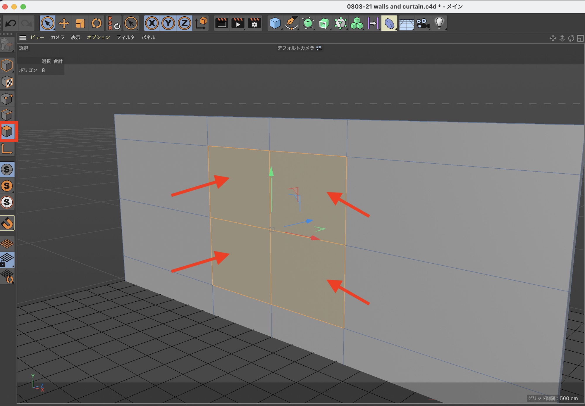
Wallのオブジェクトを選択し、ポリゴンモードにします。

その後でループカットをクリックしてオブジェクトの中心をShiftキー押しながらクリックします。上部にカットのオプションが現れるので、「+」をクリックして2カットします。

同じ様に横方向にも2カットします。今回は均等に三等分するのではなく、上下が少しスペースが出来るように調整します。さらに中央のポリゴンを50%の位置でループカットします

最後は横方向にもう一度、50%の位置でループカットしましょう

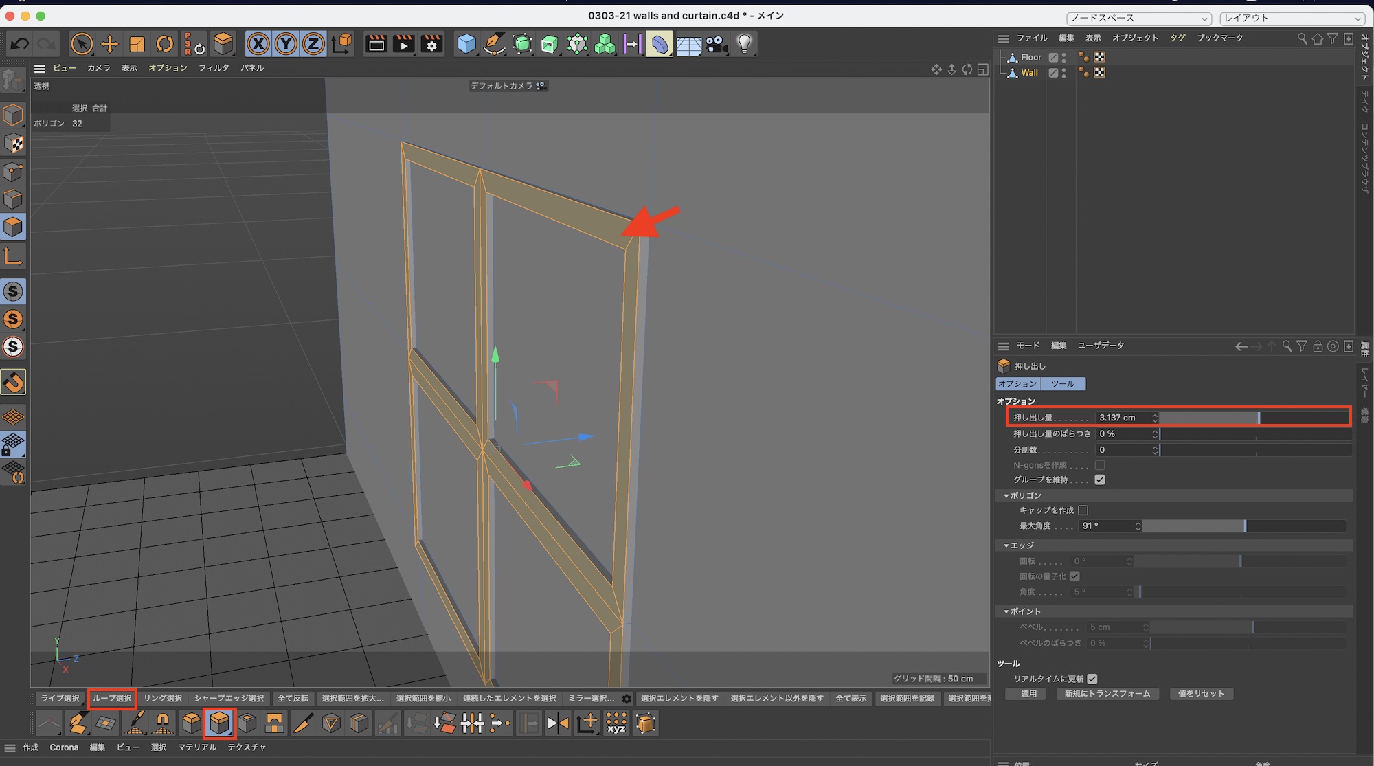
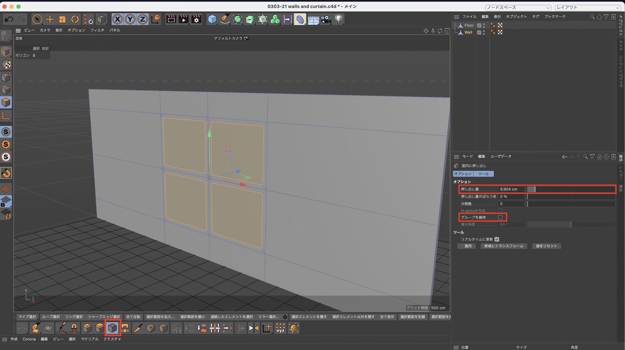
ポリゴンモードにした上で、中央の4つの面と反対側の4つの面の合計8つのポリゴンを選択し、「面内に押し出し」を使って窓のフレームを作成します。「オプション」では「グループを維持」のチェックを外すようにしましょう

両面のフレーム部分をループ選択ツールを使って選択し、「押し出し」を使って窓の形を完成させます。こちらの方法は「押し出しを使って窓のフレームを作ってみよう!」で紹介しているものと同じなので、詳しい作り方はそちらの記事を参照してください。

カーテンを作成する

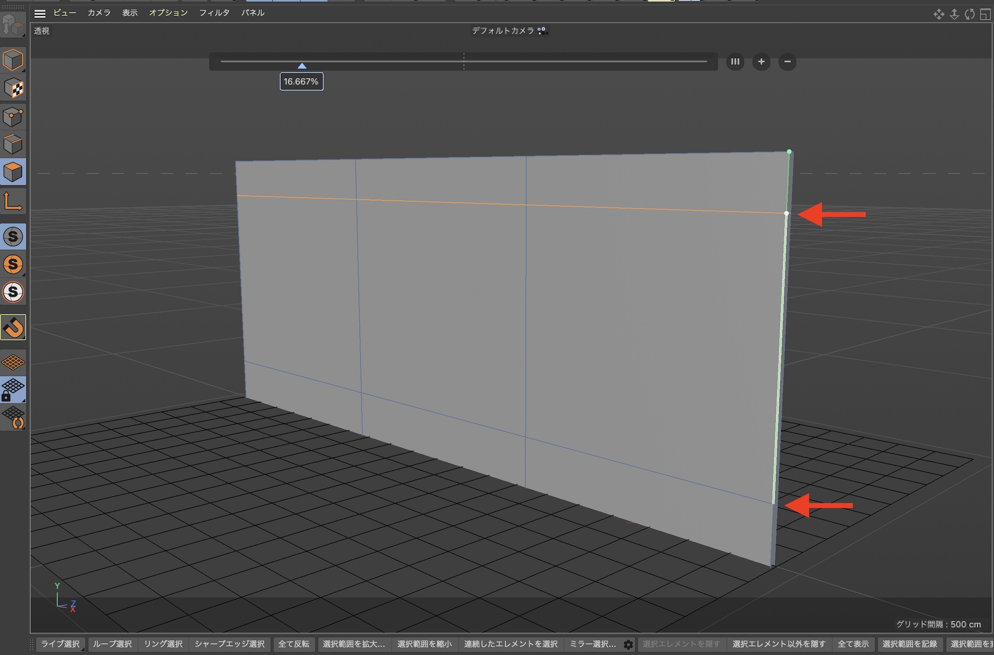
スプラインを使ってカーテンを作っていきます。カメラビューだとモデリングがしづらいので、ビューポートを上面にします。

スプラインペンを選択して属性マネージャから「タイプ:3次」にして、上下ジグザグにポイントを追加していき、スプラインを作成します。上の写真は窓の右半分のカーテンをモデリングしているイメージです

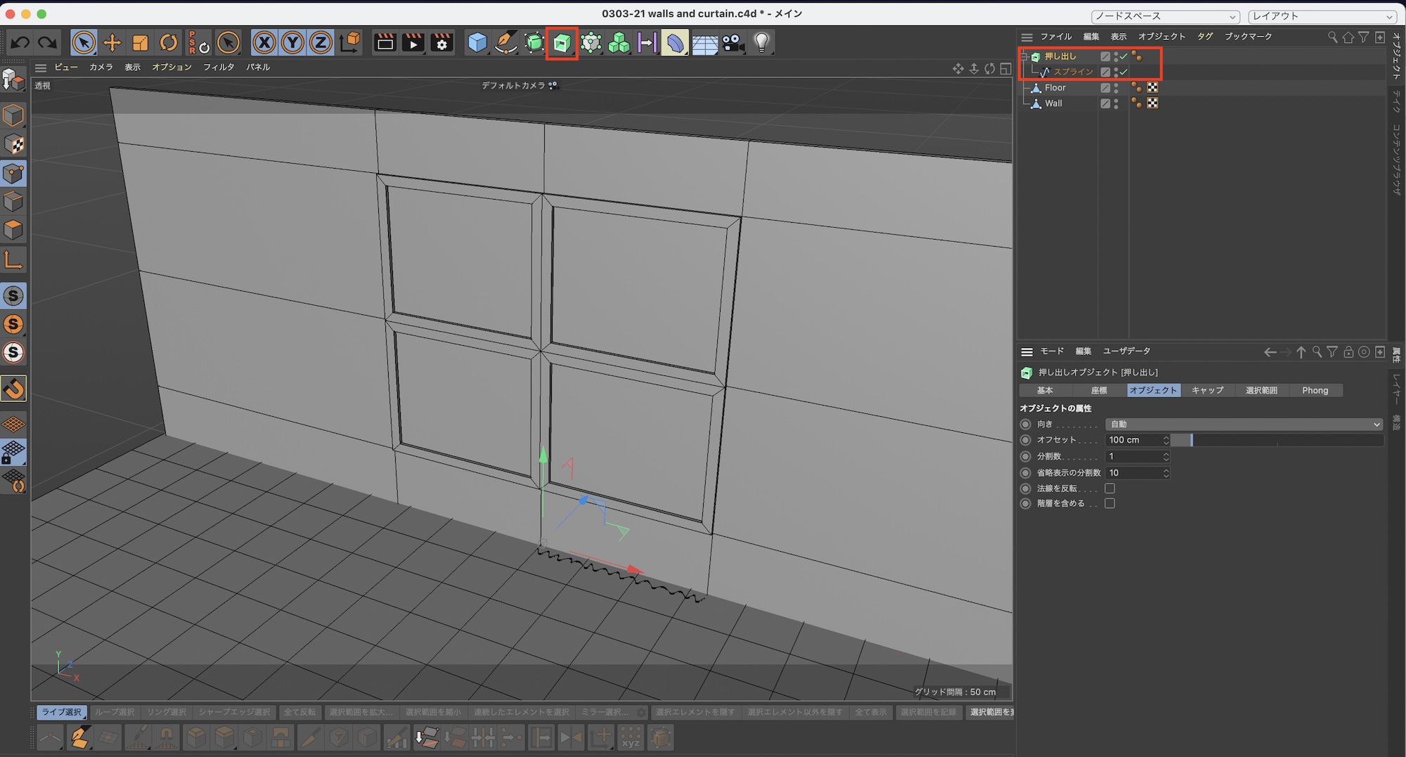
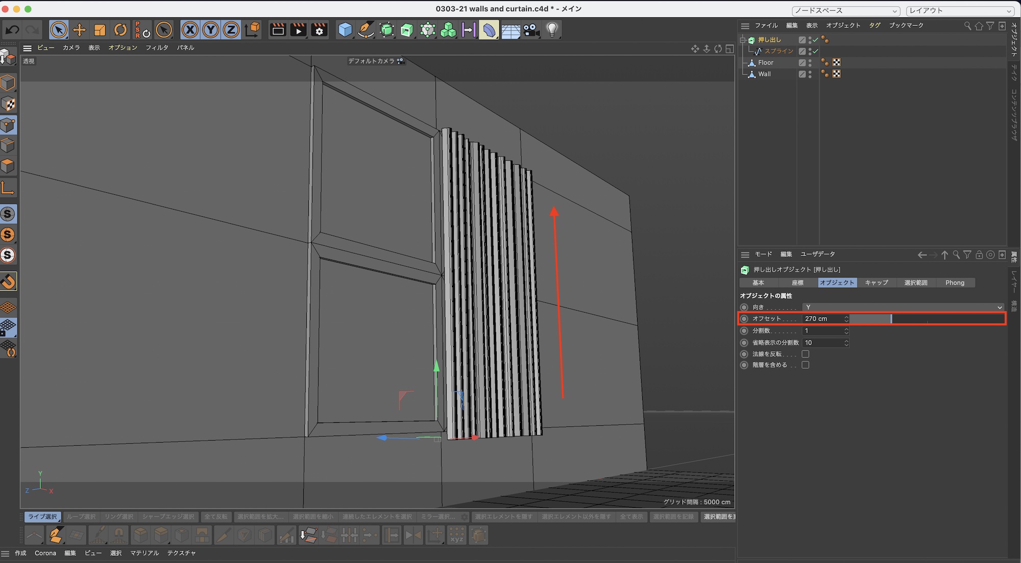
その後で「押し出し」のジェネレータを追加し、スプラインを格納します。

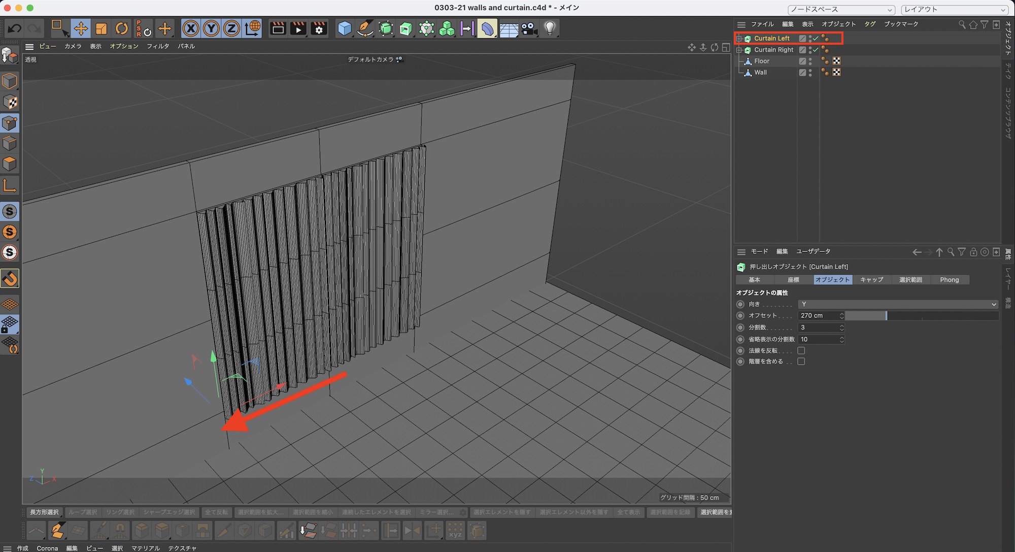
この状態だとオフセットを動かしても何も変わらないので、「向き」を「Y」に変更すると垂直方向に押し出しが出来るようになります。オブジェクトの位置を調整しながら、窓が隠れるくらいまでサイズを調整すると良いでしょう

また、押し出し後のポリゴンが均等になるように「スプライン」を選択して属性マネージャの「オブジェクト」内にある「補間法」を「均等」に、「分割数:4」などにします。

オブジェクトマネージャの「押し出し」を選択し、属性マネージャの「オブジェクト」内にある「分割数」を「30」などにすると良いでしょう。

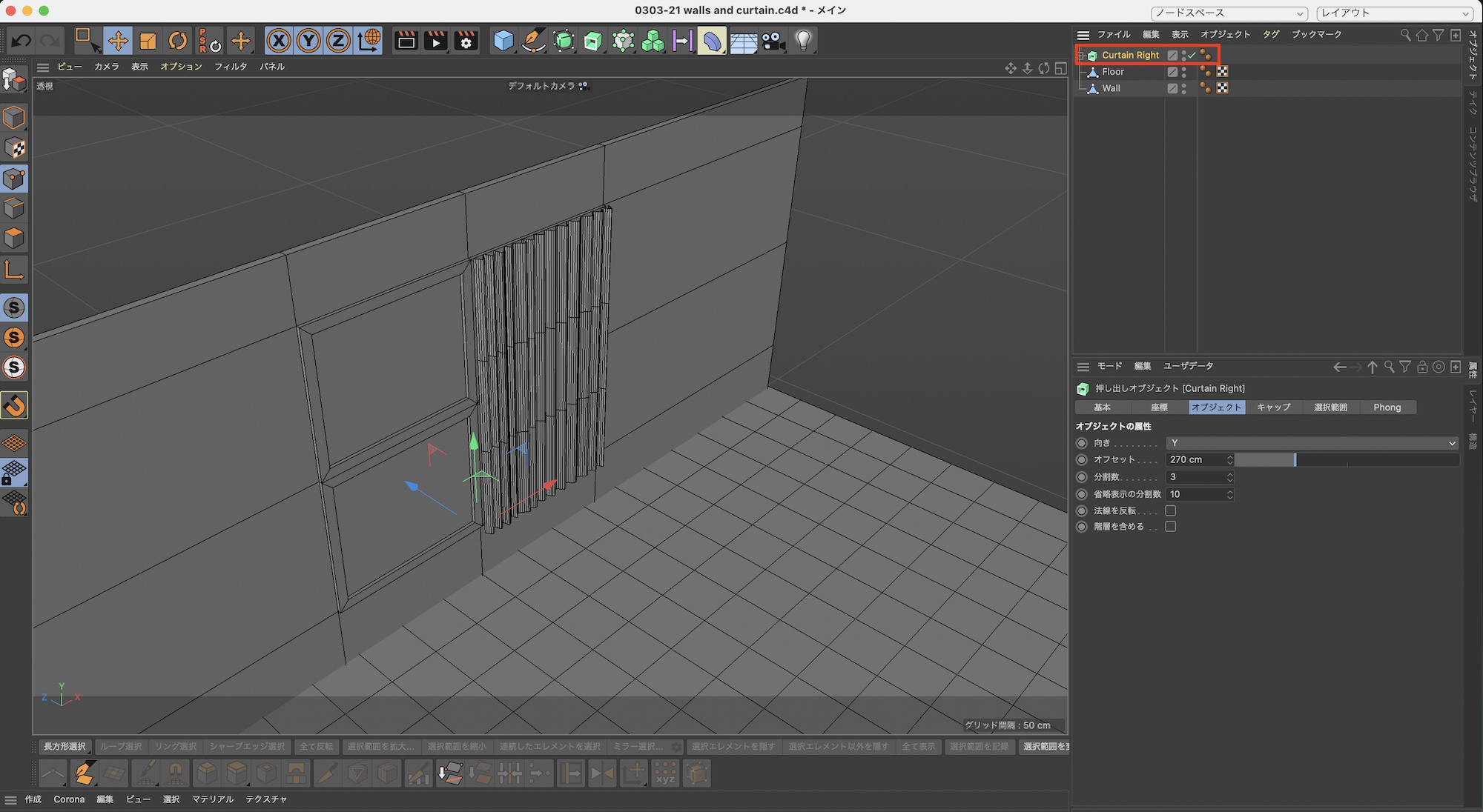
オブジェクトマネージャで「押し出し」のオブジェクトを「Curtain Right」と名称変更し、コピーペーストまたは「Cmd/Controlキー」を押しながらドラッグしてオブジェクトを複製します。

複製したオブジェクトは窓の左側に配置し、「Curtain Left」などと名称変更しましょう。

マテリアルとライトを簡単に追加した結果がこちら。カーテンホルダーや遮光カーテンがまだ足りないですが、いい感じにレースカーテンが出来上がりました。

「押し出し」のオブジェクトを編集可能にすることで、ポイントを微調整したりすることも出来るので、必要に応じてカスタマイズしてみてください。また別の機会にカーテンの他のパーツのモデリングなども紹介したいと思います。

(MIKIO)

前後の記事