[Cinema 4D] スプラインに沿うとスプラインラップを使ってオブジェクトをスプライン上で動かしてみよう

読み込み中...読み込み中...読み込み中...
2022年4月3日 公開2026年3月5日 更新
[Cinema 4D] スプラインに沿うとスプラインラップを使ってオブジェクトをスプライン上で動かしてみよう

Cinema 4Dで作成したオブジェクトやメッシュを動かす際、キーフレームを使うことで、位置やスケール、回転などを好きなタイミングで動かすことができます。

シンプルな動きであればビューポート上またはパラメータを操作しながらキーフレームを追加する形で問題ないと思いますが、複雑な動きを行う場合は手動で作成するよりも線に沿って動かす方が楽な場合があります。

be CG Artist!でも度々紹介しているスプライン(Spline)はオブジェクトを作成するだけではなく、カメラの動きや特定のオブジェクトやメッシュをスプラインのパスに沿って動かすことも可能だったりします。

ターゲットタグとスプラインを活用して、被写体を固定してカメラの動きを作成する方法とは?」の記事でカメラオブジェクトに「スプラインに沿う(Align to Spline)」のタグを追加してカメラの動きを作成したのですが、このスプラインに沿うのツールを詳しく紹介していませんでした。

今回の記事ではオブジェクトをスプラインの形に合わせて動かす「スプラインに沿う」タグと「スプラインラップ」のデフォーマを使った方法を紹介します。

スプラインに沿う(Align to Spline)

スプラインに沿う」はその名の通りカメラやメッシュなどのオブジェクトをスプラインに沿って動かすことが出来るタグです。

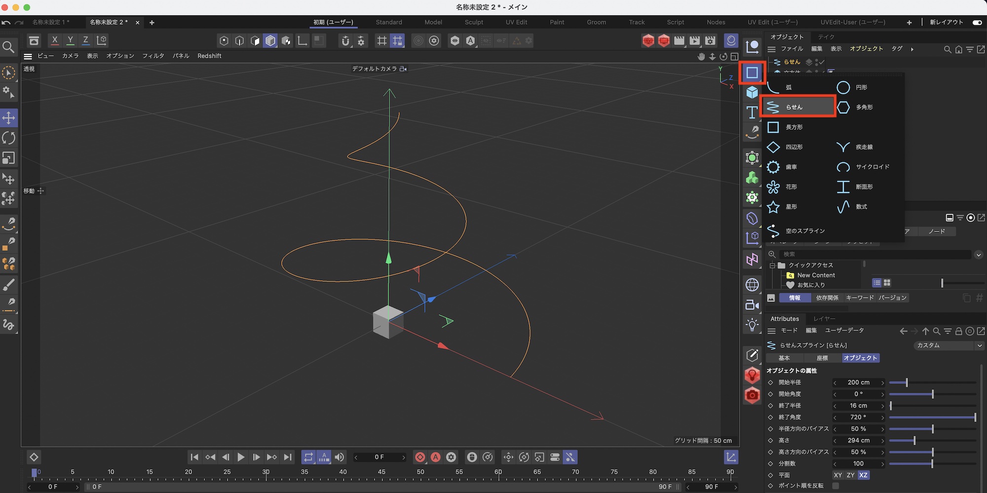
今回は上の立方体をスプライン上で動かしてみます。スプラインペンを使ってスプラインを作成したり、らせんなどのスプラインプリミティブを追加してパスとなるスプラインを追加しましょう。

今回はらせんを作成しました。ちなみにこのタグはプリミティブオブジェクトでも使用できるので、立方体とらせんは編集可能にしていません。

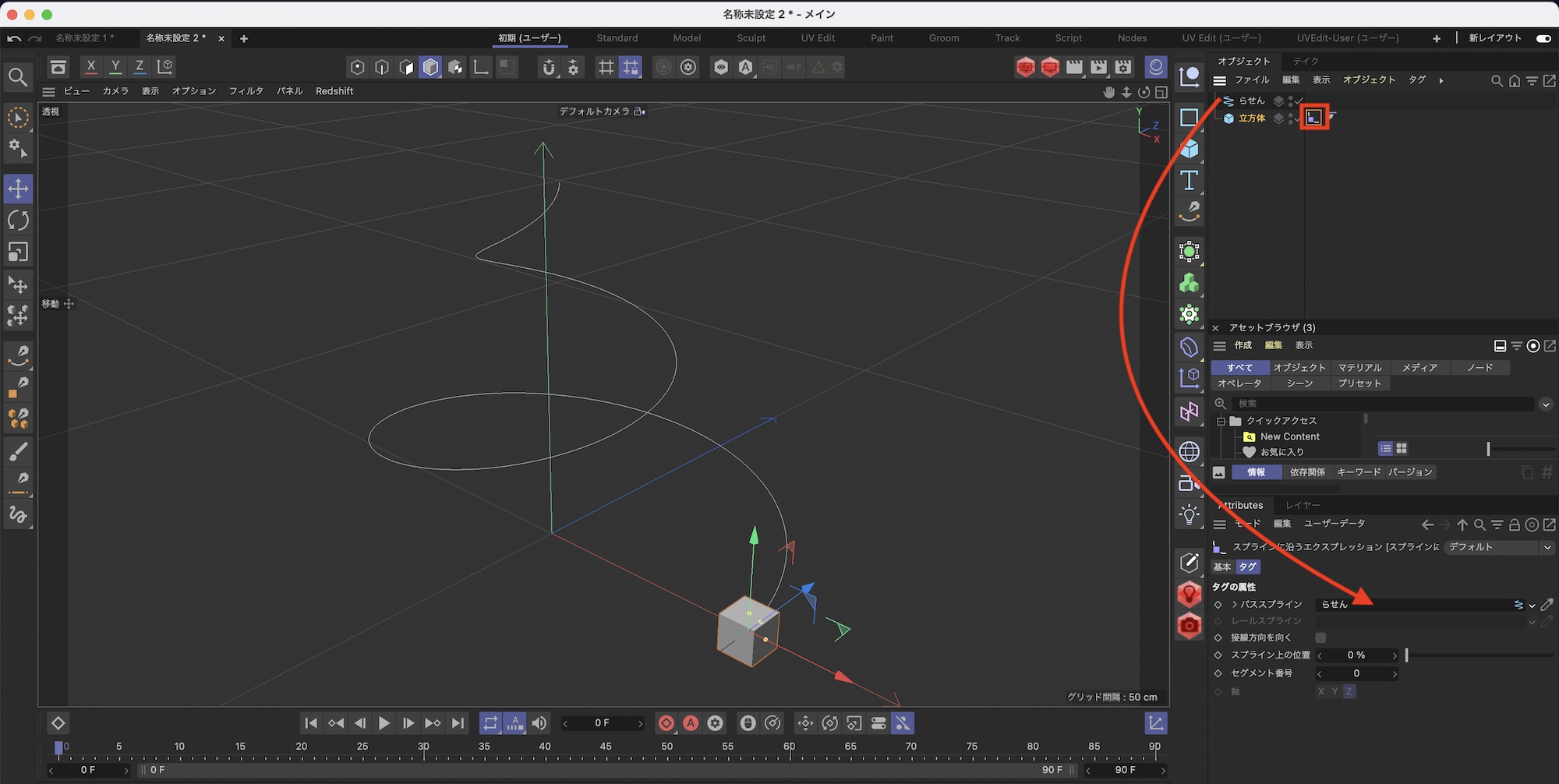
立方体をオブジェクトマネージャで選択し、右クリック「アニメーション」から「スプラインに沿う」を選択してタグを追加します。

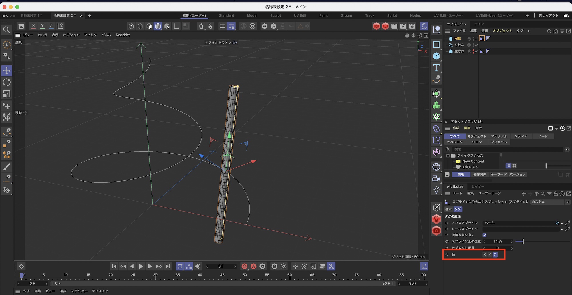
次に立方体にある「スプラインに沿う」タグをクリックして、属性マネージャ(Attributes Manager)の中にある「パススプライン」にスプラインをドラッグ・アンド・ドロップします。今回はらせんオブジェクトを追加しています。

するとオブジェクトがスプライン上に配置されるようになるので、「スプライン上の位置」のパラメータを操作することで、オブジェクトをスプラインの好きな位置に配置できるようになります。

「スプライン上の位置」はキーフレームを追加することができ、アニメーションを簡単に作成可能です。

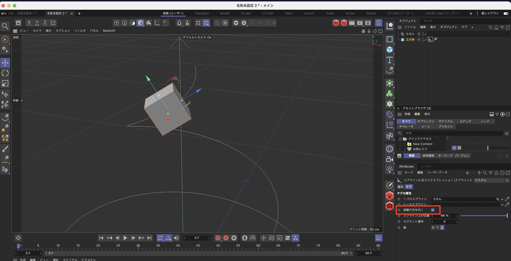
基本的にオブジェクトの向きはそのままになりますが、「接続方向を向く」のチェックを入れるとオブジェクトがスプラインの形に合わせて向きが変わります。また、「」ではオブジェクトの軸を変更できます。

このスプラインに沿うのタグは手軽にオブジェクトをスプライン上で動かすことが出来るものの、単純に動かすだけのものになるためオブジェクトをスプラインの形に合わせて変形させる場合には向いていないので注意しましょう。

スプラインラップ(Spline Wrap)

ケーブルを作成したり、スプラインの形に合わせてオブジェクトが変形させたい場合はスプラインラップのデフォーマを使うのがおすすめです。

先ほど作成したらせんの上に円柱を配置し、らせんの形に合わせて円柱を変形させましょう。

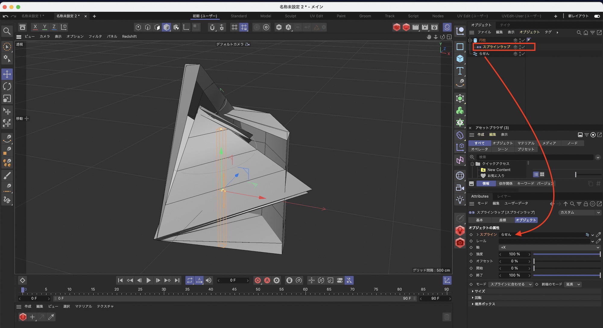
デフォーマのアイコンを眺めにクリックし、一覧から「スプラインラップ」を選択します。

スプラインラップはスプライン上に配置したいオブジェクトの中に格納します。

そしてオブジェクトマネージャから「スプラインラップ」を選択して、属性マネージャの「スプライン」にらせんをドラッグ・アンド・ドロップします。

オブジェクトの形がおかしくなった場合は「」を変更すると良いでしょう。

上の写真のように軸を「+Y」にするとだいぶマシになりましたが、まだ円柱の形が正しく表示されていません。

これは屈曲デフォーマの時と同じく分割数が足りないので、円柱のオブジェクトの分割数を増やすと良いでしょう。上の例では円柱の高さの分割数を「50」にしています。

モードの切り換え

スプラインラップには「スプラインに合わせる(Fit Spline)」と「長さを保つ(Keep Length)」の2種類のモードがあります。

デフォルトでは「スプラインに合わせる」になっており、オブジェクトがスプラインの形に合わせて配置されます。

開始」と「終了」のパラメータを操作してオブジェクトの長さを変更できます。例えば「終了:25%」にすると、スプライン全体の25%の範囲に合わせてオブジェクトの長さが変化します。

もう一つのモードの「長さを保つ」では作成時のオブジェクトの長さを保ちながらスプライン上に配置するものです。このモードを使用する際は「終了:100%」にしておくと良いでしょう。

オフセットを使用して位置を変更する

オブジェクトの位置を変更するには「オフセット」のパラメータを操作します。

スプラインに沿う同様にキーフレームを追加できるので、アニメーションを作成することもできます。

グラフを操作してオブジェクトの形を変形させる

スプラインラップの属性マネージャの中には「サイズ」や「回転」の項目が用意されており、グラフを操作することでオブジェクトをより複雑に変形させることができます。

新しくポイントを追加する場合は「Control(Command)」キーを押しながらグラフをクリックすると良いでしょう。

スプラインラップは一見難しそうですが、After Effectsのパスのトリミングにとても近いので、After Effectsを使ったことがあれば、操作になれると思います。

今回紹介したスプラインに沿うやスプラインラップはカメラオブジェクトに動きを加えたり、テープやフィルムリールなどにアニメーションを加えるなど様々なシーンで活用できると思います。

(MIKIO)

前後の記事