[Blender] 作成したメッシュを別のオブジェクトにする方法とは?

読み込み中...読み込み中...読み込み中...
2023年11月14日 公開2026年3月5日 更新
[Blender] 作成したメッシュを別のオブジェクトにする方法とは?

モデリングを行う際は、最終的に目指す作品に近い立方体や円柱などのシェイプから作成することが多いと思いますが、作成していくうちにパーツ分けを行ったり、バックアップのために特定のポリゴンを本体から分離し、別のオブジェクトに変換したい場合があるかもしれません。

Cinema 4Dではワンクリックでできる「選択部分を別オブジェクトに」というツールが用意されていますが、Blenderで同じようなことをする場合はいくつかのステップを踏む必要があります。

ポリゴンを別オブジェクトとして分離する

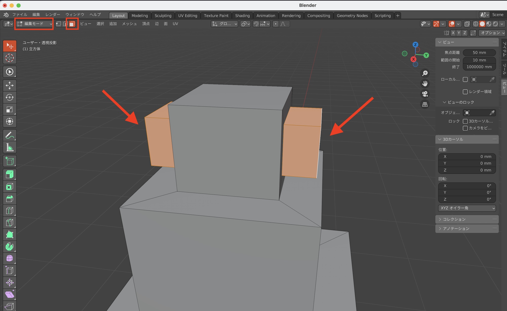
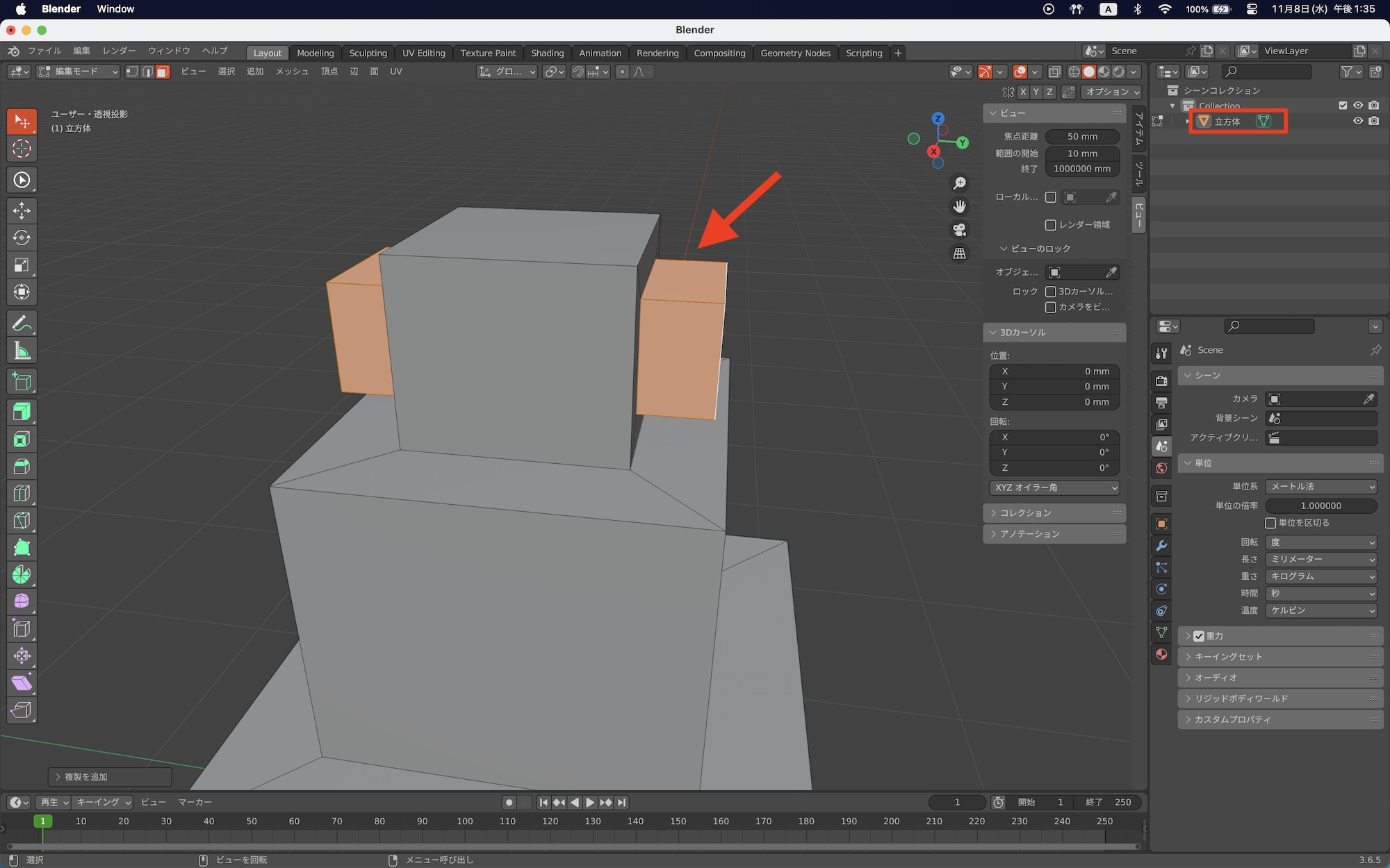
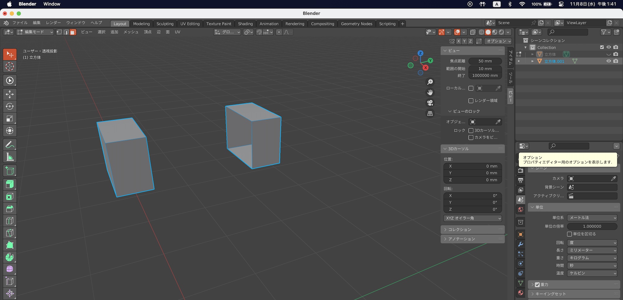
今回は「押し出し」と「面を差し込む」を使って立方体を変形させたオブジェクトを作成したのですが、オブジェクト上部の左右にある立方体を別オブジェクトとして分離してみましょう。

まず、「編集モード」にした上で、「面選択」で分離するポリゴン(面)を選択します。ループ選択などができる場合は「Alt(Option)」キーを押しながら選択すると良いでしょう。

選択されている状態で上部メニュー「メッシュ」、「複製」または「Shift + D」で複製し、ポリゴンが動かないように、すぐ「Enter」キーを押して複製します。

これによってポリゴンは複製されたものの、アウトライナーを確認すると同じオブジェクト内に表示されているので、次に別オブジェクトとして分離する必要があります。

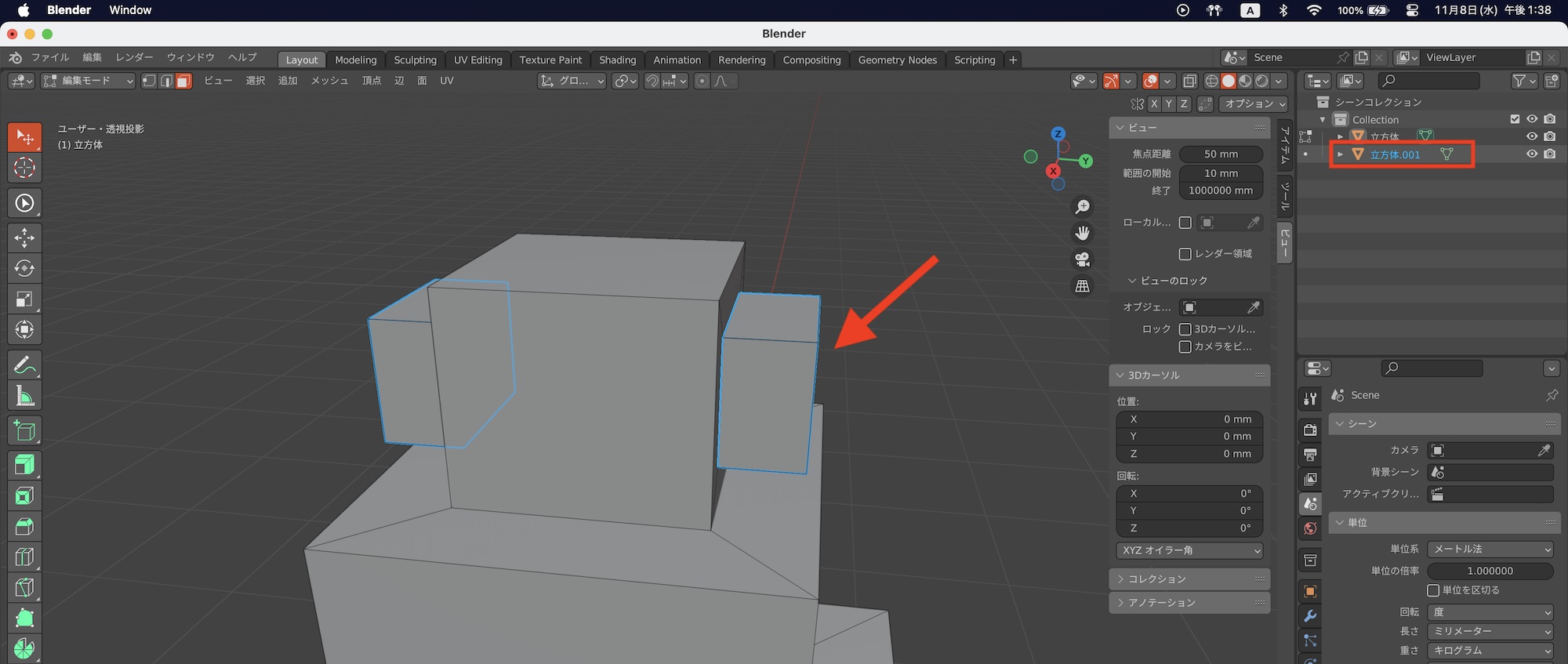
複製されたポリゴンが選択された状態で右クリック「分離」、「選択」をクリックします。

するとアウトライナーに「立方体.001」のような新しいオブジェクトが作成され、元のオブジェクトから別のオブジェクトとして分離することができました。

ポリゴンを選択し、そのまま右クリック「分離」でポリゴンを別オブジェクトにすることも可能ですが、その場合だとコピー元のポリゴンから完全に切り離される形となるので、念のために元のポリゴンを残したい場合は、今回紹介した複製、分離の手順を踏むことをおすすめします。

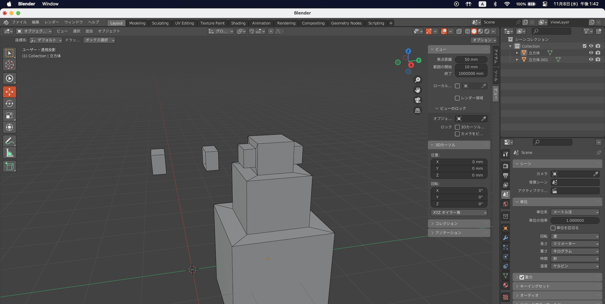
分離したオブジェクトはコピー元のオブジェクト名のあとに数字を割り当てるので、どのオブジェクトだったのかわかりやすいように分離後アウトライナーから名称変更すると良いでしょう。

ハードサーフェスモデリングのようにパーツが多い場合はポリゴンを分離し、別オブジェクトにすることで、UV展開がしやすくなったり、オブジェクトを再利用しやすくなるので、ぜひ活用してみてください。

(MIKIO)

前後の記事