[Blender] ループカットを使ってメッシュにカットを追加する方法とは?

読み込み中...読み込み中...読み込み中...
2023年12月18日 公開2026年3月5日 更新
[Blender] ループカットを使ってメッシュにカットを追加する方法とは?

モデリングでは主に頂点(ポイント)、辺(エッジ)、面(ポリゴン)の移動や回転、スケールの調整をしながらメッシュを作成することがほとんどですが、より理想的なメッシュを作成するために、さらに頂点や面を追加したい場面があるかもしれません。

そこで役立つのがループカット(Loop cut)というもの。その名の通り、カットしたい面を選択することで自動でカットが1周するループを作成してくれるので、モデリングではよく使うツールの一つです。

Blenderのループカット

Blenderではカットしたいオブジェクトを選択し、編集モードに切り替えます。

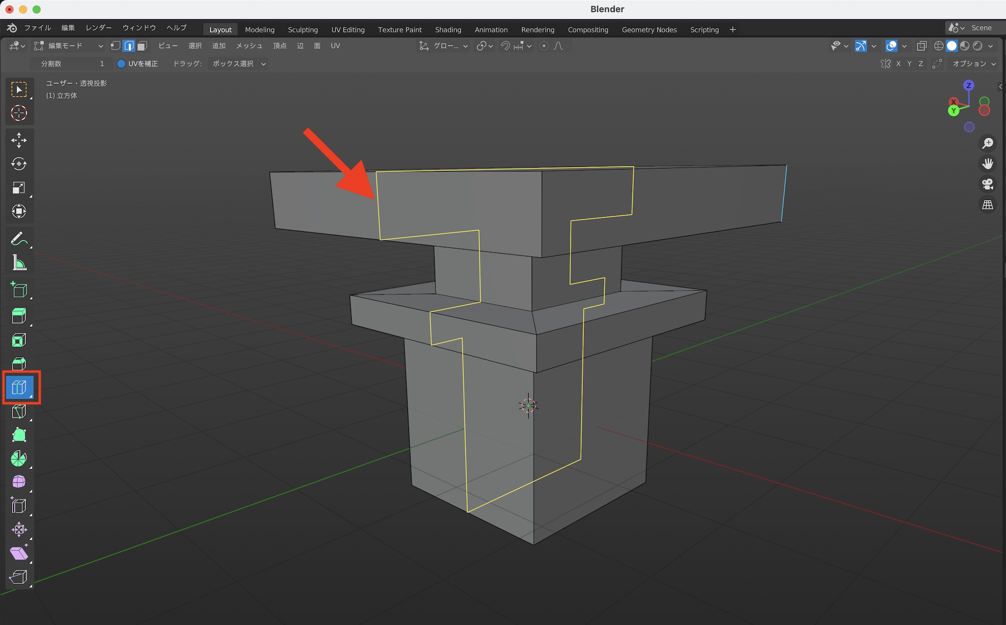
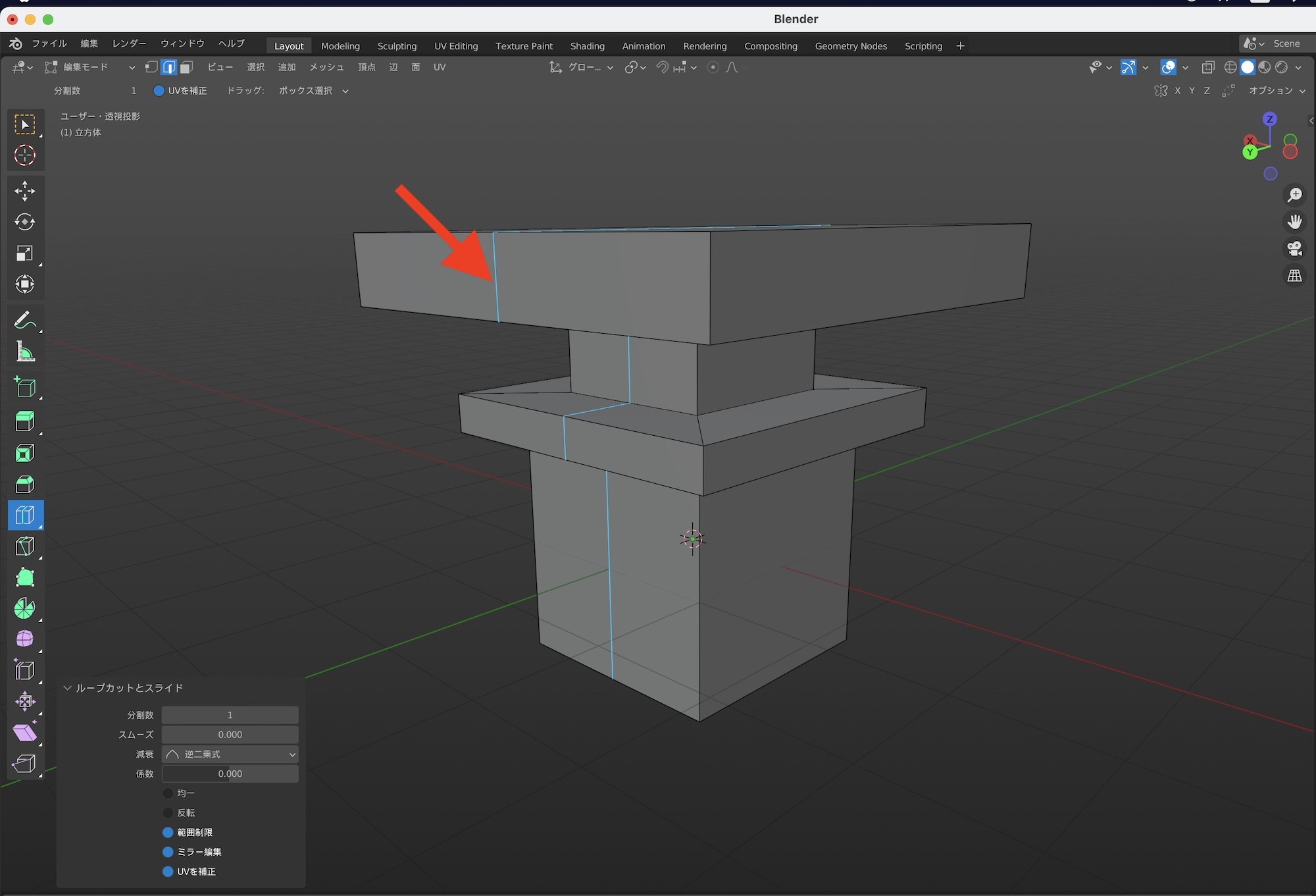
左側ツールバーにある「ループカット」のアイコンをクリックし、カットしたい面をマウスオーバーします。

すると上のようにメッシュの周りに黄色い線が表示されるので、カットに問題がなければ左クリックで確定します。

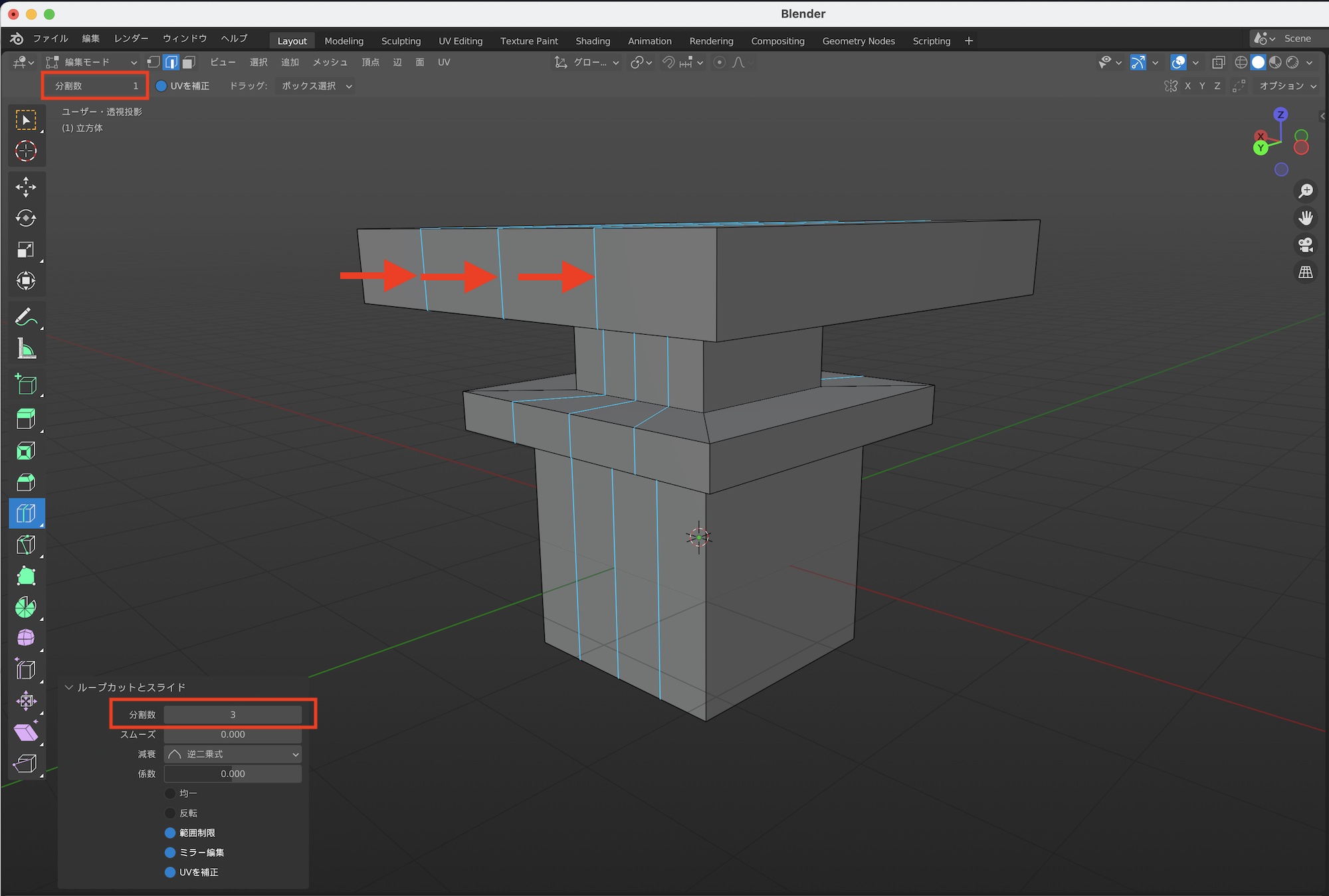
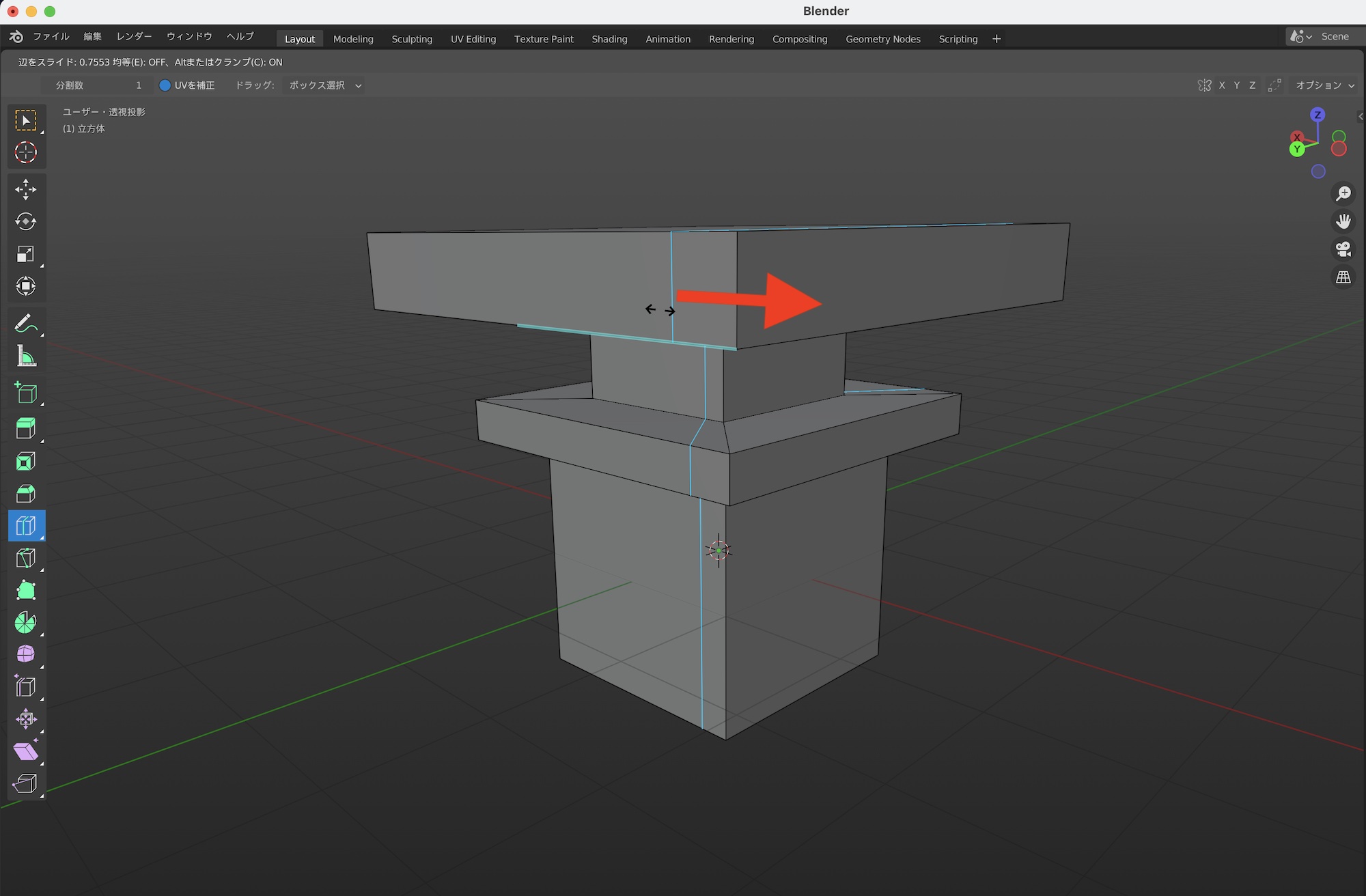
ループカットはデフォルトでカットする面の中央をカットしますが、黄色い線が表示されている状態でマウスをドラッグすることで、好きな位置に変更することも可能です。ドラッグ後に左マウスボタンを離すことでループカットが確定します。

ループカットの分割数はデフォルトで「1」となっています。カットする際に分割数を変更する方法は主にビューポート左上の「分割数」を指定するか、カット後に左下に現れるオプションの「分割数」から変更します。

ショートカットを活用する

ループカット「Control + R」を使うことでより簡単にループカットを行えます。「Control + R」キーでループカットを呼び出し、カットしたい面をマウスオーバーします。

クリックを行う前に、スクロールホイールを動かすことで分割数を指定できます。

分割数を指定した後にクリックをするとカットが確定しますが、カットの位置を変更できる状態になるので、必要に応じてドラッグします。特に動かす必要がなければ、左クリックまたはEnterキーでカットを確定しましょう。

ループカットを特定の位置に移動させる

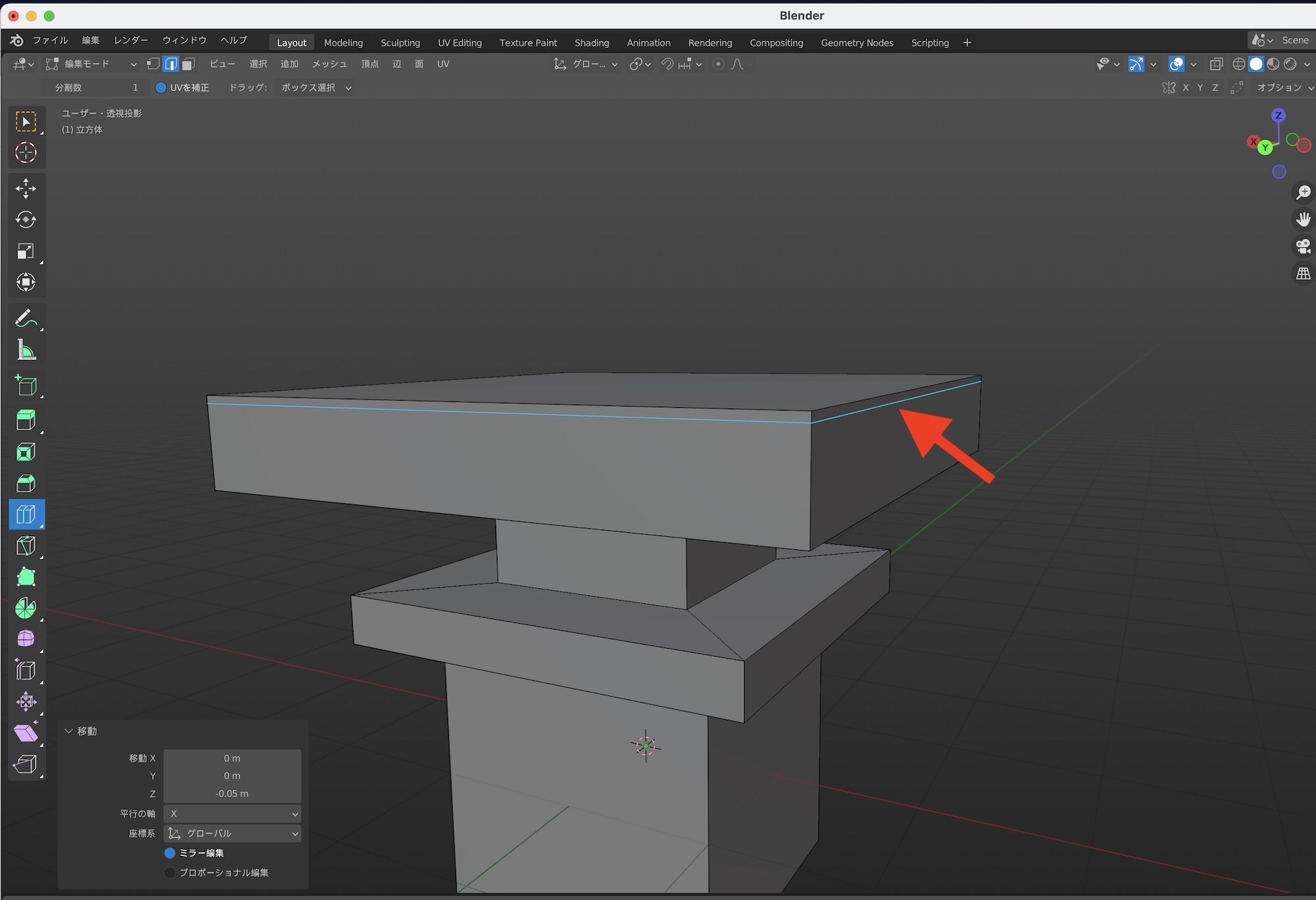
サブディビジョンサーフェス(SDS)を適用したオブジェクトに滑らかさを調整するコントロールエッジを加えるため、数cmまたは数mの位置にカットを加えたり、メッシュの両サイドに均等のカットを加えたい場合があるかもしれません。

そんな時はループカットを作成し、起点となる辺の位置まで一度ループカットを移動させます。

カットが選択された状態で、「G + 軸」キーの後に、移動させる距離を入力し、Enterキーを押します。

上の例の場合、Z軸方向に-0.05mの距離に移動したいと考えたので、「G + Z + -.05」と入力すると、その座標通りにループカットが移動します。

ループカットができない場合

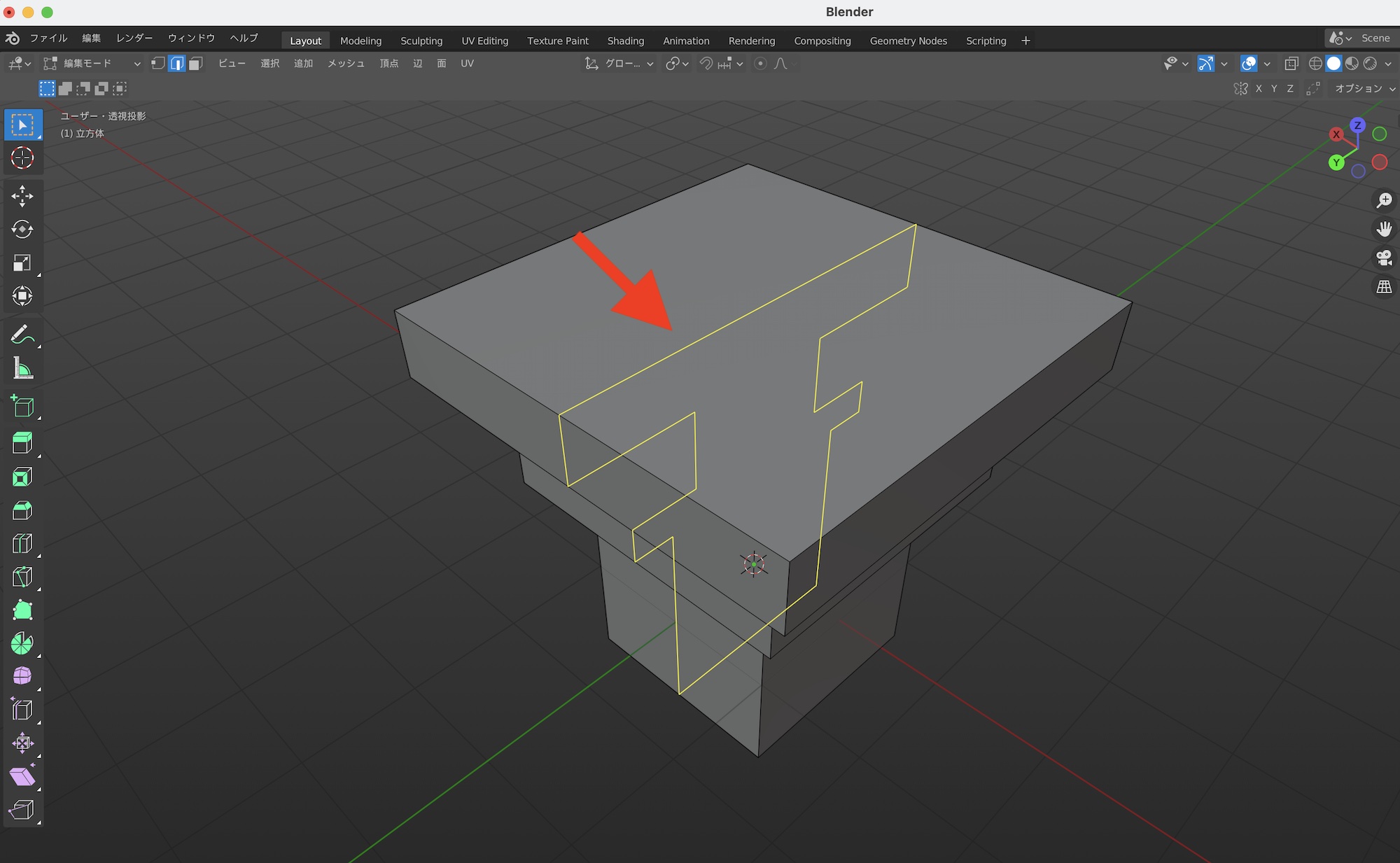
ループカットは基本的に頂点が4つある四角ポリゴン(クアッド)でしか使えず、頂点が3つしか無い三角ポリゴンや5つ以上のnゴンではループカットが行えないので、注意が必要です。

上の円柱を例にしてみると側面のポリゴン(面)は全て四角なので、ループカットは出来るものの、円柱の上部のポリゴンはnゴンとなっているので、Blenderがどの方向にカットするべきか判断できず、ループカットが追加できません。

編集するメッシュによって方法は異なりますが、共通して「四角ポリゴン」を作成することでループカットが出来るようになります。

円柱の上部の場合はnゴンとなっている面を選択し、面を差し込む(I)を使って追加の面を作成します。nゴンの面は小さくするのがおすすめです。

追加された面は四角ポリゴンになったので、これでループカットが出来るようになりました。

残ったnゴンが気になる方は、ナイフカットを使って面を作成するか、面を削除して「グリッドフィル」を使って四角ポリゴンの面を追加すると良いでしょう。

ループカットの座標を揃える

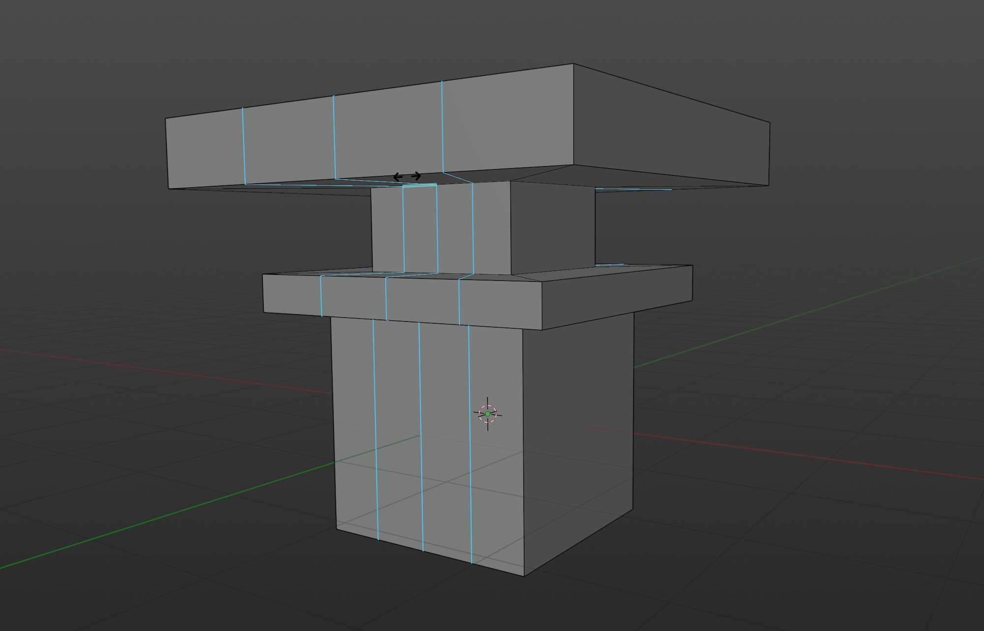
ループカットはメッシュの形に沿ってカットされるので、下のような変形したメッシュだとカットする際に一直線にならない場合があります。

カットを一直線にする場合は「頂点の位置を揃える3つの方法」の記事でも紹介している、「S + 座標 + 0 」などの方法を使って整理すると良いでしょう。下の場合は「S + Y + 0」キーで調整しました。

ループカットはよく使うツールの一つです。ショートカットを使うことでよりスピーディーにモデリングも出来るので、こちらの記事を参考にしてループカットをマスターしてみてください。

(MIKIO)

前後の記事