[Cinema 4D] ライトオブジェクトの三点照明を活用してライティングをマスターしよう!

読み込み中...読み込み中...
2021年3月21日 公開2026年3月5日 更新
[Cinema 4D] ライトオブジェクトの三点照明を活用してライティングをマスターしよう!

be CG Artist!では「ライトを使ってオブジェクトやシーンに光を与えてみよう!デフォルトライトとライトオブジェクトの種類とは?」と「ライトオブジェクトの設定を使って光の強度や色、そして影を追加してみよう」を通してCinema 4Dにおけるライトオブジェクトの種類た設定方法などを紹介してきました。

この2つの記事を読めば基本的なライティングの操作方法のイメージが出来ると思いますが、1つの光源だけではなく複数の照明を使うことで、より自然なシーンを作り出すことが出来るようになります

ライティングはモデリングするものや表現するシーンによって変わってくるため、絶対に守らなくてはいけないルールなどはありませんが、今回の記事では照明の基礎である三点照明(Three point lighting)の配置方法とそれを活用したライティングを紹介したいと思います。

こちらの記事では主にライティングの配置や細かな設定を紹介しているので、Cinema 4Dのライトオブジェクトの種類や基本的な設定方法は下の記事を先に読んでおくことをおすすめします。

関連記事:

三点照明

被写体に照明を当てる時は表現したいイメージによって変わってきますが、どれも三点照明を応用したものが多いものです

英語で「Three point lighting」と呼ばれる三点照明は映像や写真撮影でよく使われる照明の配置方法。「三点」とあるように3つの照明である「キーライト(Key light)」、「フィルライト(Fill light)」そして「バックライト(Back light)」を使って被写体に明かりを照らします。

被写体を中心に上から各照明の位置を見てみるとこのような感じ。メインの光源であるキーライトが一番明るく被写体を照らし、フィルライトが影になっている部分を補う形になります。

被写体の後ろに配置するバックライトは被写体の輪郭をハッキリさせたり、髪の毛を立体的に見せるなどの効果を与えます。

ライトオブジェクトを使って三点照明を作る

今回はローポリのバスのオブジェクトを使って三点照明を再現していきます。使用するライトオブジェクトは「エリアライト」のみです。

ライトを追加する前にカメラを動かして最終フレームを確定します。筆者は少しローアングルに配置し、バスの全体像が見えるように斜めの向きに配置しました。このカメラアングルをベースにライトオブジェクトを追加していきます。

まず、床オブジェクトを配置しましょう。必要に応じてオブジェクトの位置の調整を行ってください。

キーライトの配置

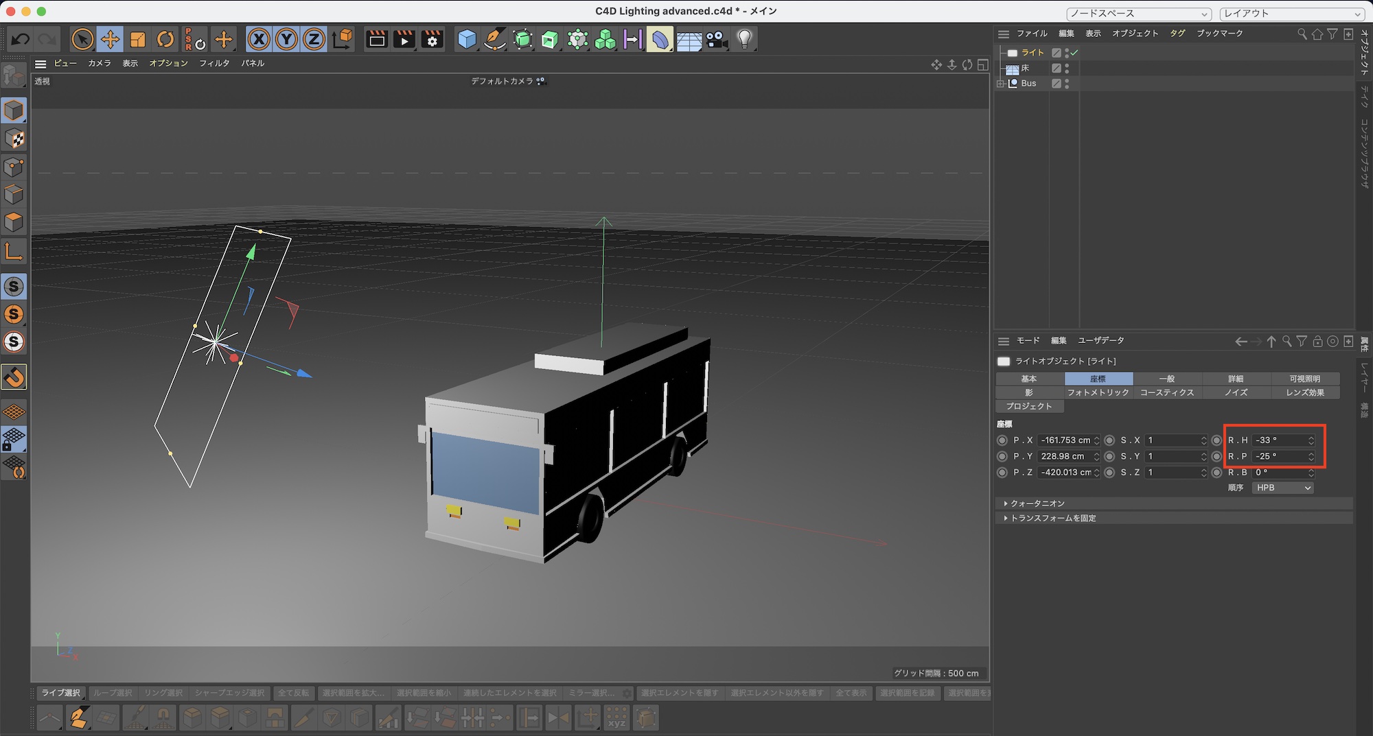
上部ツールバーからライトを長押しし、エリアライトを追加します。バスの先頭に配置し、座標を「R.H: -33°」、「R.P: -25°」に設定します。

エリアライトを選択して上部ツールバーの座標系を「ワールド座標」にしてライトとバストの位置を調整します。

エリアライトを選択し、分かりやすいように「KeyLight」のように名称変更します。その後で属性マネージャ内にある「一般」から「強度:120%」、「影:エリア」にして明るさと影を追加します。

詳細」の項目で「Z方向のみ」にチェックを入れましょう。この状態でレンダリングを行うと下のようになりました。バスの前方はハッキリ見えますが、側面は影になっています。

フィルライトの配置

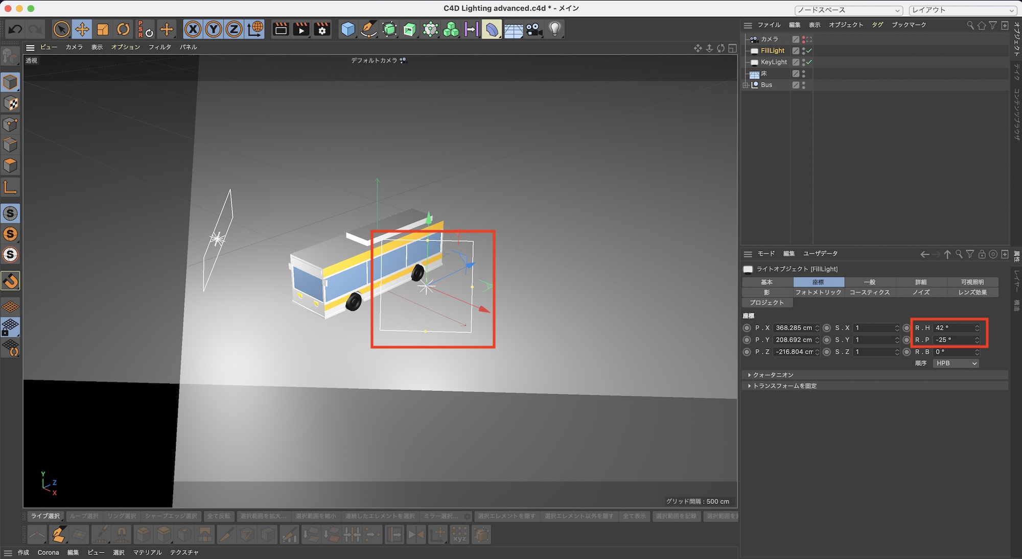
先程作成した「KeyLight」を「Control(Cmd)」キーを押しながら複製し、名称を「FillLight」のように変更します。

FIllLightをバスの側面に光が当たるように座標を「R.H: 42°」、「R.P: -25°」のように変更します。

この状態でレンダリングしたものがこちら。良い感じの照明になっていますが、もう少し立体感を出したいので、FillLightの強度を「90%」に弱めることで薄い影を作ることができます。

バックライトの配置

最後はバックライトです。先程と同じように「FillLight」を「Control(Cmd)」キーを使って複製し、バスの後ろに配置します。筆者の場合は座標を「R.H: -133°」、「R.P: -10°」のように設定し、名称を「BackLight」に変更します。

バックライトを追加してレンダリングした結果がこちら。エリアライトを使用しているのでエッジ(輪郭)の部分は変化ありませんが、奥の床の部分やバスの一部エリアが明るくなりました。

背景、追加照明とGI/AO

今回作成した三点照明にもうひと工夫加えていきます。背景が暗いので、白い背景を追加してスタジオライティングのようにしてみましょう。

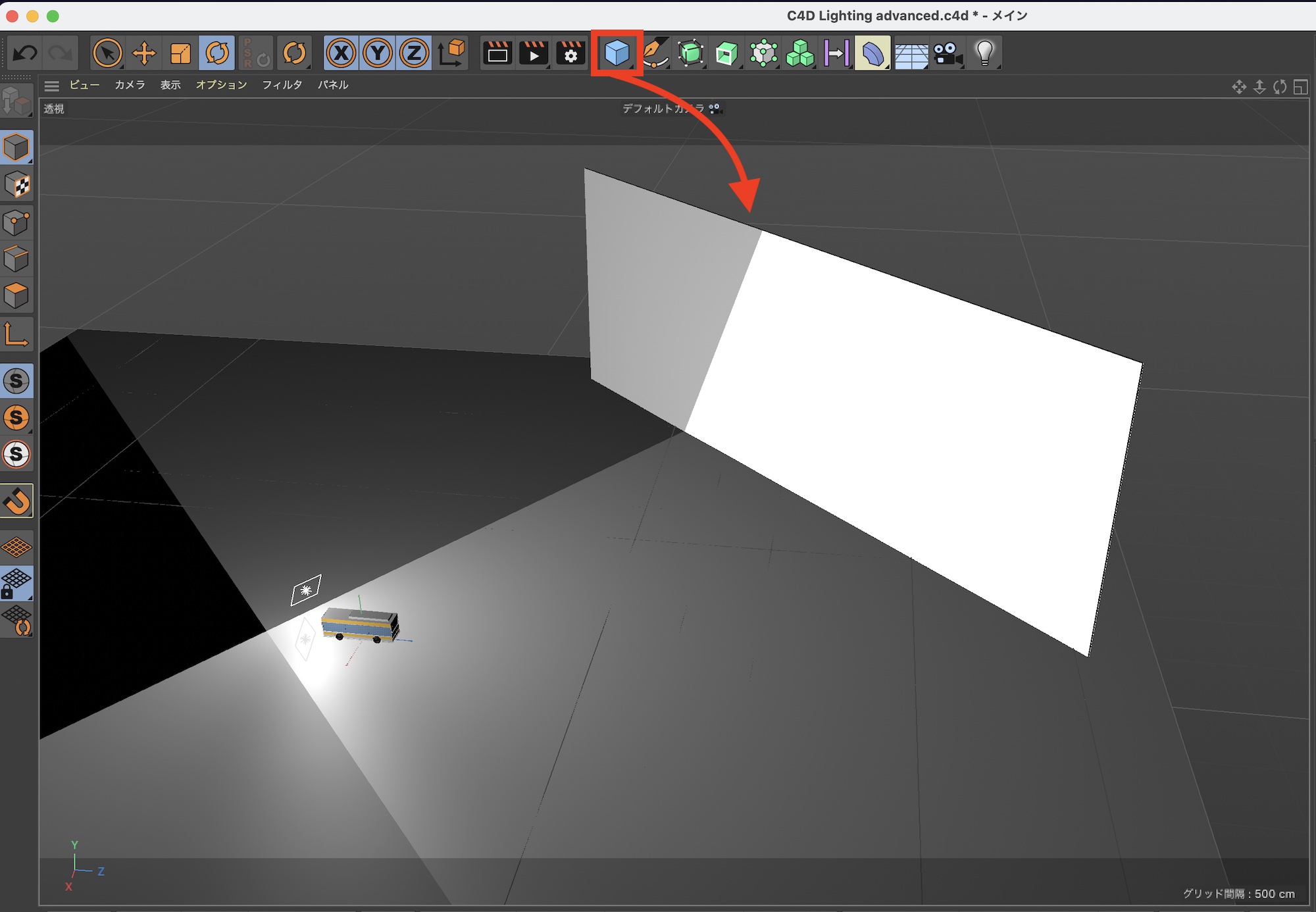
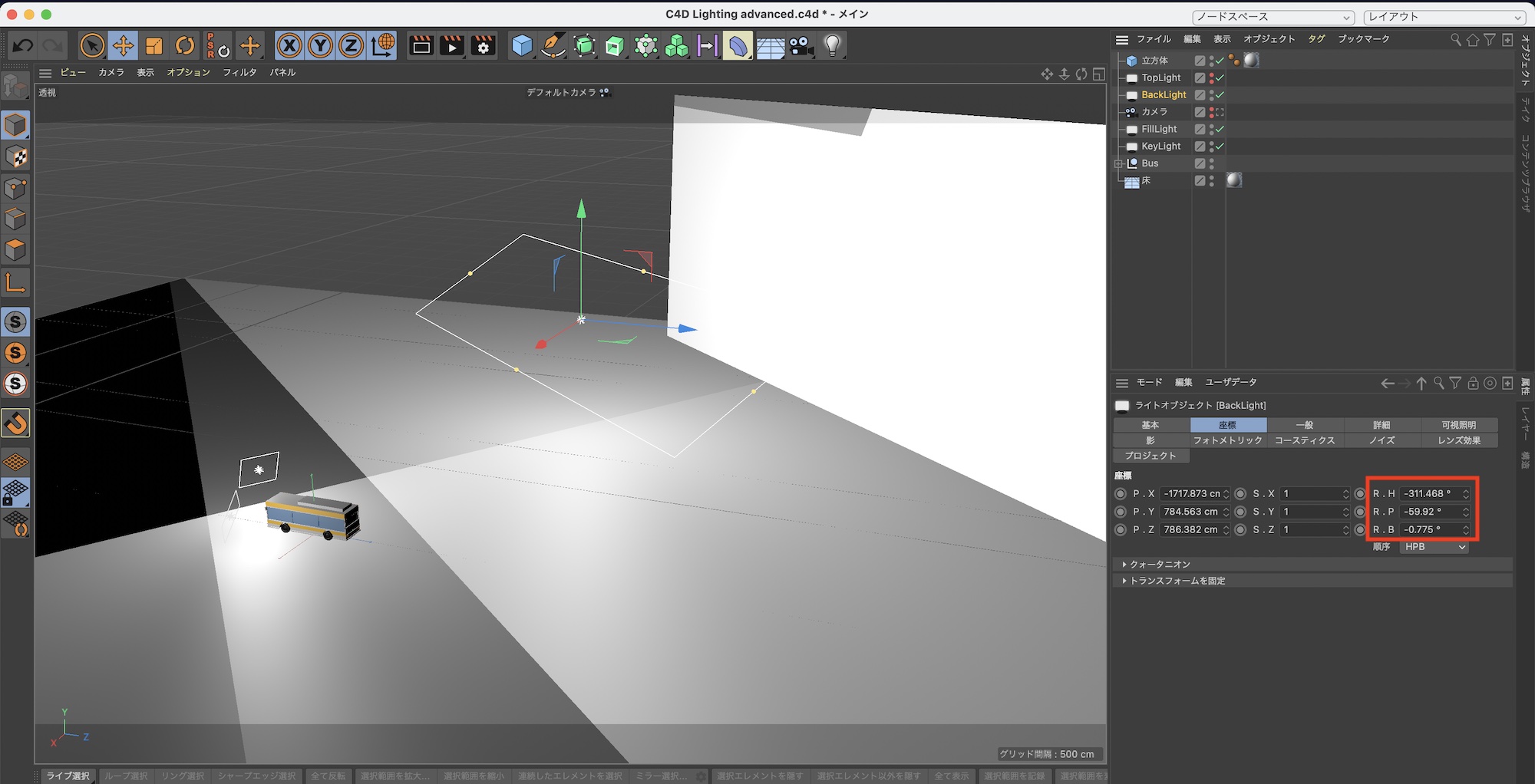
立方体を追加し、バスから距離を離して黒い背景が無くなるまで左右に引き伸ばします。

次にバックライト(BackLight)を左右に引き伸ばし、先程追加した背景のオブジェクトを照らすように座標を調整します。筆者の場合は「R.H: -311°」、「R.P: -59°」、「R.B: -0.7°」の様にし、背景と床が繋がっている部分の影を薄くしました。

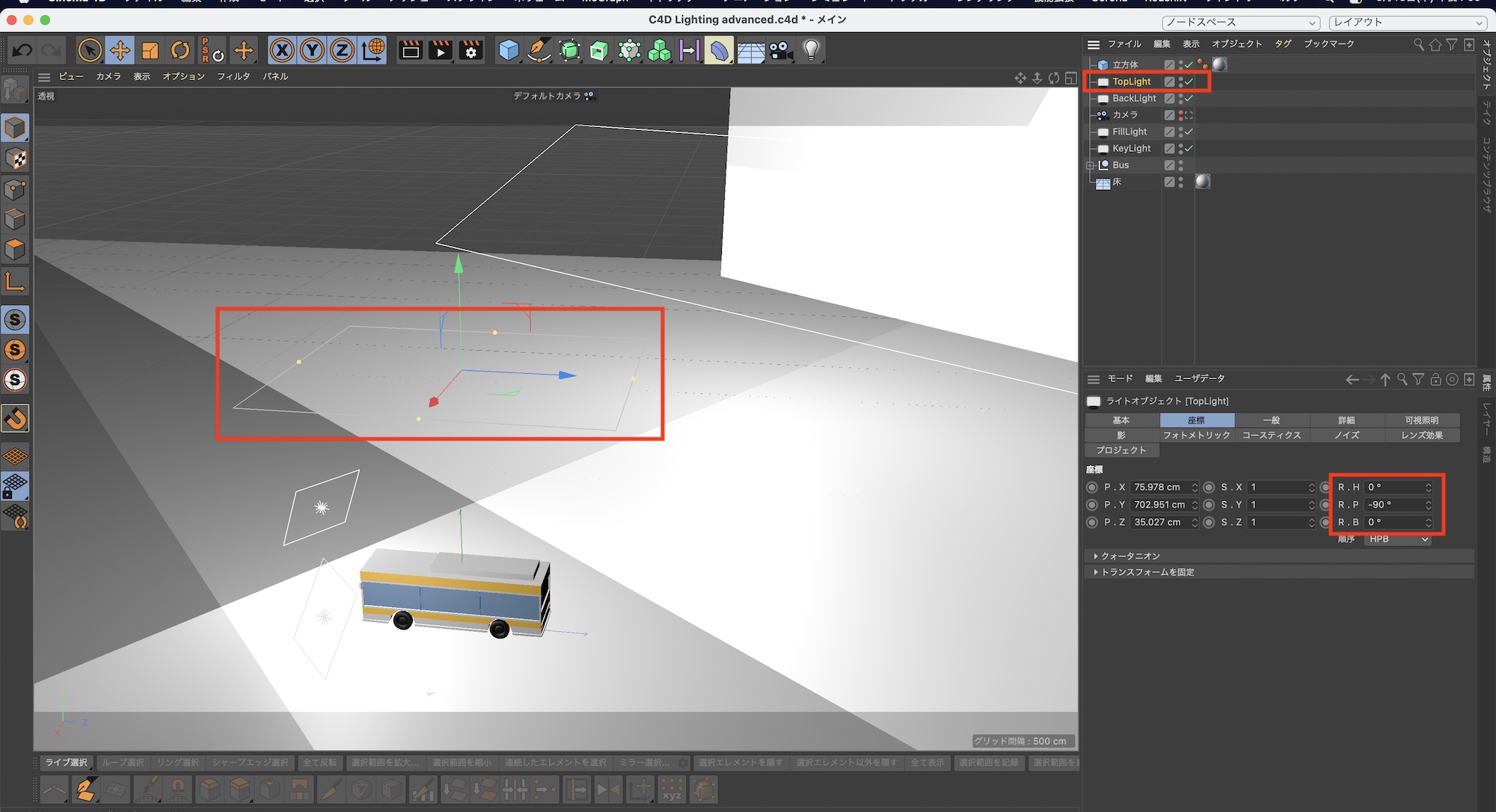
この状態でレンダリングしたものがこちら。いい感じですが、奥の床に影が現れているので、追加でライトオブジェクトをバスの真上に配置してみましょう

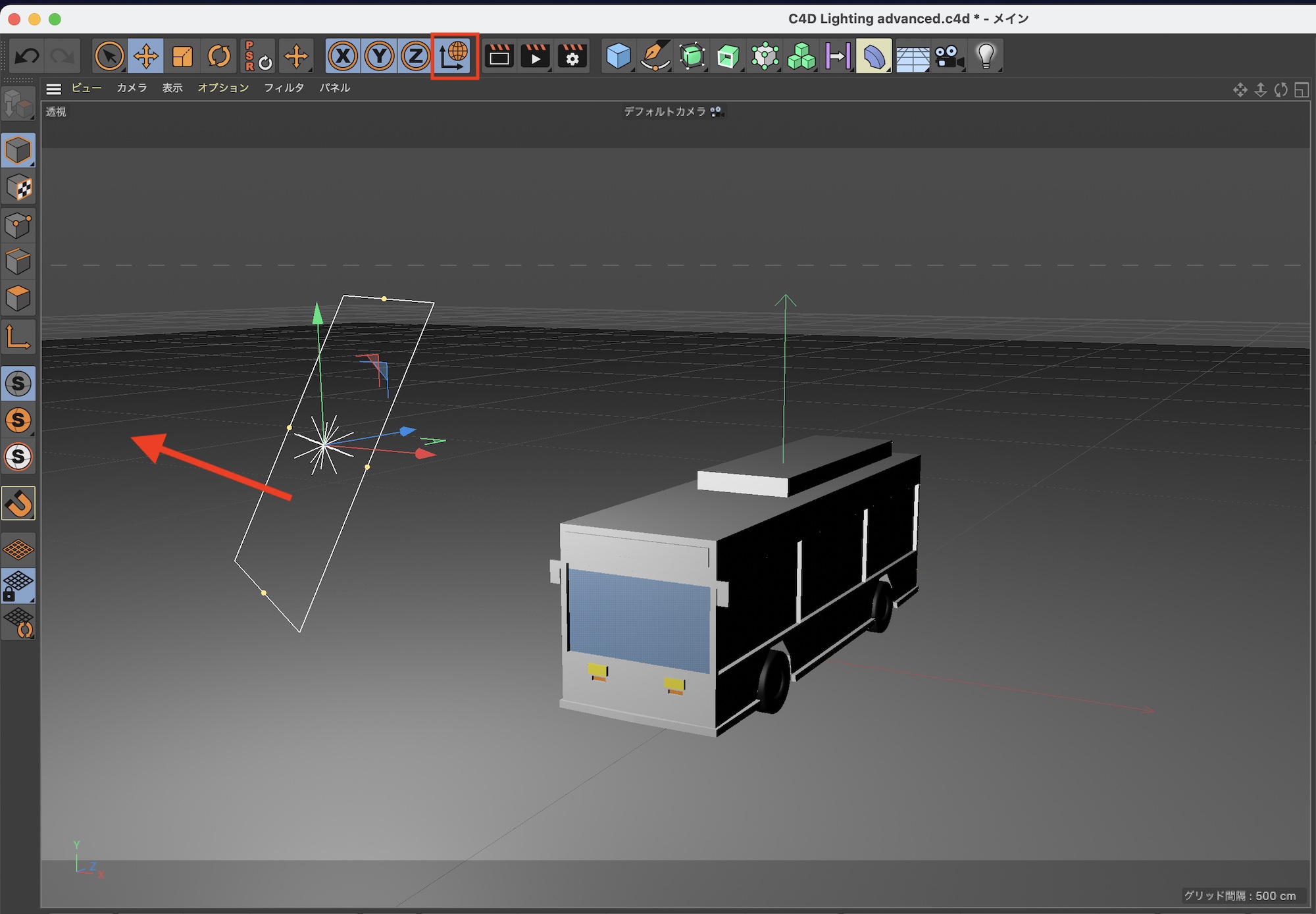
KeyLightを複製し、バスの真上に配置します。座標は「R.H: 0°」、「R.P: -90°」、「R.B: 0°」にし、強度を「100%」に変更して名称を「TopLight」などに変更します

この状態でレンダリングしたものがこちら。奥の床の影がだいぶ薄まりました。

最後はグローバルイルミネーション(GI)アンビエントオクルージョン(AO)をレンダリング設定の特殊効果から追加します。今回は特に設定を加える必要は無いので、この状態でレンダリングしてみましょう。

GIとAOを加えると物理的に正しい光加減や影が追加されるのでより立体感が生まれ、いい感じの質感になりました。下のキーライトのみを加えたものと比べると、印象がぐっと変わるのが面白いですよね

今回の記事では照明の基礎である三点照明を使ってライティングを行う方法を紹介しましたが、ライトオブジェクトの位置や角度、強度や色など様々な要素を変更してシーンに合うライティングを探してみてくださいね!

(MIKIO)

Additional Photos: Wikipedia(Public domain)

前後の記事