[Cinema 4D] ライトオブジェクトの設定を使って光の強度や色、そして影を追加してみよう

読み込み中...読み込み中...
2021年3月19日 公開2026年3月5日 更新
[Cinema 4D] ライトオブジェクトの設定を使って光の強度や色、そして影を追加してみよう

3DCGの工程で欠かせないライティング(Lightning)はシーンの見栄えを良くしたり、オブジェクトにリアルな質感を与えることが出来るようになります。


Cinema 4Dなど多くの3DCGソフトウェアには様々なライトオブジェクトが用意されており、スポットライトやエリアライトなどを必要に応じて使い分けることが可能です

be CG Artist!ではそんなCinema 4Dのライトオブジェクトの種類などを「ライトを使ってオブジェクトやシーンに光を与えてみよう!デフォルトライトとライトオブジェクトの種類とは?」 の記事で紹介しました、今回は第二弾としてライトオブジェクトの強度や色といった基本的な設定をご紹介します。

床とエリアライトオブジェクトを追加する

前回と同じようにローポリゴンの車をメインの被写体とし、ライトオブジェクトを追加していきましょう。まず光が下部に反射するように床オブジェクトを追加します。

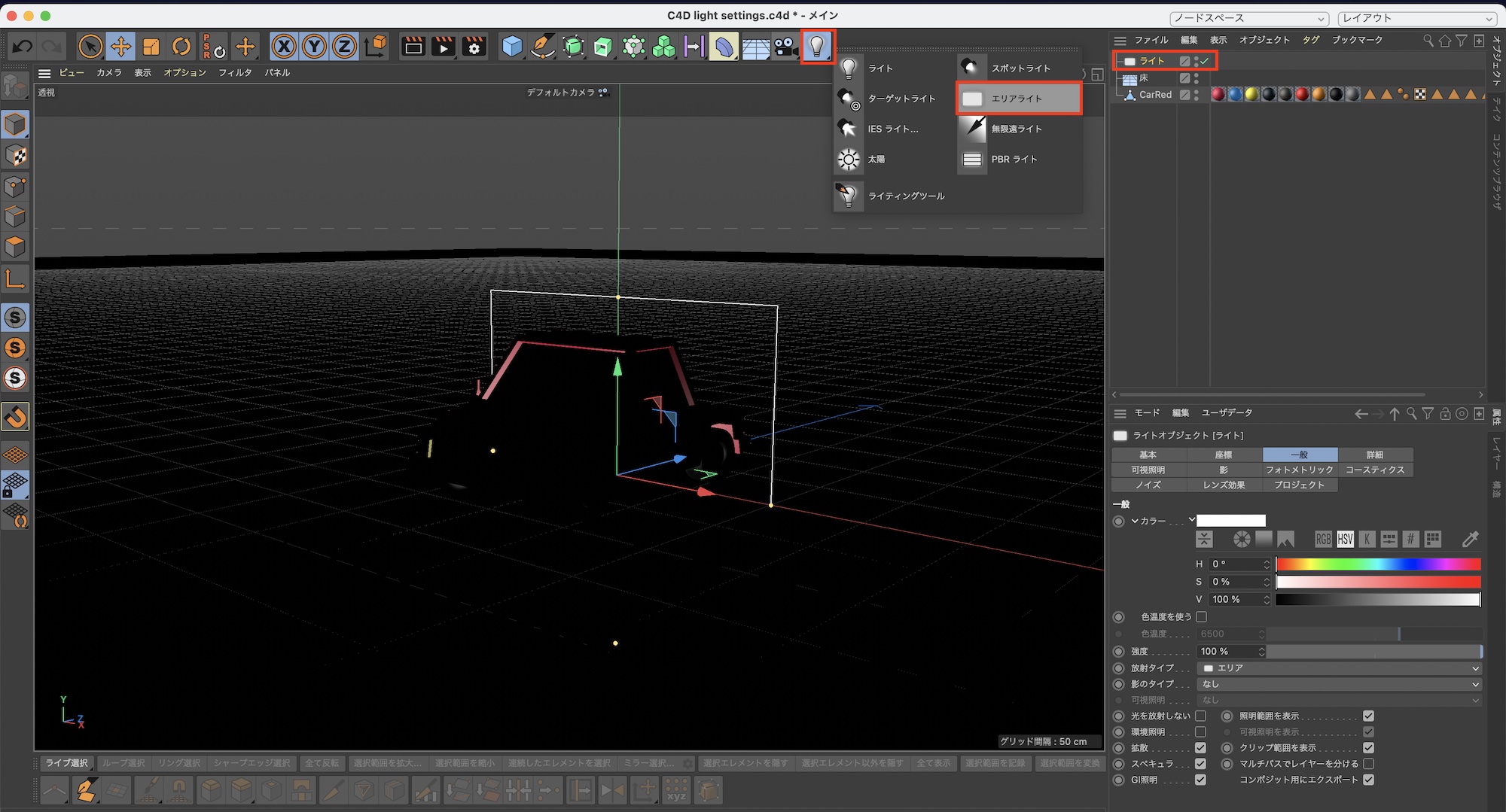
今回はエリアライトのみを使用してライティングしていきます。上部ツールバーからライトを長押しして、エリアライトを追加します

ライトオブジェクトが追加されたことによりデフォルトライトが無効化し、ビューポートが暗くなります。ライトオブジェクトを移動ツールを使って車の上部に配置しましょう。

次に回転ツールを使用してエリアライトのZ軸が車の方向に向くように調整します。エリアライトを選択して、属性マネージャの「座標」から「R.P」の数値を「90°」に変更でも行えます。

エリアライトは被写体から離すことで光が広がり、柔らかい感じを出す効果を与えられるので、車のオブジェクトから少し離す感じで配置すると良いでしょう。エリアライトは実際の照明で取り付けられるソフトボックス(ディフューザー)と同じ役割を果たします。

エリアの範囲の調整

エリアライトやスポットライトは光を適用させる範囲を指定することができます。エリアライトを例にしてみると黄色い点(ドット)が長方形に4つ現れるので、この点を動かすことによって範囲を指定することができます

エリアライトの範囲を調整すると光の広がり方も変わります。下はデフォルトのサイズとレンダリング後のイメージです

エリアライトを大きくすると光が広がるので車全体に光が当てられるようになりますが、その分柔らかい印象になります

その逆にエリアライトをより小さくすると光が強くなる分、光のある範囲が小さくなります

光を当てるオブジェクトのサイズは様々なので、演出したい効果やオブジェクトの大きさに合わせてエリアライトの範囲や位置を調整すると良いでしょう

ライトの強度や色の調整

エリアライトを含むライトオブジェクトは調整したいライトオブジェクトを選択して、属性マネージャを開けば光の強さや色、影の設定などを行うことができます

カラーと色温度

属性マネージャの「一般」設定では光の色や強度などの設定が行なえます。「カラー」の項目から好きな色に変更することができます。下の例ではエリアライトを紫色にしています。

ホワイトバランスの設定に慣れている方は「色温度を使う」にチェックを入れるとケルビン(K)単位で設定できます。下の例では2000Kにした時のライトの効果です

強度

光の強さを設定する場合は「強度」の数値を変更します。使用するライトオブジェクトによってはデフォルトの100%でもちょうど良い場合がありますが、200%など数値に変更することも可能です

上の写真は強度を「100%」にした場合で下は「200%」にしたものです。200%のほうが被写体がはっきり見えるようになりました。

影の調整

ライトを追加してもデフォルトの状態だと影が追加されないので、少し不自然に見えてしまいます。レンダリング設定からアンビエントオクルージョンの特殊効果を追加することも可能ですが、ライトオブジェクト単体で影の設定を行うこともできます

ライトオブジェクトを選択し、「一般」タブの中にある「影のタイプ」から「エリア」を選択してレンダリングを行うと、光の位置に合わせてオブジェクトに影が現れるようになります。

ライトの属性マネージャにある「」のタブから同じ設定を行うこともできますが、こちらのタブからであればサンプル数を調整することで影の質感を変更することができます

上の例では最小サンプル数が「8」、最大サンプル数が「100」の場合。影の部分のノイズが目立ち、荒く見えます。

下は最小サンプル数が「128」、最大サンプル数が「240」の場合です。上と比べるとノイズが軽減され、影の質感もだいぶ自然になりました。サンプル数を上げることで、見た目をグッと変えることができますが、その分レンダリングに時間がかかるので注意しましょう

影の種類

ライトオブジェクトの影では「エリア」、「シャドウマップ(ソフト)」、「レイトレース(ハード)」の3種類が利用できます。「エリア」は自然の影に近い形でレンダリングしてくれる一方、比較的レンダリング時間が長めのものです。

シャドウマップ(ソフト)」はオブジェクトをマスクする形で影を作り出すものです。エリアに比べるとレンダリング時間が短くなりますが、あまり正確な影ではありません。

レイトレース(ハード)」は光線(レイ)の計算を使って光がオブジェクトの遮り方によって作られる影です。レンダリング時間はとても早いですが、ハードシャドウになっているのが特徴的です。

その他の設定

Z方向のみ

ライトオブジェクトを選択して属性マネージャ内の「詳細」、「Z方向のみ」のオプションを入れるとZ軸(青い矢印のある方向)のみに光が放射されます。上の例では「Z方向のみ」にチェックを入れていないため、車とライトの上にある球体にも光が当てられています。

そこで「Z方向のみ」にチェックを入れると球体には光が当たらず、車のみ明るくなるようになります。

ライトをレンダリング

レンダリング時にライトオブジェクトをあえて映したい場合、またはその逆で隠したい場合は「詳細」の項目にある「ライトのレンダリング」のチェックを切り替えると良いでしょう。

上の例では「ライトのレンダリング」にチェックを入れたもの。レンダリング後の画像にはエリアライトが上部に映っています。

Cinema 4Dのライトオブジェクトの調整は主に「座標」、「一般」と「影」の設定を行えば問題ありませんが、他の項目を設定することでより細かなライティングができます。

次の記事は複数のライトオブジェクトを使用してより本格的なライティングを行えるようにするチュートリアルを公開するので、ぜひチェックしてみてください!

(MIKIO)

前後の記事