[Cinema 4D] クロスシミュレーションを使って布や紙の表現を作ってみよう
Cinema 4Dのダイナミクスではbe CG Artist!で紹介したスプラインダイナミクスやリジッドボディ、ソフトボディや衝突の他にも布や紙など薄いオブジェクトを表現するには最適なクロス(Cloth)のツールが用意されています。
クロスのシミュレーションは「 ダイナミクスの基本!リジッド、ソフトボディと衝突を使ってオブジェクトを動かしてみよう」で紹介した時とほぼ同じで、オブジェクトマネージャにあるオブジェクトを右クリックして「シミュレーションタグ」からクロスに必要な「クロス(Cloth)」、「衝突(Cloth Collider)」、「クロス拘束(Cloth Belt)」のタグが用意されています。
タグを追加する
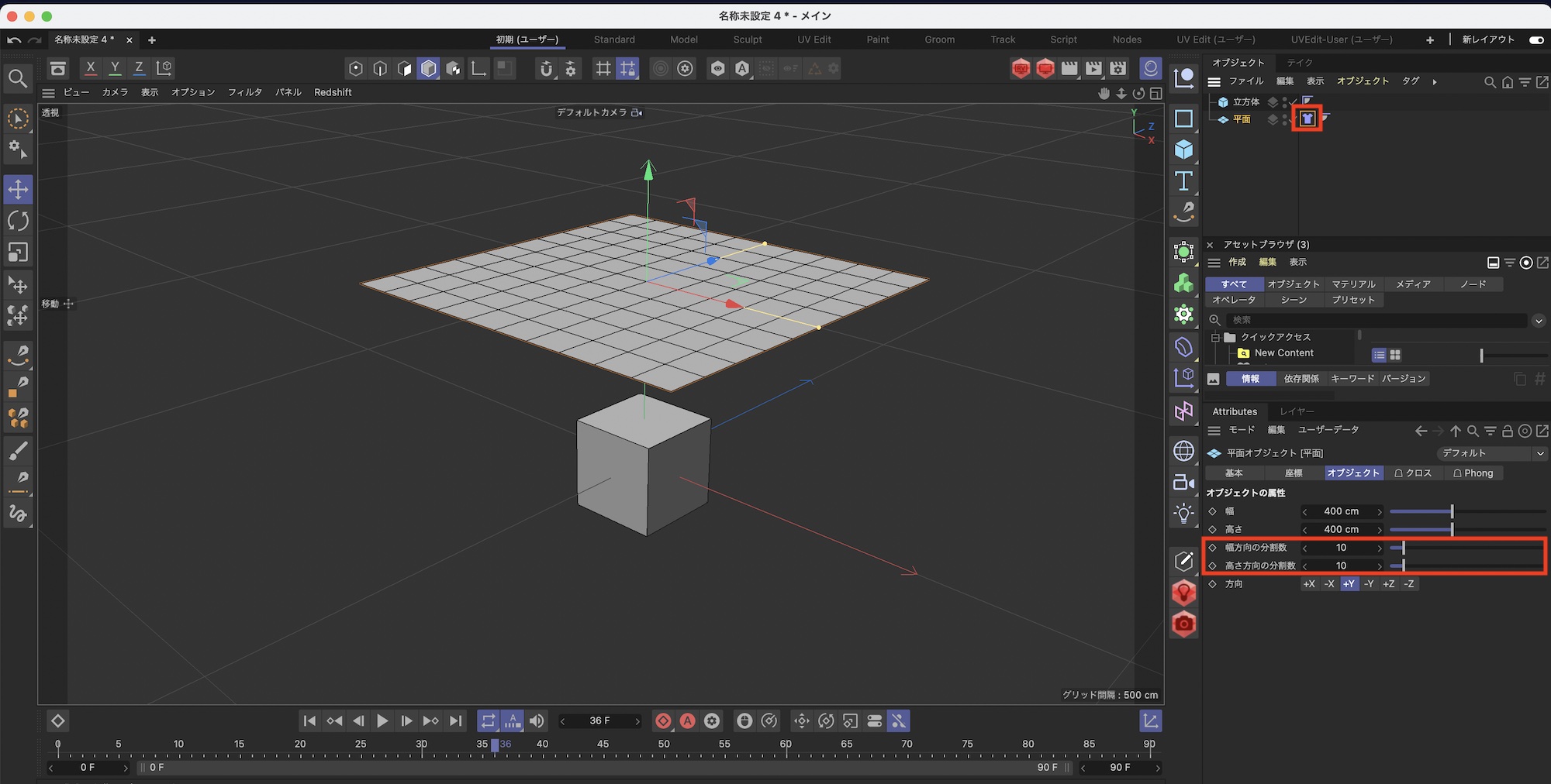
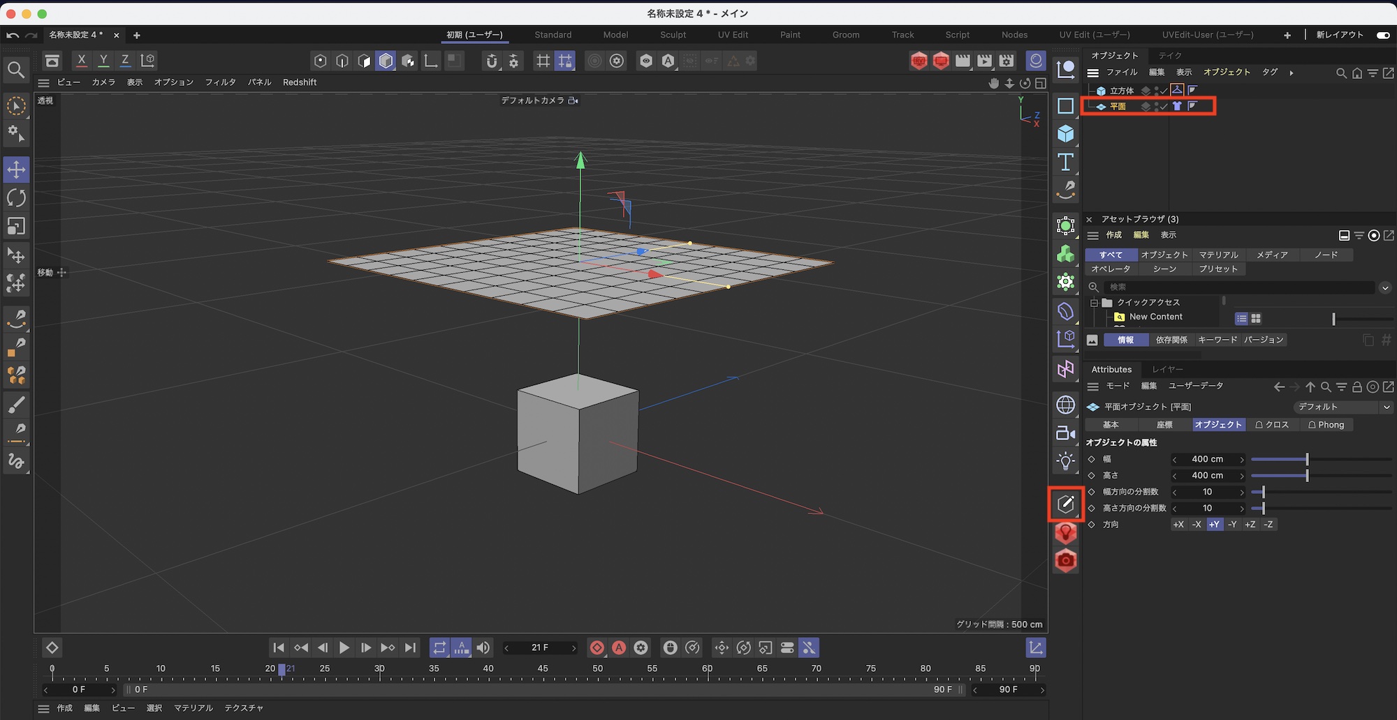
クロスを適用させるオブジェクトを追加します。ビューポートに平面と立方体を追加し、平面が立方体の真上に配置するように調整します。
平面の幅と高さ分割数をそれぞれ「10」にし、右クリック「シミュレーション」から「クロス」を選択してタグを追加します。
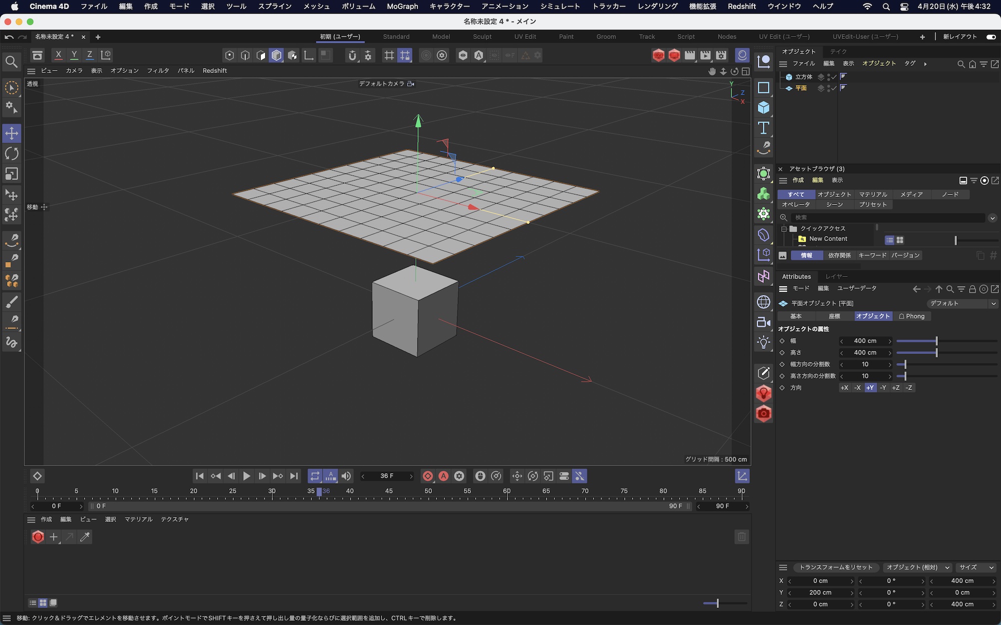
平面の下に配置した立方体がクロスに反応するオブジェクトとなるように、右クリック「シミュレーション」の「クロス衝突」を選択してタグを追加しましょう。
シミュレーションタグは追加されましたが、再生アイコンをクリックしても何も反応が起きません。そのためクロスタグを追加したオブジェクトを編集可能にする必要があります。
リジッドボディはプリミティブオブジェクトでも利用できましたが、クロスの場合はポリゴンオブジェクトの時でしか利用できません。
平面をポリゴンオブジェクトに変換して、再生アイコンをクリックしてみると上の画像のように平面が布のようになりました。
クロスを柔らかくする3つの方法
前の項目でクロスタグを追加したことで平面が布のような感じになったものの、網目(メッシュ)が細かくないため、あまりリアリティを感じられません。
ソフトボディと同じように、より柔らかいクロスを表現するには、平面の分割数を増やす必要があります。主に3つの方法があるので、プロジェクトに合わせてベストなものを選ぶと良いでしょう。
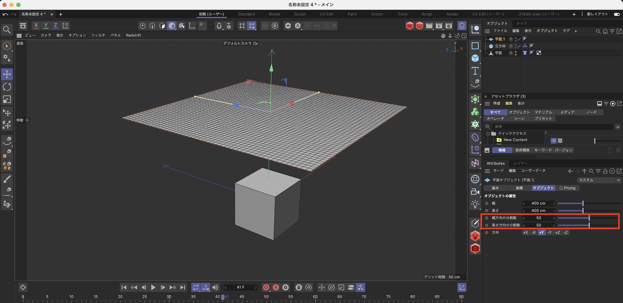
平面の分割数を増やす
平面をポリゴンオブジェクトに変換する前に属性マネージャの幅方向と高さ方向の分割数を「50」などにするか、ポリゴンオブジェクトに変換した後でループカットを使って分割数を増やします。
平面に分割数を増やしてクロスシミュレーションを行ったものが上の画像。クロスっぽさが出ていますが、チーズのように伸びている感じになっていますね。
サブディビジョンサーフェスを使用する
「10x10」など分割数が少ない平面にサブディビジョンサーフェス(SDS)を追加して平面を柔らかくするというのも一つの方法です。
SDSの中にクロスタグを適用させた平面を追加して、再生してみると上のような感じになりました。
前の項目で紹介した平面の分割数を増やすよりもリアルに近づいているものの、立方体の角がはみ出ている感じになっています。
クロスサーフェイスを使用する
最後の方法でクロスシミュレーションを使うにあたって一番オススメなのがクロスサーフェイス(Cloth Surface)のジェネレータを使う方法です。
クロスサーフェイスはSDSと同じくオブジェクトの分割数を増やして柔らかくするジェネレータで、特にクロスに特化したものになっています。
ジェネレータアイコンをクリックして「クロスサーフェイス」を追加し、クロスタグを適用させた平面をクロスサーフェイスの中に格納します。
再生アイコンをクリックしてみると、最初に紹介した2つの方法よりも断然良い結果となりました。クロスサーフェイスを選択して属性マネージャの「オブジェクト」の項目から分割数を増やしたり平面に厚みを加えることも出来ます。
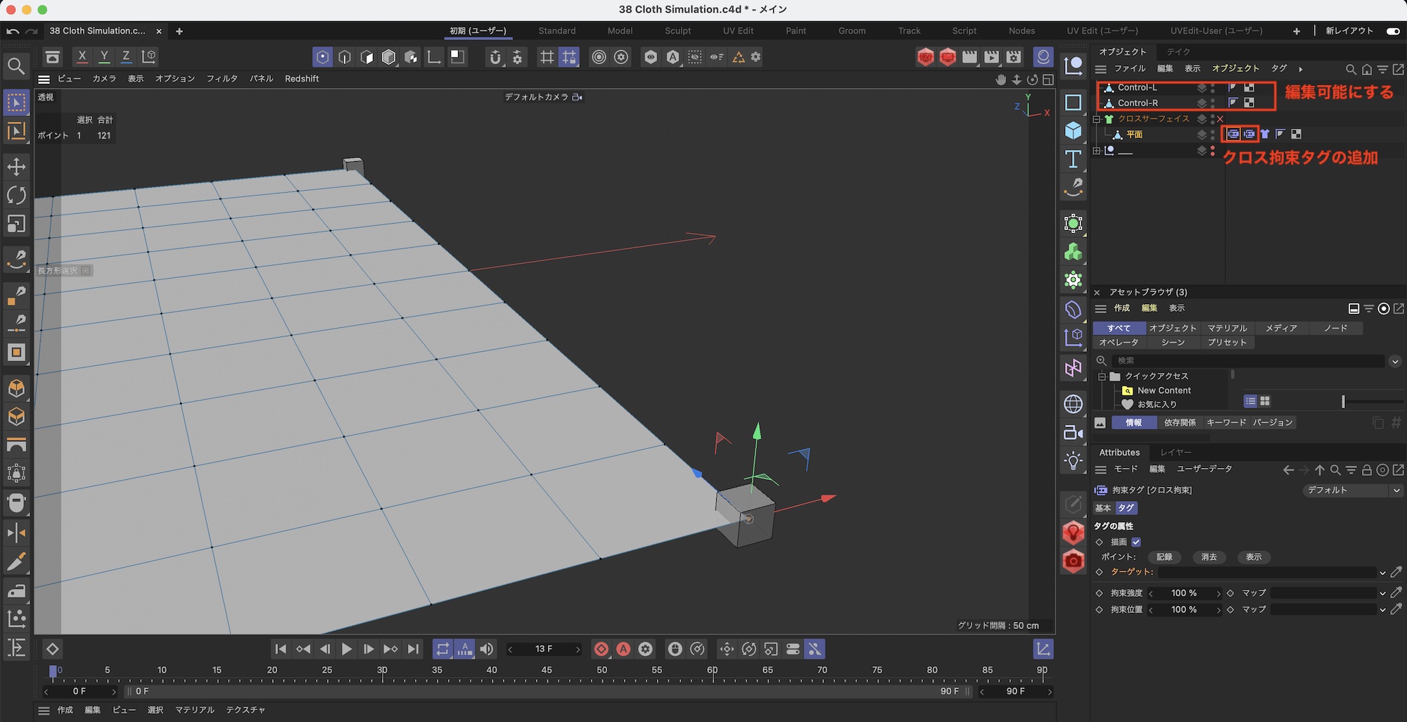
クロス拘束(Cloth Belt)
旗やカーテンなどクロスタグを適用したオブジェクトを固定させたい場合はクロス拘束(Cloth Belt)を使用します。
上のシーンではクロスサーフェイスに格納されているクロスタグを追加した平面があるのですが、この状態で再生してみるとクロスが固定されていないため、落下していきます。

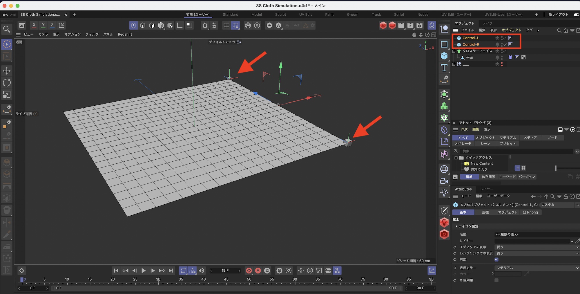
クロスの2箇所を固定させたいので、クロスの拘束に紐付けるオブジェクトを追加します。今回は立方体を2つ用意し、平面の左右に配置して名称をそれぞれ「Control-L」、「Control-R」のようにしました。
追加した2つの立方体を編集可能にして、平面に2つのクロス拘束タグを追加します。クロスサーフェイスも一度無効にすることをおすすめします。
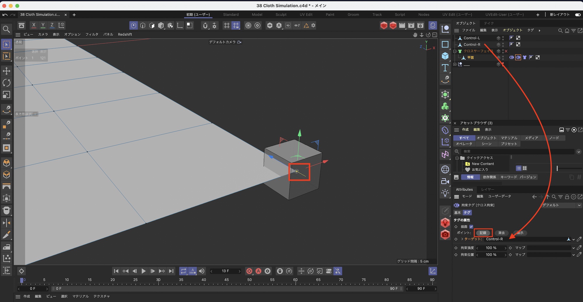
次に平面を選択し、ポイントモードにした上でクロス拘束したいポイントを選択して1つ目のクロス拘束タグをクリックします。
属性マネージャのクロス拘束の「タグ」の中にある「ターゲット」に紐付けるオブジェクトをドラッグ・アンド・ドロップします。今回は「Control-R」のオブジェクトを追加し、「記録」のボタンをクリックしましょう。
選択されていた平面のポイントが黄色く変化すればクロスの拘束が完了します。同じようにもう一つのクロス拘束タグとControl-Lのオブジェクトを紐付けていきましょう。
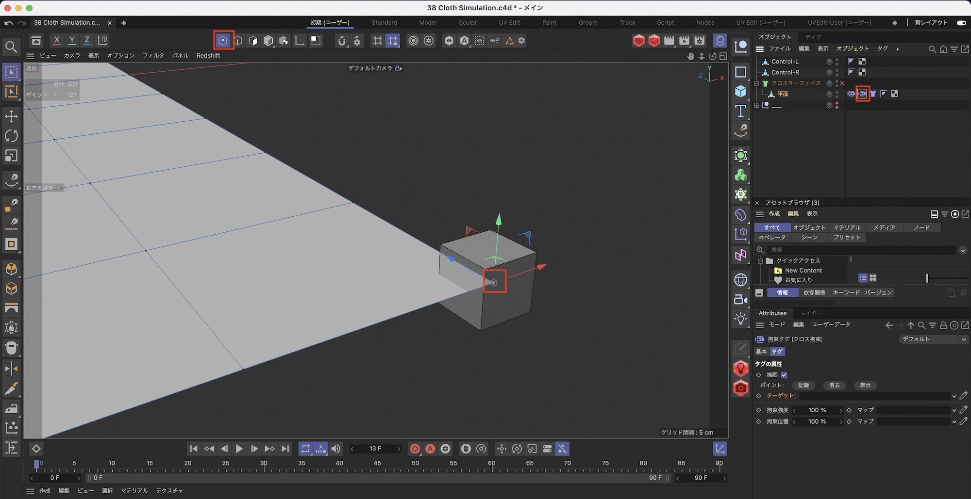
2つのクロス拘束タグが追加された状態で再生アイコンをクリックしてみると、垂れ幕のように平面が固定されているのがわかります。
クロス拘束タグに紐付けたオブジェクトをレンダリング時に非表示にさせたい場合は、オブジェクトにある下の丸いアイコンを赤色に切り替えると良いです。
今回の記事ではCinema 4Dにおけるクロスシミュレーションの基礎をご紹介しました。また別の機会にこのクロスを使ったシーンの作成のチュートリアルを配信していこうと思います。
(MIKIO)