[Cinema 4D] プロジェクトにHDRIを適用して、自然なライティングを作る方法

読み込み中...読み込み中...読み込み中...
2021年3月2日 公開2026年3月5日 更新
[Cinema 4D] プロジェクトにHDRIを適用して、自然なライティングを作る方法

3DCG制作の工程において、リアルさを出すためにモデリングに時間をかけると思いますが、より自然に見せるためにカメラやライティングの設定を行うのも重要です

Maxon Cinema 4Dを含む多くの3DCGソフトウェアでは映像制作と同じ様に照明(ライト)が用意されており、これらを上手く使うことで太陽などの強い光源やデスクランプなどシーンに使用する間接照明を表現することも可能です。

モデリングを行っている時はデフォルトライトとデフォルトカメラが使われているため、非常にのっぺりとした「実にCGらしい」感じになりますが、ここにライティングとカメラ、グローバルイルミネーション(GI)などを追加することで、もう少しマシな感じになります

太陽光のある屋外や室内の光は今回のようにライトで表現する事も可能ですが、リアルさを求めてしまうと多くの光源が必要になってしまい、時間を多くかけてしまう場合があります。

ここで役立つのがHDRIの画像を使用する方法です。HDRIとは「High Dynamic Range Image(ハイダイナミックレンジイメージ)」の事で、明暗の輝度を幅広く取り込んだ画像を指します

HDRIをプロジェクトに読み込むことで、オブジェクトがまるでその場にいるような感じにすることが出来ます。上のレンダリングはHDRIのみでライティングを行ったもの。照明を使わずとも自然な光や影を創り出すことに成功しています

今回の記事ではそんなHDRIを適用してプロジェクトに反映させる方法を紹介したいと思います。

HDRIのファイルを入手する

3DCGで使用するHDRIはどのアングルからでも自然な光に見えるように360°カメラで撮影された画像を使用するのが一般的です。HDR撮影が出来る360°カメラがあれば表現したいロケーションで撮影し、Cinema 4Dなどに読み込む事で利用できます

実写と合成する場合は自分で撮影するのが望ましいですが、Cinema 4DにはHDRIのプリセットが用意されているほか、オンラインから入手することも可能なので、必要に応じてHDRIを揃えると良いでしょう。

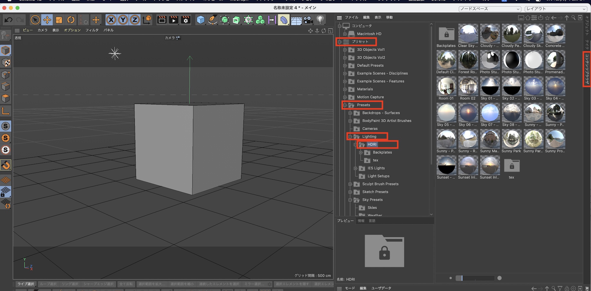
Cinema 4Dのプリセットを読み込む

右側にある「コンテンツブラウザ」タブを開き、「プリセット」内の「Presets」を展開し、その中にある「Lighting」から「HDRI」をクリックすると一覧で表示されるようになります。

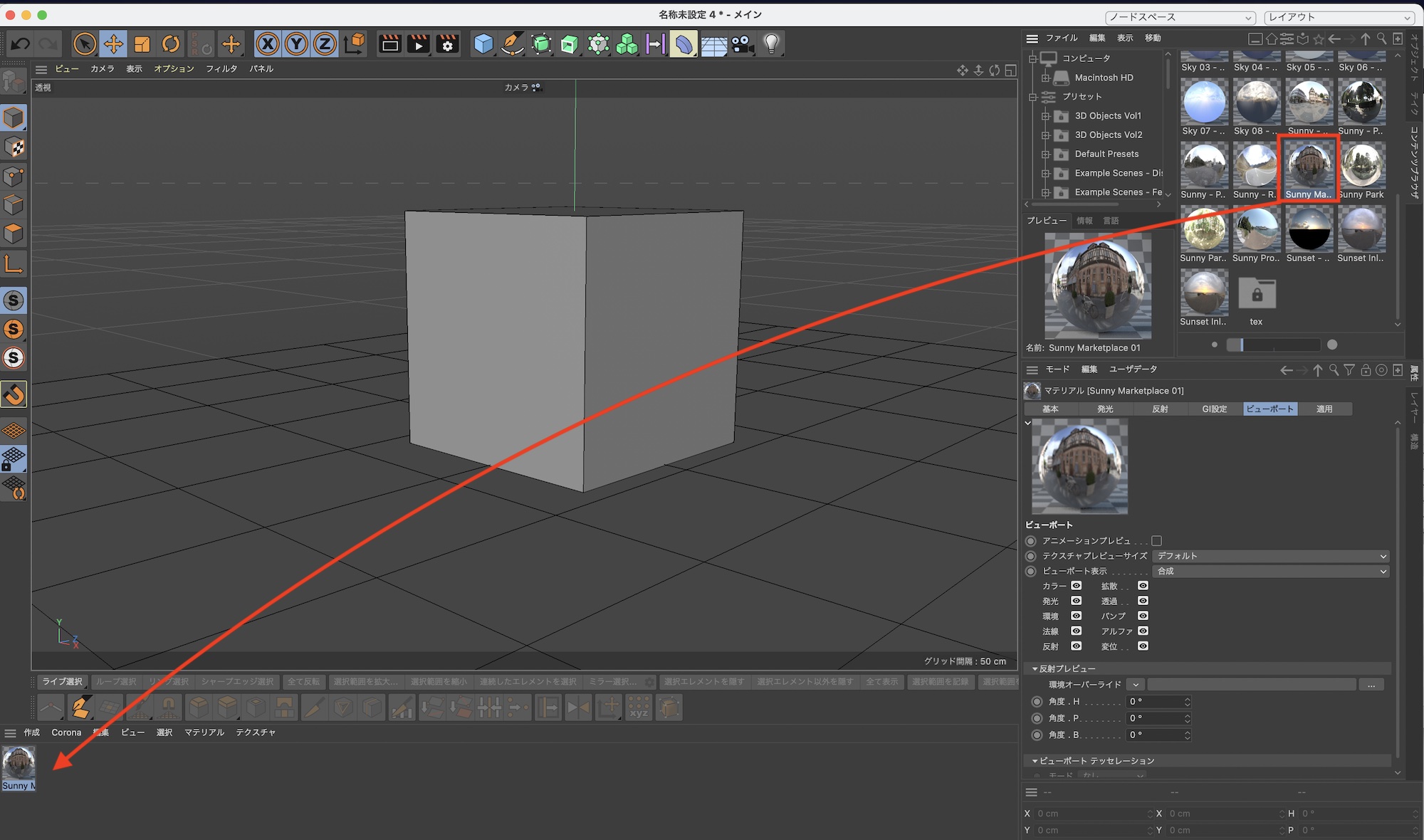
HDRIは屋外、街中、スタジオなど様々あるので、シーンに最適なHDRIをダブルクリックするか、マテリアルマネージャにドラッグ&ドロップします。Cinema 4Dのプリセットを読み込んだ場合、自動でマテリアルとして適用されています

オンラインで入手する

HDRIはPoliigonなど有料で提供しているサービスもあればHDRIHavenといった無料&パブリックドメインで提供しているサイトもあります。

今回はHDRIHavenでHDRIを入手してみましょう。上部メニューの「HDRIs」からシーンにあるHDRIをクリックし、詳細ページの「Downloads」から解像度を選んで入手しましょう。ファイルサイズは大きくなりますが、2Kや4Kのサイズであれば問題ないと思います。

マテリアルを作成し、HDRIを追加する

Cinema 4Dのプリセットを使用する場合はこの工程をスキップして次の項目へ移ってください。

HDRIHavenなどで入手したHDRIを適用させるにはマテリアルマネージャをダブルクリックまたは「作成」、「新規デフォルトマテリアル」をクリックし、マテリアルを追加します。

マテリアルをダブルクリックしてマテリアルエディタを開き、「カラー」と「反射」のチェックを外し、「発光」にはチェックを入れます。

発光」の項目を開いて「テクスチャ」の項目にダウンロードしたHDRIをドラッグします。「この画像は検索パスの中にありません」と出た場合は「いいえ」をクリックしましょう。

また、必要に応じて「ビューポート」の項目にある「テクスチャプレビューサイズ」からHDRIの解像度に合わせてサイズを変更すると良いでしょう。筆者の場合は2Kの素材なので、サイズを「2048x2048」にしました。

空に適用する

上部ツールバーにある「」を長めにクリックして一覧から「」を追加します。

HDRIが追加されているマテリアルを「空」にドラッグしマテリアルを適用させればプロジェクトにHDRIが適用されます。

GIとAO

HDRIを追加するだけだと自然なライティングや影が表現できません。レンダリング設定でグローバルイルミネーション(Global Illumination: GI)アンビエントオクルージョン(Ambient Occulusion: AO)を追加する必要があります。

このグローバルイルミネーション(GI)とアンビエントオクルージョン(AO)については分かりづらい部分があるので詳細は割愛しますが、簡単に説明するとGIは光源から放たれる反射などの光の動きを計算するもので、AOは光の妨げを計算して影を作るものです

上部ツールバーにあるCinema 4Dのレンダリング設定を開き、「特殊効果」をクリックして「グローバルイルミネーション」と「アンビエントオクルージョン」をクリックして追加します。

各項目では様々な設定が用意されていますが、デフォルトのままでもいい感じにしてくれるので、必要に応じてサンプルなどの設定を変更すると良いでしょう。

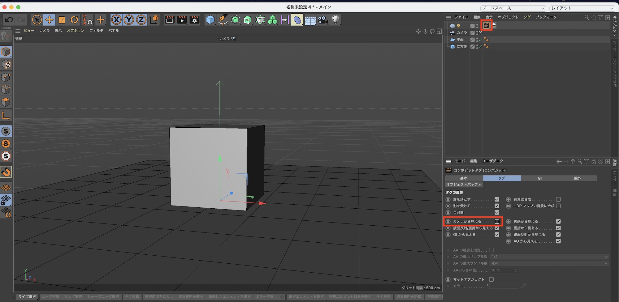
HDRIの背景を非表示にする

空オブジェクトにHDRIを追加すると、画像そのものがプロジェクトに反映されます

ライティングは良いけれど、背景を隠したい場合は空オブジェクトを選択して右クリックし、一覧の「レンダータグ」から「コンポジット」を選択します。

コンポジットタグをクリックして「タグ」の項目から「カメラから見える」のチェックを外せば画像を非表示にすることが出来ます。

今回はHDRIの追加方法をご紹介しましたが、これにライトを組み合わせることでよりフォトリアルなレンダリングが出来るようになるのでおすすめです。しかし、HDRIのみだけでも大分見た目がガラッと変わるので、ぜひプロジェクトに取り入れてみてください!

(MIKIO)

前後の記事